简体
  • 简体中文
  • 繁体中文

原创精选> 正文

港美风向标 | AI风向巨变!大摩重列台积电为首选股;教培行业焕发新机?高途、新东方周齐涨14%

2024-08-08 21:15

發仔导读

洞察趋势,追踪大行,捕捉机会!全新《港美风向标》来了,速来围观抢占先机!

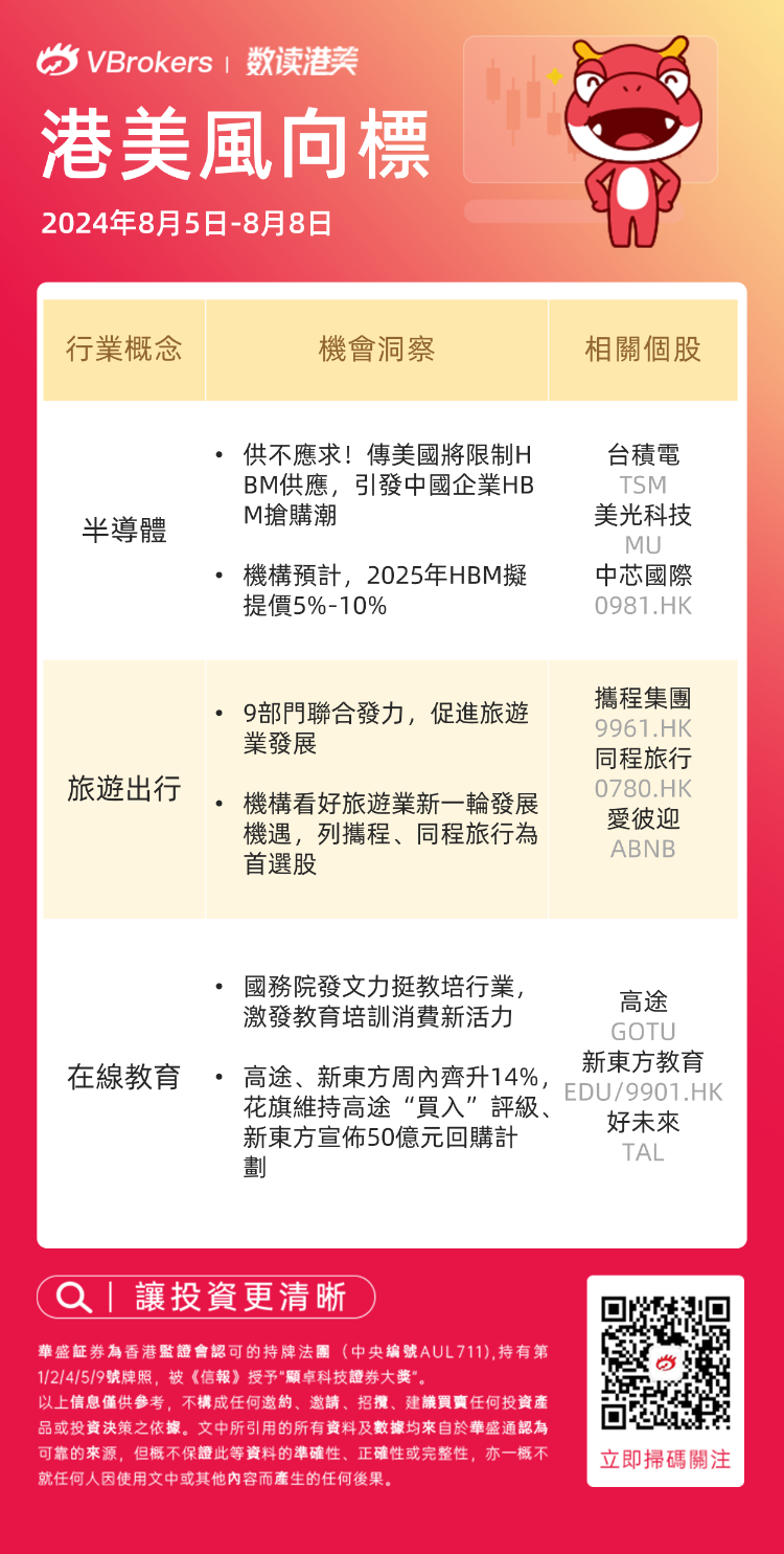
1、半导体:AI风向巨变!传美国限制HBM供应,大摩重列台积电为首选股

2、旅游出行:9部门联合发力!携程、同程旅行或迎新一轮发展机遇,同被花旗列为首选股

3、在线教育:教培行业焕发新机?国务院发文力挺!新东方周大涨超14%,宣布50亿元回购计划

半导体:AI风向巨变!传美国限制HBM供应,大摩重列台积电为首选股

随着人工智能 (AI) 的出现,HBM 市场正在从通用市场演变为“客户定制”市场。8月6日新消息透露,美国即将限制对中国的HBM供应,引发中国企业的HBM抢购潮,AI芯片的囤货风潮也导致产业链出现严重的供不应求。

机构表示,2024年二季度已开始针对2025年HBM进行议价,不过受限于DRAM总产能有限,为避免产能排挤效应,供应商已经初步调涨5~10%,包含HBM2e,HBM3与HBM3e。

相关概念股:

股票名称&代码 本周表现 近一个月表现
台积电  $TSM  +3.46 -15.73%
美光科技  $MU  -6.36% -33.98%
中芯国际  $00981.HK  -5.39% -8.78%
  • 台积电

今年4月,全球最大的HBM供应商SK海力士与全球代工厂台积电联手推出HBM4。另外,传台积电将于2025年提高5nm、3nm制程报价,涨幅为3%-8%。

摩根士丹利发布研报称,该股经过近期广泛抛售后,估值再次变得吸引,获重列为首选;加价后,公司毛利在2025年可达55%以上,看好未来公司经营及财务展望。

  • 美光科技

美光科技正在疯狂提升HBM产能,准备在2025年底前将市占率拉高3倍以上至24%-26%。此外,在2022年暂停股票回购后,公司表示鉴于情况的改善,预计将恢复股票回购计划。

  • 中芯国际

中芯国际发布业绩,Q2营收同比增长21.8%至19.01亿美元,超市场预期;净利润1.646亿美元,同比减少59.1%,但好于市场预期。

风险提示:技术创新进度的不确定性;行业竞争加剧;中美关系带来的行业不确定性

旅游出行:9部门联合发力!携程、同程旅行或迎新一轮发展机遇,同被花旗列为首选股

近期,9部门联合印发了《关于推进旅游公共服务高质量发展的指导意见》的通知,促进旅游业发展。华西证券指出,近期旅游行业多次被中央提到,正成为新型战略性支柱产业,行业高度显著提升。作为消费扩容升级的重要抓手之一,预计或有望迎来新一轮发展机遇。

银河证券则表示,OTA作为流量平台仍是旅游市场增长的绝对受益者,当前行业竞争格局改善,出海/出境游业务快速增长,未来成长空间有望拓宽,推荐携程集团-S、同程旅行。

相关概念股:

股票名称&代码 本周表现 近一个月表现
携程集团 $09961.HK  +1.50% -16.98%
同程旅行 $00780.HK  +2.79% -13.88%
爱彼迎 $ABNB  -11.87% -25.90%
  • 携程集团&同程旅行

受益于政策利好,花旗重申对线上化旅行社(OTA)包括携程和同程旅行给予“买入”评级及其首选股

浦银国际发布研究报告称,看好同程旅行受益于行业需求增长,维持“买入”评级,考虑到近期行业平均估值的变化,调整目标价至18港元。

随着行业需求稳健复苏,该行预计公司二季度收入同比增长48%至人民币42.5亿元,基本符合该行先前预期。该行预计二季度调整后净利润同比增长4.1%至6.2亿元。随着高基数效应消退,该行预计公司下半年核心OTA同比增速或快于上半年。

风险提示:宏观经济下滑风险;期间费用率上升;客流恢复不及预期

在线教育:教培行业焕发新机?国务院发文力挺!新东方周大涨超14%,宣布50亿元回购计划

国务院近日印发《关于促进服务消费高质量发展的意见》提出,激发教育和培训消费活力

《意见》指出,推动高等院校、科研机构、社会组织开放优质教育资源,满足社会大众多元化、个性化学习需求。推动职业教育提质增效,建设高水平职业学校和专业。推动社会培训机构面向公众需求提高服务质量。

相关概念股:

股票名称&代码 本周表现 近一个月表现
高途 $GOTU  +14.00% -12.14%
新东方教育 $EDU +14.43% -13.79%
好未来 $TAL  +3.19% -18.62%
  • 高途

受积极政策利好影响,高途本周股价劲弹14%;花旗分析师Alice Cai维持其“买入”评级,但将目标价从12.34美元下调至5.81美元。

  • 新东方教育

新东方近期宣布了一项巨额的回购计划,周内大涨14.4%。新东方公告显示,新东方董事会批准公司扩大股份回购计划,公司将根据回购计划,回购不超过7亿美元股份(约合人民币50亿元),回购金额较此前公布数额增加3亿美元

大摩日前报告指,正面看待公司回购及派息消息,惟鉴于公司以往的回购纪录未如理想,相信需紧密留意计划的执行力。

风险提示:行业政策变动;业绩不及预期

以上就是本期港美风向标的主要内容,大家近期还看好哪些行业或概念机会?欢迎在下方评论区留下你的精彩观点~我们下期再见👋

风险提示: 投资涉及风险,证券价格可升亦可跌,更可变得毫无价值。投资未必一定能够赚取利润,反而可能会招致损失。过往业绩并不代表将来的表现。在作出任何投资决定之前,投资者须评估本身的财政状况、投资目标、经验、承受风险的能力及了解有关产品之性质及风险。个别投资产品的性质及风险详情,请细阅相关销售文件,以了解更多资料。倘有任何疑问,应征询独立的专业意见。

风险及免责提示:以上内容仅代表作者的个人立场和观点,不代表华盛的任何立场,华盛亦无法证实上述内容的真实性、准确性和原创性。投资者在做出任何投资决定前,应结合自身情况,考虑投资产品的风险。必要时,请咨询专业投资顾问的意见。华盛不提供任何投资建议,对此亦不做任何承诺和保证。