繁體
  • 简体中文
  • 繁體中文

熱門資訊> 正文

2023年全球寵物食品行業競爭格局及市場份額分析 美國競爭優勢明顯【組圖】

2023-02-27 11:30

轉自:前瞻產業研究院

寵物食品行業主要上市公司:中寵股份(002891.SZ);佩蒂股份(300673.SZ);路斯股份(832419.BJ);華亨股份(837995.OC)

本文核心數據:全球寵物食品企業市場份額;全球寵物食品行業區域市場份額

全球寵物食品行業競爭格局概覽

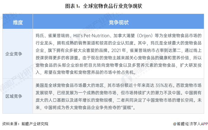
在過去5年中,全球寵物市場保持7%左右的年複合增長率。Euromonitor數據顯示,寵物食品作為寵物行業的重要分支,2012-2021年全球寵物食品消費佔寵物消費的比重均超過70%。全球寵物食品企業競爭格局方面,瑪氏是全球最大的寵物食品企業;區域競爭格局方面,美國的地位不可撼動,美國市場佔比全球寵物食品市場的35%以上。

全球寵物食品行業企業競爭現狀

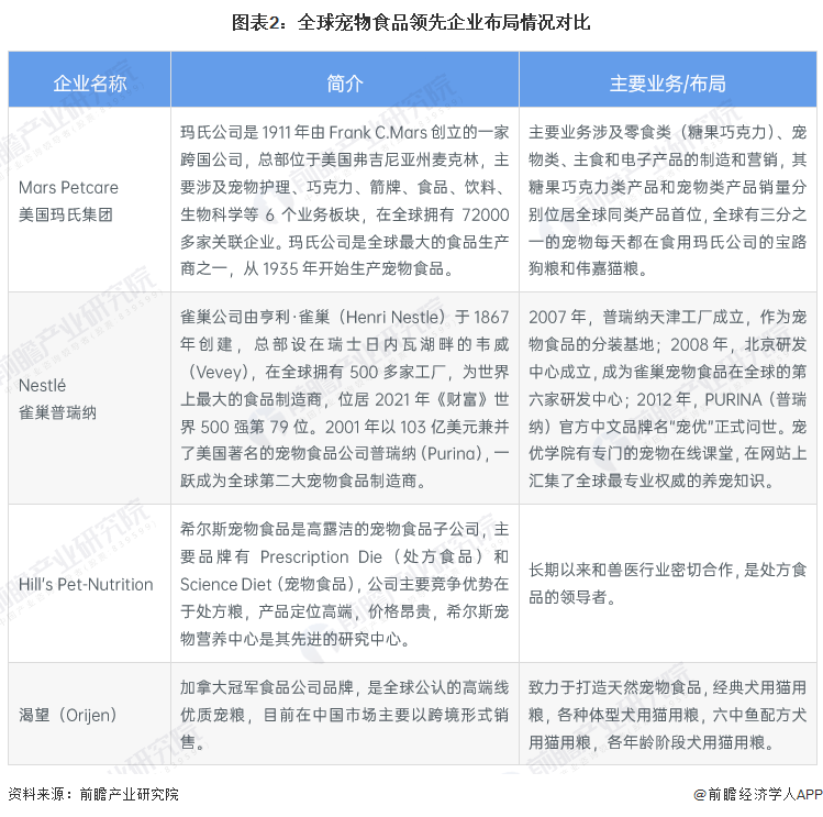
龍頭企業依靠強大的研發實力和資金實力實施多品牌戰略。瑪氏、雀巢普瑞納、Hill’s Pet-Nutrition、加拿大渴望(Orijen)等為全球寵物食品市場的行業龍頭,平臺大,業務範圍廣,擁有成熟的銷售渠道和較高的企業認知度。

根據Euromonitor公佈的數據,2021年,全球前六大寵物食品企業均來自美國,其中瑪氏和雀巢普瑞納的市場份額遙遙領先,為全球寵物食品龍頭企業。2021年全球寵物食品行業CR5為52.4%,排名前三位的寵物食品生產企業分別為瑪氏、雀巢、高露潔,全球市場份額分別為21.1%、19.8%和4.9%。

全球寵物食品行業區域競爭現狀

由於歐美地區寵物市場發展較早,現有市場已基本成熟,所以一直以來歐美地區在全球寵物食品市場中佔比最大,亞太地區市場份額較低,有較大發展空間。根據Euromonitor公佈的數據,2012-2021年,美國寵物食品市場佔全球市場份額均在35%左右浮動,遠高於其他國家和地區;日本寵物食品市場份額高於中國,近十年佔全球的3.5%左右;中國寵物食品市場份額逐年增加。中國寵物市場有着巨大的潛力,未來,中國寵物食品市場份額將會進一步擴大。

更多本行業研究分析詳見前瞻產業研究院《中國寵物食品行業市場需求與投資戰略規劃分析報告》,同時前瞻產業研究院還提供產業大數據、產業研究、產業規劃、園區規劃、產業招商、產業圖譜、產業鏈諮詢、技術諮詢、IPO募投可研、IPO業務與技術撰寫、IPO工作底稿諮詢等解決方案。

更多深度行業分析盡在【前瞻經濟學人APP】,還可以與500+經濟學家/資深行業研究員交流互動。

風險及免責提示:以上內容僅代表作者的個人立場和觀點,不代表華盛的任何立場,華盛亦無法證實上述內容的真實性、準確性和原創性。投資者在做出任何投資決定前,應結合自身情況,考慮投資產品的風險。必要時,請諮詢專業投資顧問的意見。華盛不提供任何投資建議,對此亦不做任何承諾和保證。