简体
  • 简体中文
  • 繁体中文

原创精选> 正文

新股申购 | “人形机器人第一股”优必选今起招股,一手入场费5858.5港元

2023-12-19 10:14

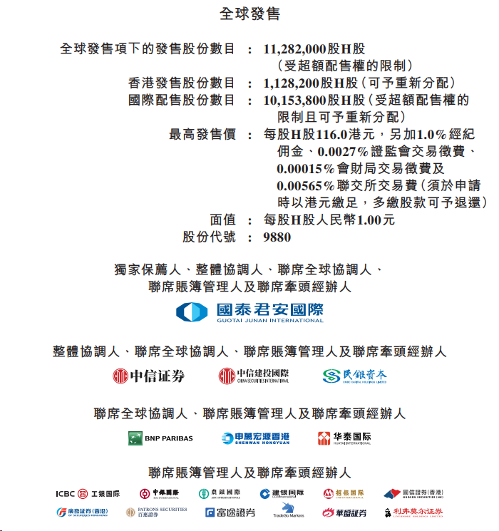
华盛资讯12月19日消息,优必选 $09880.HK 发布公告,于2023年12月19日至2023年12月22日招股,该公司拟全球发售1128.2万股。每股发售价86-116港元,每手50股,预期公司股份将于2023年12月29日上市。前往新股中心,申购新股>>

1、 优必选 $09880.HK 

  • 发售比例:公司拟发行1128.2万股股份,其中,香港发售占10%,国际发售占90%。
  • 发售价格:每股发行价86-116港元,每手50股,一手入场费约5858.5港元
  • 发售日期:12月19日-12月22日
  • 上市日期:2023年12月29日
  • IPO保荐人:国泰君安

 

公司简介

优必选科技为一家总部位于中国的知名机器人公司,致力于智能服务机器人及智能服务机器人解决方案的设计、生产、商业化、销售及营销以及研发。该公司的产品在不同程度上配备了感知、交互、分析及处理人类指令及外部环境(如建图、温度测量及人脸识别)的智能功能,范围涵盖消费级机器人及电器,针对教育、物流及其他行业定制的企业级智能服务机器人及智能服务机器人解决方案。

根据弗若斯特沙利文的资料,于2022年,优必选在中国智能服务机器人及智能服务机器人解决方案产业排名第三(按收入计),市场份额为2.8%;且于2022年,该公司为中国第一大教育智能机器人及智能机器人解决方案供货商(按收入计),市场份额为22.5%。

优必选致力于研发及交付智能服务机器人及智能服务机器人解决方案,且自主开发出全栈式(i)机器人;(ii)消费级及大众市场级的人工智能;及(iii)机器人与人工智能融合技术,该公司的智能服务机器人及智能服务机器人解决方案可应用于横跨各种行业的企业级及消费级的广泛应用场景。

财务信息

于往绩记录期间,公司于2020财年、2021财年、2022财年、2022年首六个月及2023年首六个月的收入分别为人民币7.402亿元、人民币8.172亿元、人民币10.083亿元、人民币2.835亿元及人民币2.611亿元。自2020财年至2021财年,公司的收入增长10.4%,2021财年至2022财年增长23.4%。

于往绩记录期间,于2020财年、2021财年、2022财年及2023年首六个月,公司分别产生研发开支约人民币4.29亿元、人民币5.17亿元、人民币4.28亿元及人民币2.24亿元,分别占公司于相应年度╱期间总收入的57.9%、63.3%、42.5%及85.9%。

募资用途

筹资用途方面,优必选预计所得款项净额约10.29亿港元(假设超额配股权未获行使,以发行价范围中位数计算)。根据招股书,公司拟将股份发售所得款项净额用于以下用途:

  • 约47%将用于进一步提升公司的研发能力以加强公司的核心技术以及产品及服务供应;
  • 约19.4%将用于偿还部分银行贷款;
  • 约7.9%将用于完善公司的研发基础设施;
  • 约9.5%将用于提升公司的品牌知名度及市场渗透率;
  • 约6.2%将用于进一步优化公司的管理及营运效率;
  • 约10%将用于营运资金及其他一般公司用途。

风险提示: 投资涉及风险,证券价格可升亦可跌,更可变得毫无价值。投资未必一定能够赚取利润,反而可能会招致损失。过往业绩并不代表将来的表现。在作出任何投资决定之前,投资者须评估本身的财政状况、投资目标、经验、承受风险的能力及了解有关产品之性质及风险。个别投资产品的性质及风险详情,请细阅相关销售文件,以了解更多资料。倘有任何疑问,应征询独立的专业意见。

 

风险及免责提示:以上内容仅代表作者的个人立场和观点,不代表华盛的任何立场,华盛亦无法证实上述内容的真实性、准确性和原创性。投资者在做出任何投资决定前,应结合自身情况,考虑投资产品的风险。必要时,请咨询专业投资顾问的意见。华盛不提供任何投资建议,对此亦不做任何承诺和保证。