简体
  • 简体中文
  • 繁体中文

原创精选> 正文

新股申购 | 8只新股今起招股,乐华娱乐入场费15333.09港元

2022-12-30 08:53

华盛资讯12月30日消息,乐华娱乐(02306)、润华服务(02455)、淮北绿金股份(02450)、正味集团(02147) 、众安智慧生活(02271)、昇能集团(02459)、美丽田园医疗健康(02373)、望尘科技控股(02458)等8只今日起招股,IPO发行详情如下。前往新股中心,申购新股>>

1、乐华娱乐(02306)

  • 发售比例:全球发售1.2亿股,香港占10%,国际占90%。
  • 发售价格:3.91-5.06港元,每手3000股,一手入场费15333.09港元
  • 发售日期:2022年12月30日-2023年1月12日
  • 上市日期:2023年1月19日
  • IPO保荐人:中信建投、招商证券

公司简介:

集团为中国知名的艺人管理公司。根据弗若斯特沙利文,以2021年艺人管理收入计算,集团于中国艺人管理公司之中排名第一,市场份额为1.9%。自集团于2009年成立以来,集团已经将公司打造成为包括艺人管理、音乐IP制作及运营以及泛娱乐业务三大互补业务板块在内的文化娱乐平台。

财务信息:

于业务纪录期,集团的收入由2019年的人民币6.31亿元增加至2020年的人民币9.22亿元,并进一步增加至2021年的人民币12.9亿元,2019年至2021年的复合年增长率为43.0%。集团的收入由2019年的人民币1.19亿元增加至2020年的人民币2.92亿元,并进一步增加至2021年的人民币3.35亿元,2019年至2021年的复合年增长率为67.6%。该等增加反映业务于2019年、2020年及2021年的持续增长及扩张。收入由截至2021年9月30日止九个月的人民币8.95亿元减少15.9%至截至2022年9月30日止九个月的人民币7.53亿元,主要由于COVID-19疫情的影响。期内利润由截至2021年9月30日止九个月的人民币2.37亿元大幅增加至截至2022年9月30日止九个月的人民币13.45亿元,主要由于可转换优先股的估值变动,导致截至2022年9月30日止九个月集团取得可转换优先股的公允价值收益人民币12.04亿元。

募资用途:

假设每股发售股份的发售价为4.48港元,集团将获得的全球发售估计所得款项净额4.37亿港元。其中:

  • 约60.0%将用于持续投资艺人运营
  • 约15.0%将用于扩大集团的音乐IP库
  • 约15.0%将用于扩展集团的泛娱乐业务
  • 约5.0%将用于推广艺人在其他国家的演出
  • 约5.0%将用作营运资金及一般公司用途,以支持业务经营及增长

2、润华服务(02455)

  • 发售比例:拟全球发售7500万股,香港占10%,国际占90%
  • 发售价格:2港元,每手2000股,一手入场费4040.35港元
  • 发售日期2022年12月30日-2023年1月9日
  • 上市日期:2023年1月17日
  • IPO保荐人:中泰国际

公司简介:

集团是一家中国的物业管理服务提供商,秉持“精耕山东”的策略,把业务重心放在山东省。按于2021年来自物业管理服务的总收益计算,集团于整个中国物业管理行业的市场份额约为0.1%。另一方面,于2021年,集团于山东省物业管理服务市场排名第12位,市场份额约为1.0%,而山东省前五大物业管理服务提供商则占约15.0%的市场份额。

财务信息:

于2019财年、2020财年、2021财年及2022年上半年,集团的总收益分别为约人民币3.97亿元、人民币4.86亿元、人民币6.01亿元及人民币3.21亿元。于2019财年、2020财年、2021财年及2022年上半年,源自提供集团的物业管理服务的收益约为人民币3.67亿元、人民币4.02亿元、人民币5.43亿元及人民币3.07亿元,占集团总收益的92.4%、82.8%、90.3%及95.6%,收益分别自162、190、226及231个物业管理项目而得。

募资用途:

假设发售价为1.85港元,集团估计公司全球发售所得款项净额将合共约为1.01亿港元。其中:

  • 约54.3%用于战略性投资及收购,以扩大物业管理业务
  • 约28.0%用于开发、加强及实施集团的信息技术
  • 约17.7%用于完善员工激励机制,以吸引、培养及挽留人才

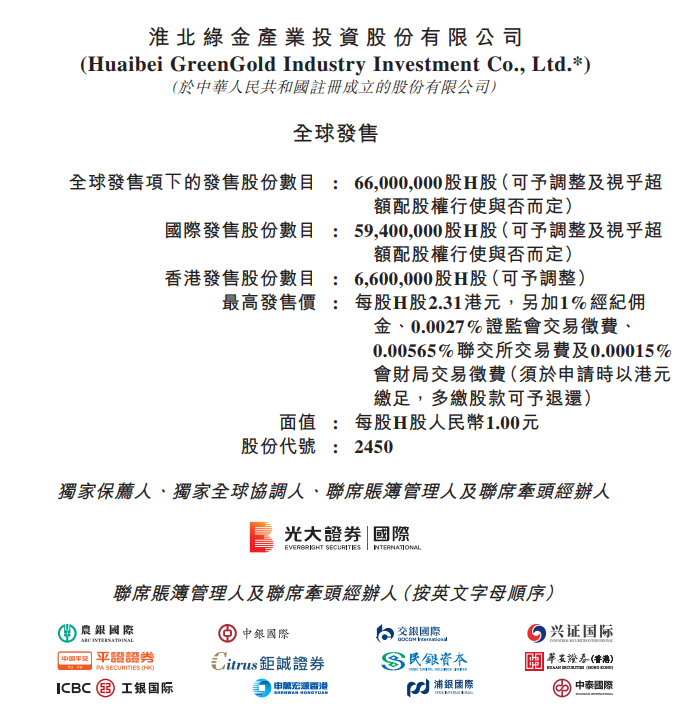
3、淮北绿金股份(02450)

  • 发售比例:拟全球发售6600万股,香港占10%,国际占90%。
  • 发售价格:1.91-2.31港元,每手1500股,一手入场费3499.95港元
  • 发售日期2022年12月30日-2023年1月13日
  • 上市日期:2023年1月20日
  • IPO保荐人:光大证券

公司简介:

集团是安徽省淮北市一家具备国资背景的建筑材料供应商。尽管公司由淮北国资委持有的国有独资企业淮北建投全资拥有,但于上市前,公司有三家子公司并非由集团全资拥有,即通鸣矿业,其主要从事骨料产品的开采及加工,由公司及雷鸣爆破分别持有67%及33%的权益。因此,鉴于集团持有通鸣矿业67%的股权,集团仅拥有高楼山矿区及骨料产品业务的部分权益;连通市政,其为混凝土生产商,由公司及上海航隆分别持有55%及45%的权益。

财务信息:

截至2021年12月31日止三个年度各年以及截至2021年及2022年9月30日止九个月,集团的收益分别约为人民币4.93亿元、人民币5.06亿元、人民币3.7亿元、人民币2.81亿元及人民币3.13亿元。集团同年╱期的利润分别约为人民币1.69亿元、人民币1.83亿元、人民币9890万元、人民币7920万元及人民币7760万元。

募资用途:

假设发售价为每股发售股份2.11港元且超额配股权未获行使,集团估计集团将收到全球发售净所得款项约9580万港元,其中:

  • 约90%用于结算二期高楼山矿区采矿权的剩余购买价款项,以扩大批准开采量及集团的采矿能力
  • 约10%用作集团的一般营运资金。

4、正味集团(02147)

  • 发售比例:拟全球发售2亿股,香港占10%,国际占90%
  • 发售价格:0.68-0.82港元,每手4000股,一手入场费3313.08港元
  • 发售日期2022年12月30日-2023年1月5日
  • 上市日期:2023年1月13日
  • IPO保荐人:中毅资本

公司简介:

集团主要于江西省(其次于四川省及湖北省)生产干货食品及零食,其次进行相关产品的贸易。集团成立于2002年,从生产干货食品起步发展集团的业务。利用于干货食品生产方面的经验及成熟品牌,集团于2019年初首次将业务拓展至零食生产,并推出清香莲子。鉴于蔬菜及肉类零食市场的预期增长,集团于2019年8月进一步推出蔬菜零食,随后于2021年1月推出肉类零食。据弗若斯特沙利文报告称,就2021年收入而言,集团在江西省休闲食品市场排名第五,市场份额约为0.4%。

财务信息:

集团的收入由2019年财政年度约人民币2.97亿元略微减少至2020年财政年度约人民币2.83亿元,并增加至2021年财政年度约人民币3.42亿元。集团的收入由2021年6个月约人民币1.46亿元增加至2022年6个月约人民币1.67亿元。于往绩记录期间,于2019年财政年度、2020年财政年度及2021年财政年度及2022年6个月,集团的毛利分别约为人民币9630万元、人民币9060万元、人民币1.09亿元及人民币5400万元,同期毛利率分别约为32.4%、32.0%、31.7%及32.3%。

于2019年财政年度、2020年财政年度及2021年财政年度及2022年6个月,集团的纯利约为人民币4090万元、人民币4090万元、人民币4830万元及人民币2090万元。

募资用途:

假设发售价为每股股份0.75港元,集团估计集团将获得的股份发售所得款项净额将约为1.11亿港元。其中:

  • 约74.1%将用于在约2024年6月左右(视乎建筑工程进度而定)之前建立一个新生产工厂大楼及于广昌工厂购置新生产线工厂,以增加1200吨蔬菜零食产品和2000吨肉类零食产品的设计年产能
  • 约15.9%将用于加强集团的营销工作并扩大销售渠道
  • 约10.0%用于营运资金及其他一般企业用途

5、昇能集团(02459)

  • 发售比例:拟全球发售1.72亿股,香港占10%,国际占90%,另有最多15%超额配售权
  • 发售价格:1.60-2.20港元,每手2000股,一手入场费4444.38港元
  • 发售日期2022年12月30日-2023年1月10日
  • 上市日期:2023年1月17日
  • IPO保荐人:西证国际

公司简介:

集团为超高功率石墨电极的全球制造商,客户基础遍布全球超过25个国家,包括美洲、EMEA、亚太区及中国的全球主要电弧炉钢制造商,彼等于汽车、基建、建筑、电器、机器、设备及运输行业销售其产品。

根据弗若斯特沙利文报告,按产量计,集团于2021年全球超高功率石墨电极制造商中排行第七,市场份额为约1.4%,于2021年中国的超高功率石墨电极制造商中排行第四,市场份额为约7.1%。

财务信息:

于2018财政年度、2019财政年度、2020财政年度、2021财政年度、2021年上半年及2022年上半年,总收益分别为1.68亿美元、1.51亿美元、1.09亿美元、1.09亿美元、4180万美元及5970万美元,而同期的纯利分别为7200万美元,520万美元、420万美元、440万美元、40万美元及650万美元。

募资用途:

假设发售价为每股1.9港元,估计集团将自全球发售收到所得款项净额约2.38亿港元。其中,

  • 34.8%将用于支付太谷资产的收购价
  • 55.2%将用于升级意大利厂房、中国厂房及三力资产的生产系统
  • 10.0%将用作集团的营运资金及一般企业用途

6、众安智慧生活(02271)

  • 发售比例:拟全球发售1.27亿股,香港占10%,国际占90%
  • 发售价格:1.38-1.78港元,每手2000股,一手入场费3595.91港元
  • 发售日期2022年12月30日-2023年1月9日
  • 上市日期:2023年1月16日
  • IPO保荐人:招商证券、中泰国际

 

公司简介:

集团为总部位于杭州,深植于浙江省及长江三角洲地区,且信誉良好的综合物业管理服务提供商。重组前,集团的住宅及非住宅物业(包括公共物业及其他物业(如中国政府机关办公楼、工业园区、医院及学校),但不包括纯商业物业(如商业楼宇与写字楼及服务式公寓))的物业管理业务由众安集团进行,纯商业物业(包括服务式公寓)的物业管理业务由中国新城市集团进行。现时组成集团的附属公司自1998年起向余下集团提供物业管理服务已超过23年。

财务信息:

由于集团高效的营运及优质的服务,集团于往绩记录期实现持续稳定的增长。集团的收入由2019年人民币1.8亿元增加至2021年人民币2.96亿元,复合年增长率约为28.1%,以及由截至2021年6月30日止六个月人民币1.33亿元,增加约14.6%至截至2022年6月30日止六个月人民币1.52亿元。集团的毛利由2019年人民币5900万元增加至2021年人民币1.11亿元,复合年增长率约为37.2%,以及由截至2021年6月30日止六个月人民币4910万元,增加约16.1%至截至2022年6月30日止六个月人民币5700万元。

募资用途:

假设每股发售股份的发售价为1.58港元,发行新股股份的所得款项净额总额将约为1.48亿港元。其中

  • 用于策略性收购及投资的所得款净额占55.0%
  • 用于投资及升级硬件及软件,以在集团所管理的物业内发展社区占30.0%
  • 用于丰富社区增值服务的服务组合、规模及效率占15%

7、美丽田园医疗健康(02373)

  • 发售比例:拟全球发售4053.65万股,香港占10%,国际占90%
  • 发售价格:19.32港元,每手500股,一手入场费9757.42港元
  • 发售日期2022年12月30日-2023年1月6日
  • 上市日期:2023年1月16日
  • IPO保荐人:摩根士丹利、海通国际、华泰国际

公司简介:

按2021年收益计,集团是中国最大的传统美容服务提供商和第四大的非外科手术类医疗美容服务提供商,分别占市场份额的0.2%及0.6%。集团的多元化服务涵盖传统美容服务、医疗美容服务(包括非外科手术类医疗美容服务,如能量仪器服务与注射服务及外科手术类医疗美容服务)以及亚健康评估及干预服务,这些服务均从每位客户的个人需求出发,以满足其追求健康与美丽的愿望。

财务信息:

于2019年、2020年及2021年,集团的业务持续增长。集团的总收益由2019年的人民币14.05亿元上升7.0%至2020年的人民币15.03亿元,并进一步上升18.5%至2021年的人民币17.81亿元。由于2022年COVID-19疫情反复(尤其是上海市实施严格封城措施)的不利影响,收益由截至2021年6月30日止六个月的人民币8.37亿元下降12.3%至截至2022年6月30日止六个月的人民币7.34亿元。

集团于2019年、2020年及2021年分别取得净利润人民币1.47亿元、人民币1.52亿元及人民币2.08亿元,2019年至2021年的年复合增长率为18.9%。撇除以股份支付的报酬开支及上市开支的影响,截至2021年及2022年6月30日止六个月的经调整利润分别为人民币1.08亿元及人民币5060万元。

募资用途:

按发售价每股股份19.32港元计算,集团将收取的全球发售所得款项净额约为3.87亿港元。其中

  • 67.6%将分配至扩张及升级集团的服务网络
  • 10.2%将用于进行战略并购加盟店,该等加盟店已展现庞大市场潜力,将与集团的直营店网络缔造协同效应
  • 12.3%将分配至进一步投资于集团的信息技术系统,以发展内部数字化能力,精简日常营运及提高营运效率
  • 9.9%将分配至营运资金及其他一般企业用途

8、望尘科技控股(02458)

  • 发售比例:拟全球发售1242万股,香港占30%,国际占70%
  • 发售价格:5.70-7.16港元,每手400股,一手入场费2892.88港元
  • 发售日期2022年12月30日-2023年1月6日
  • 上市日期:2023年1月16日
  • IPO保荐人:大华继显

公司简介:

集团为中国的手机游戏开发商、发行商及运营商,侧重全球市场的手机运动模拟游戏。于2021年,集团按收益计在中国手机运动游戏市场排名第二,市场份额约为7.9%。手机运动模拟游戏主要包括手机运动管理模拟游戏及手机运动动作模拟游戏。于2021年,集团按收益计在中国手机运动模拟游戏市场亦排名第二,市场份额约为12.4%。

多年来,集团主要开发及运营手机运动游戏。截至最后可行日期,集团开发及运营四款手机运动游戏,其中《足球大师》、《NBA篮球大师》及《最佳11人—冠军球会》为业务支柱,于往绩期间贡献大部分收益。

财务信息:

截至2021年12月31日止3个年度,集团取得稳定增长,产生收益分别约人民币3.79亿元、人民币4.05亿元及人民币4.6亿元,2019年至2021年的复合年增长率约为10.2%。截至2022年6月30日止六个月,集团取得收益人民币2.95亿元,而截至2021年6月30日止六个月为人民币1.81亿元,大幅增加约人民币1.14亿元或62.9%。于往绩期间,纯利分别约为人民币4570万元、人民币4070万元、人民币3940万元及人民币2030万元。扣除上市开支及首次公开发售前可换股债券的公平值变动净额,集团于同期的经调整纯利将分别约为人民币4990万元、人民币4550万元、人民币5670万元及人民币2730万元。

募资用途:

假设发售价为每股6.43港元,集团预期自全球发售取得的总所得款项净额将约为1080万港元。其中估计总所得款项净额:

  • 约30%将用于与运动联盟、运动协会及运动俱乐部重续现有知识产权特许及取得额外知识产权特许,以开发现有及新手机运动游戏
  • 约35%将用于加强营销力度,积极向中国及海外市场推广游戏
  • 约25%将用于进一步加强人才库及进一步完善研发实力
  • 约10%将用于运营资金及一般企业用途

风险及免责提示:以上内容仅代表作者的个人立场和观点,不代表华盛的任何立场,华盛亦无法证实上述内容的真实性、准确性和原创性。投资者在做出任何投资决定前,应结合自身情况,考虑投资产品的风险。必要时,请咨询专业投资顾问的意见。华盛不提供任何投资建议,对此亦不做任何承诺和保证。

 

风险及免责提示:以上内容仅代表作者的个人立场和观点,不代表华盛的任何立场,华盛亦无法证实上述内容的真实性、准确性和原创性。投资者在做出任何投资决定前,应结合自身情况,考虑投资产品的风险。必要时,请咨询专业投资顾问的意见。华盛不提供任何投资建议,对此亦不做任何承诺和保证。