简体
  • 简体中文
  • 繁体中文

原创精选> 正文

港股7月启新机!美团、快手强势登榜,机构金股一文睇住

2022-07-05 14:19

作者:Judy

在美联储加息提速的背景下,港股在6月逆势上涨。恒生指数、恒生综指、恒生科指6月分别累计上涨2.1%、2.4%、8.6%,而美股三大指数均有不同程度下跌。行业方面,其中医疗保健业涨幅最大,资讯科技业和消费业均涨超5%,工业和金融业也小幅上涨,能源业跌幅最大。

值得注意的是,港股资金方面同样具有较强支持力,南向资金及海外资金持续流入港股市场,整体成交量也显著提升。6月南向资金净买入港股458.68亿港元;外资方面,7月1日,贝莱德集团旗下的iShares MSCI China ETF吸引3.33亿美元,创基金成立以来最大单日资金流入。

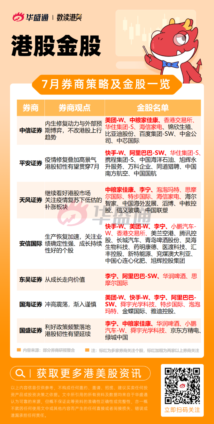
展望未来,多家机构表示,政策支持叠加基本面和投资者情绪转暖下,港股上行拐点已确立,建议关注疫情复苏相关行业,科网、新能源等高景气方向同样值得关注。个股方面,李宁获4家机构强势推荐,短视频龙头快手-W、科网股巨头阿里巴巴-SW、美团-W等获3家券商青睐,香港交易所、小鹏汽车-W、华住集团-S、中粮家佳康等也榜上有名。

港股7月“翻身仗”打响,哪些金股值得加码?發仔整理了部分机构策略及金股名单,一起把握布局良机!

平安证券:疫情修复叠加高景气,港股韧性有望贯穿7月

平安证券分析指,港股的外部压力在此前已经得到较大程度的释放,加上中美关税减免的预期仍存,港股的外部环境在7月依然稳定。另外,内地疫情已经出现明显好转,在疫情后经济活动修复、稳增长各项举措逐渐落地见效的情况下,7月的港股有望延续此前的韧性。

具体来看,港股7月份的结构主线上将重点关注以下三条:

  • 第一,疫情修复逻辑,这一块以航空、酒店、旅游等线下活动消费领域为代表,电商领域也将受益于物流畅通程度的提升;
  • 第二,高景气逻辑,主要是石油等传统能源、新能源领域;
  • 第三,困境反转逻辑,主要是地产与物业领域。

天风证券:继续看好港股市场,关注疫情复苏下低估的补涨板块

天风证券表示,5月以来,监管政策可预期性提升后,港股互联网及中概迎来持续反弹,虽仍有美股的扰动影响,但表现为独立行情。该行认为国内政策面持续向好的预期将给予港股市场上行支撑。港股未来一段时间表现将有所分化,一方面疫情后复苏的底部低估板块值得关注;另外一方面,互联网公司反弹估值修复后,未来继续上涨的动力需要强韧基本面支撑。

中信证券:内生修复动力与外部预期博弈,不改港股上行趋势

中信证券最新研报指出,7月港股市场整体预计仍将处于国内基本面触底反弹,政策面加快落地与海外货币紧缩之间的博弈中,料短期冲击过后,未来海外流动性预期对港股的扰动会进一步减弱。7月建议关注政策催化、疫后复苏、复工复产三条主线以及中报业绩有望超预期的个股。

国海证券:港股7月冲高震荡,关注四大主线

国海证券发研报指,港股四季度或将好于三季度,7月份港股将呈现冲高震荡行情,利多与利空交织。关注四大主线:

  • 主线一,关注政策压力缓和背景下的互联网行业
  • 主线二:关注疫情过后消费复苏相关行业;
  • 主线三:关注新能源等拥有长期竞争力的赛道,看好“双碳”政策下的新能源、高端制造业、数字经济、医疗健康等赛道的长期表现,建议布局有竞争力的个股;
  • 主线四:关注稳增长政策下银行、地产等行业机会。

风险及免责提示:以上内容仅代表作者的个人立场和观点,不代表华盛的任何立场,华盛亦无法证实上述内容的真实性、准确性和原创性。投资者在做出任何投资决定前,应结合自身情况,考虑投资产品的风险。必要时,请咨询专业投资顾问的意见。华盛不提供任何投资建议,对此亦不做任何承诺和保证。

风险及免责提示:以上内容仅代表作者的个人立场和观点,不代表华盛的任何立场,华盛亦无法证实上述内容的真实性、准确性和原创性。投资者在做出任何投资决定前,应结合自身情况,考虑投资产品的风险。必要时,请咨询专业投资顾问的意见。华盛不提供任何投资建议,对此亦不做任何承诺和保证。