简体
  • 简体中文
  • 繁体中文

原创精选> 正文

金融战打响!对俄SWIFT制裁如何影响全球市场?

2022-02-28 20:23

作者:Fyuan

俄乌战事仍在紧张进行中,西方国家的对俄制裁措施也是一轮又一轮。

在金融领域加强制裁是近年来美欧等国将金融工具武器化的一个主要趋势,主要通过削弱对方的融资能力,限制对方的资金流动,给被制裁一方造成重大的经济损失,以此迫使被制裁方屈从制裁一方的意志。金融制裁有方式比较集中、制裁效果比较明显但成本比较低等特点。

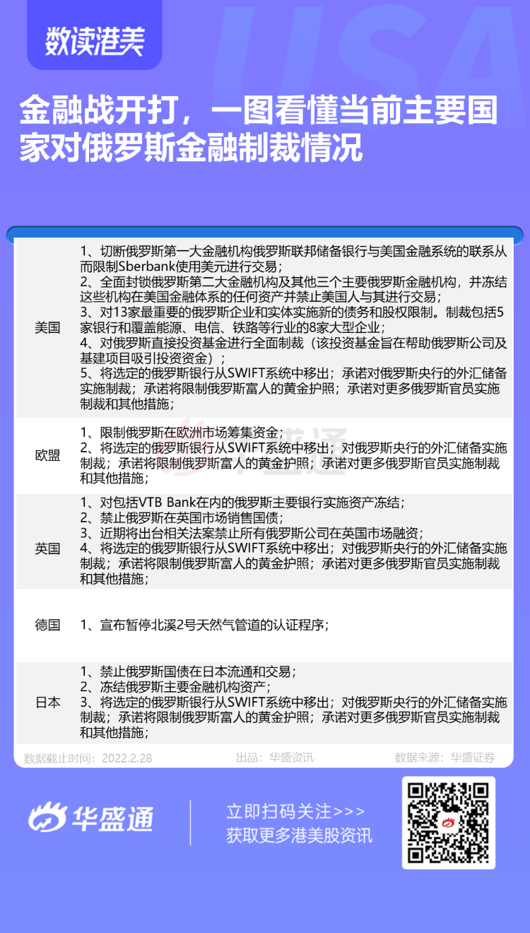
以下是一些主要国家对俄罗斯进行金融方面制裁的情况,大致可以分为五点:

  • 将部分俄罗斯银行踢出SWIFT系统
  • 欧盟和美国决定冻结俄罗斯央行的资产
  • 限制俄罗斯政府进一步的融资能力
  • 防止向俄罗斯人提供“黄金护照”
  • 禁止俄罗斯人在欧洲的存款和购买金融产品

以上金融制裁中,影响最大的是对俄实施SWIFT制裁,作为金融领域的“核武器”,SWIFT系统是进行国际金融交易的重要媒介。如果一个国家无法参与SWIFT,则基本无法进行美元和欧元的跨境收付款,国际贸易和金融活动将受到巨大打击。

对俄实施SWIFT制裁,究竟如何影响全球经济?

俄罗斯:对能源冲击可能有限,但对小麦等农产品和镍等有色金属的冲击可能较大

俄罗斯作为世界上能源和大宗商品生产国,生产了全球10%的石油,供应欧洲40%的天然气;是世界上最大的谷物和化肥出口国、最大的钯和镍生产国、第三大煤炭和钢铁出口国以及第五大木材出口国。申万宏源证券所指出的,将俄罗斯部分银行剔除SWIFT系统,可能对俄罗斯外贸造成实质性影响。

不过值得注意的是,目前欧美制裁措施尚未直接涉及俄罗斯油气出口这一经济命脉。此次美欧宣布的制裁只是将俄罗斯几家,而不是全部的金融机构踢出SWIFT系统,这可能意味着欧盟仍然保持了从俄罗斯购买天然气的支付渠道。

正如国君宏观董琦团队在报告中所说:欧洲经济对俄罗斯能源依赖度高,预计全面制裁俄罗斯银行的可能性较小,同时与能源交易密切相关的银行或交易指令受SWIFT制裁可能性较低,虽然对能源供给会有一定负面影响,但长期来看,影响可能有限,但对小麦等农产品和镍等有色金属的冲击可能较大。俄罗斯的小麦、大麦和葵花籽等农产品和镍、钯、铂等有色金属出口,占世界出口比重均在10%以上。

美国:加剧通胀,但强化其能源出口国地位

申万宏源表示美国2021年呈现出鲜明的“滞胀”格局,若因俄罗斯原油产量大幅收缩而导致油价再度上涨,美国“滞胀”或将加剧,高通胀持续时间过久,可能导致美联储加速实施包括加息和缩表在内的货币紧缩操作。

但是,如果俄罗斯产出锐减,也可能会强化美国向欧洲出口能源的市场地位。2021年,美国对德法意西荷六国原油出口占总原油出口比重已经超过 20%,而这一数字在2014年不到5%。

欧元区:高度依赖俄油气,制裁将致居民消费收缩

欧元区高度依赖自俄进口油气,若严厉制裁,居民消费或将收缩。主要发达经济体中欧元区对俄罗斯的能源依赖度最高,其中俄罗斯对德国出口天然气最多,切断SWIFT至少将在短期内危及能源供应。而欧元区正在经历更为严重的能源价格飙升困境,如俄罗斯油气产出因制裁而遭到明显限制,那么事关欧元区居民生活的油气价格将首当其冲出现更大幅度的上涨,这一点可能会直接侵蚀欧元区居民的真实购买力,导致欧元区 2022 年居民消费增速下滑,实际GDP增长可能有所收缩。

中国:或推动人民币国际化

对我国的影响,一方面提升人民币结算需求,加速人民币国际化进程。当前,中俄已多次续签双边货币互换协议,人民币跨境银行间支付系统(CIPS)在俄罗斯有一家直接参与行和多家间接参与成员。中国银行等大型银行在俄罗斯也设有当地子公司,可以不通过俄罗斯银行的情况下在集团内部进行交易,相关企业仍有渠道进行汇款。

本次将部分俄罗斯银行剔除SWIFT系统将进一步提升中俄之间人民币结算的贸易需求,有利于加快人民币国际化的节奏。

 

 

 

 

 

 

 

风险及免责提示:以上内容仅代表作者的个人立场和观点,不代表华盛的任何立场,华盛亦无法证实上述内容的真实性、准确性和原创性。投资者在做出任何投资决定前,应结合自身情况,考虑投资产品的风险。必要时,请咨询专业投资顾问的意见。华盛不提供任何投资建议,对此亦不做任何承诺和保证。

 

 

风险及免责提示:以上内容仅代表作者的个人立场和观点,不代表华盛的任何立场,华盛亦无法证实上述内容的真实性、准确性和原创性。投资者在做出任何投资决定前,应结合自身情况,考虑投资产品的风险。必要时,请咨询专业投资顾问的意见。华盛不提供任何投资建议,对此亦不做任何承诺和保证。