简体
  • 简体中文
  • 繁体中文

原创精选> 正文

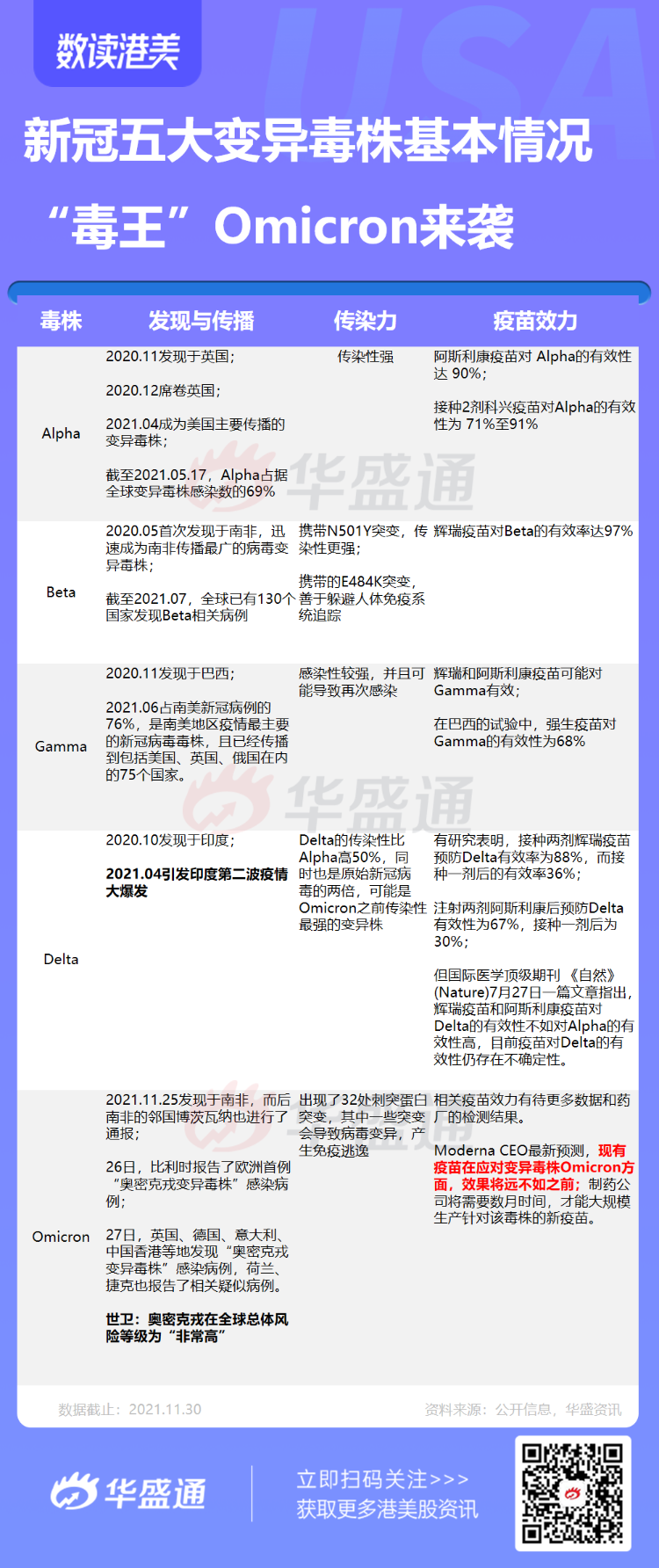
一图回顾新冠五大毒株基本概况!面对新“毒王”,哪些疫苗更有效?

2021-11-30 17:56

作者:lan

11月26日,世卫组织举行紧急会议,将B.1.1.529新冠变异毒株列为“需要关注”的变异株(Variant of Concern),并命名为Omicron。

截至目前, 新冠病毒值得关注的变异株(VOC) 是对全球疫情影响最大的变异毒株,包括Alpha、Beta、Gamma、Delta以及奥密克戎共五大毒株。

关于五大毒株的基本情况,小编整理了相关公开资料具体如下:

此前,南非的相关科研机构利用Omicron特征位点核酸检测试剂盒,对近期南非采样的毒株进行了快速筛查,结果发现仅仅进入11月以来的20多天时间Omicron就迅速取代Delta毒株的主导地位,其流行率从0直冲75%。

对比前期的Beta突变株和Delta突变株,他们在南非达到这个流行比例的时间都在3个月以上,要远远低于Omicron的速度。

各大疫苗企业第一时间紧急发声

面对突如其来的新“毒王”,各大疫苗企业也在第一时间紧急发声。

BioNTech $BNTX 和辉瑞 $PFE

  • 辉瑞和BioNTech表示,正在调查新冠病毒新变种Omicron。两家公司预计最迟两周内将会有更多的实验数据。
  • 这两家公司还称,这些数据将提供更多关于Omicron的信息,如果该变体在全球蔓延,我们可能需要对疫苗进行调整。辉瑞和BioNTech指出,他们可以在六周内调整旗下mRNA疫苗,并在100天内开始分批发运。

Moderna $MRNA

  • 莫德纳在上周五表示,奥密克戎的突变组合显示了自然免疫或者疫苗诱导免疫减弱的重大潜在风险。该公司称将针对奥密克戎测试三种加强剂候选疫苗,包括开发专用于该变异株的加强剂,以及测试更高剂量水平的疫苗。莫德纳表示,针对奥密克戎变异株的新冠疫苗可能在2022年初可供使用。
  • 此外,30日,Moderna CEO还预计现有疫苗难以应对奥密克戎毒株。他警告称,制药公司需要几个月时间才能大规模生产新的疫苗以应对该毒株。Bancel认为没有哪种(疫苗)有效性能达到同样的水平,这将会是一次实质性的下降。我不知道会下降多少,因为仍需要等待数据。

强生 $JNJ

  • 强生公司在上周五表示,已经在测试针对奥密克戎的疫苗。强生称,正在密切监测新出现的具有新冠刺突蛋白突变的变异病毒株,并且已经在测试我们的疫苗对在非洲南部首次发现的快速传播的新变种的有效性。

阿斯利康 $AZN

  • 阿斯利康表示,它也在调查该变种。该公司表示,其与牛津大学合作开发的疫苗平台能够对出现的新突变做出快速反应。阿斯利康也已经在发现该变种的地方进行了研究,即博茨瓦纳和埃斯瓦蒂尼。

康希诺 $06185.HK

  • 据环球时报28日报道,康希诺生物已经开始针对新突变株开展的疫苗研发,相关人士表示,鉴于康希诺生物腺病毒载体技术平台和mRNA技术平台的优势,一旦发现现有疫苗保护性下降,康希诺有信心在最短时间拿出针对突变株的新疫苗。

北京科兴

  • 11月27日,北京科兴生物表示,公司对Omicron新冠变种病毒高度关注,已通过全球合作夥伴网络,收集并获取有关资讯及样本,尽快展开评估和研究,以了解Omicron病毒株对现有疫苗的影响,以及研制针对变种病毒株疫苗的必要性。
  • 科兴表示,公司具备成熟的疫苗生产工艺和大规模生产能力,早前已展开针对Gamma和Delta变种病毒的疫苗研制工作。若有需要可快速推进新疫苗研制及大规模生产工作,亦有能力保障疫苗需求。

之江生物

  • 11月28日,之江生物官微表示,之江生物已上市的新型冠状病毒2019-nCoV核酸检测试剂盒(荧光PCR法),与目前流行的变异株(包括但不限于Alpha、Beta、Gamma、Delta、Kappa、Eta、Iota、Lambda以及Omicron等)均进行了生物信息分析和对比验证,结果证实:之江生物已上市新型冠状病毒2019-nCoV核酸检测试剂盒(荧光PCR法),不会出现脱靶和漏检的情况。

面对新“毒王”,哪些疫苗更有效?

东吴证券医药研究团队29日发布的研究报告认为,奥密克戎的S蛋白突变众多,现有疫苗和中和抗体的保护效力可能有所降低,但依然具备降低死亡率、重症率的潜在作用。研发新一代的新冠疫苗迫在眉睫,mRNA疫苗具备研发效率优势,将成为对抗新冠突变株的有力武器。同时,一些小分子药物对病毒的S蛋白的突变不敏感,在疫苗接种速度不及预期的国家,将成为主要的防控手段。

此类小分子抗病毒药物包括例如默沙东的Molnupiravir、辉瑞的Paxlovid、开拓药业 $09939.HK 的普克鲁胺(proxalutamide)等。基本机制是通过阻断或者诱变来降低病毒的复制能力。例如,辉瑞的抗病毒药是通过阻止新冠病毒复制所需要的一种酶,而默沙东的抗病毒药是直接破坏了新冠病毒基因。

辉瑞此前发布数据显示,其研发的新冠口服药与HIV药物一起使用,可将暴露于该病毒的高危成年人的住院或死亡风险降低89%。各国政府正在加快对该口服药的采购。

国内也正在开发新冠口服药,并且即将发布临床试验结果。开拓药业表示,将于12月发布其小分子新冠候选药物普克鲁胺包括美国在内的多中心三期临床试验的中期数据。

风险及免责提示:以上内容仅代表作者的个人立场和观点,不代表华盛的任何立场,华盛亦无法证实上述内容的真实性、准确性和原创性。投资者在做出任何投资决定前,应结合自身情况,考虑投资产品的风险。必要时,请咨询专业投资顾问的意见。华盛不提供任何投资建议,对此亦不做任何承诺和保证。

 

风险及免责提示:以上内容仅代表作者的个人立场和观点,不代表华盛的任何立场,华盛亦无法证实上述内容的真实性、准确性和原创性。投资者在做出任何投资决定前,应结合自身情况,考虑投资产品的风险。必要时,请咨询专业投资顾问的意见。华盛不提供任何投资建议,对此亦不做任何承诺和保证。