简体
  • 简体中文
  • 繁体中文

原创精选> 正文

华盛早报丨周末重磅!国家文件四提储能;中芯国际再建厂房

2021-10-25 08:26

一、热点要闻

耶伦:美国通胀将在明年上半年保持高位 不会失去对通胀的控制

耶伦周日表示,随着供应瓶颈、美国劳动力市场吃紧以及新冠疫情引发的其它因素改善,通胀料会在下半年放缓。她说,当前状况反映的是“暂时”痛苦。“我不认为我们会失去对通胀的控制,” 耶伦还说

美民主党内部提议征收亿万富翁所得税

在此前总统拜登提出的提高企业税和资本利得税率的方案陷入僵局之后,民主党参议员、参议院财政委员会主席怀登周五又抛出一项亿万富翁所得税提案。消息人士透露,该法案适用于约700名亿万富翁,开征后有望获得数千亿美元的税收。

美国供应链持续“掉链子”超半数美国人受影响

美媒此前报道称,受供应链持续紧张等因素影响,美国生活必需品的价格、能源价格已明显上涨,有些商品的价格甚至涨至近些年来最高水平。按照美国交通部长的说法,美国面临的供应链问题将持续到2022年,可能会影响接下来的公共假期购物季。美国民调机构最新调查结果显示,超半数美国人认为,他们个人生活受到供应链短缺的影响。

推特CEO:恶性通货膨胀正在发生并将改变一切

推特CEO Jack Dorsey在社交平台上表示,恶性通货膨胀正在发生并将改变一切。他随后还表示,恶性通货膨胀很快就会在美国发生,全世界也会如此。数据显示,作为衡量美国未来五年通胀预期指标的5年期盈亏平衡通胀率近期持续飙升,已接近2.91%的历史高点。

苹果、微软、亚马逊等科技巨头财报将至

高盛称,占标普500指数市值46%的公司将公布季度业绩。强劲的收益报告推动标普500指数创下新高,10月份迄今为止,该指数上涨了5.5%。9月,该指数出现了自2020年3月疫情爆发以来的最大月度百分比跌幅。

高盛集团总裁:中国资产管理市场将在气候转型中发挥重要作用

“中国的资产管理市场,尤其是养老金管理市场,可以为气候转型提供大量资金支持。”高盛集团总裁兼首席运营官John Waldron于10月23日在2021外滩金融峰会上表示。他认为,要实现脱碳和目前的气候目标,约需要100-150万亿美元资金,中国的资产管理市场将发挥重要作用。

新冠疫苗加强针显著增加猕猴抗体反应

美国科学家在最新一期《科学》杂志上撰文称,他们在猕猴身上开展的研究显示,注射新冠疫苗加强针可以增强猕猴体内的中和抗体的浓度,并对其产生了高水平的保护作用。最新研究结果支持提高老年人、已出现健康状况人士、高风险接触人群疫苗加强针的接种率。

媒体报道称台积电、英特尔等厂商将向美国提交商业数据

据路透社报道,美国商务部周四表示,英特尔和英飞凌等公司已表示将配合提供芯片短缺数据,但商务部可能会根据提交的数量和质量来决定最后是否采取强制措施。

“缺芯”至暗时刻已过 构建汽车芯片产业生态是大趋势

全国乘用车市场信息联席会秘书长崔东树认为,汽车芯片供给最黑暗的时期已经过去,未来会持续改善。但想完全解除芯片的短缺,估计还是要到明年春节销售高峰之后。更多的业内人士认为,解决短期的供需矛盾并不能解决“缺芯”之痛的根本,长期来看,还是需要从供应链角度建立完善的汽车芯片生态体系。

发改委:重点煤炭企业以实际行动积极稳价

据发改委消息,为贯彻落实国务院常务会议精神,引导煤炭价格理性回归,服务能源保供大局,重点煤炭企业积极发挥带头作用,组织在秦皇岛港增供增运现货煤炭。

房地产税改革试点将在部分地区开展

新华社报道,为积极稳妥推进房地产税立法与改革,引导住房合理消费和土地资源节约集约利用,促进房地产市场平稳健康发展,第十三届全国人民代表大会常务委员会第三十一次会议决定:授权国务院在部分地区开展房地产税改革试点工作。

碳达峰碳中和中央层面总体部署亮相 四次提及储能

中共中央、国务院印发的《关于完整准确全面贯彻新发展理念做好碳达峰碳中和工作的意见》24日发布。作为碳达峰碳中和“1+N”政策体系中的“1”,意见为碳达峰碳中和这项重大工作进行系统谋划、总体部署。储能是新能源的关键一环。只有做好储能,新能源带来的电力供应才会趋于稳定。在此次文件中,四次提到了储能,表现决策层面对于这一问题亦是非常重视。

二、隔夜美股

行情回顾

​截至上周五收盘,道指涨73.94点或0.21%,报35677.02点;纳指跌125.50点或0.82%,报15090.20点;标普500指数跌4.88点或0.11%,报4544.90点。

行情来源:华盛证券

热点美股

原材料成本上涨 特斯拉又涨价了

特斯拉将其Model X和Model S车型的价格分别提高了5000美元,目前起售价分别提升到104990美元和94990美元。价格上涨被归因于电动汽车的“需求”,因为特斯拉在更新了Model X车型,并在疫情结束后重启了必要的生产,现在又恢复了全系列汽车的交付。

美国“脸书”公司再遭前雇员举报 称纵容虚假信息

据央视新闻援引《华盛顿邮报》等多家美国媒体22日报道,美国“脸书”公司一名前雇员向美国证券交易委员会举报称,为了寻求发展,“脸书”公司网站管理人员故意纵容仇恨言论和虚假信息的存在,他们认为打击这些言论的行为将会阻碍“脸书”公司的发展。

反垄断案原告:谷歌从网络广告支出中抽成至多42%

新披露的法庭文件显示,谷歌从网络广告支出中抽成42%。美国多个州诉称,谷歌运营着全球最大的电子化交易市场,通过旗下AdX平台每天展示110亿条网络广告,滥用在网络广告领域的垄断地位打压市场竞争,损害消费者利益。文件称,利用其强大的市场力量,谷歌对流向包括互联网报纸、烹饪网站、博客在内的大量网络媒体和内容创作者的广告费,抽成22%至42%。

Snap第三季度营收10.67亿美元 净亏损同比收窄64%

“阅后即焚”通信应用Snapchat母公司Snap今天发布了2020财年第三季度财报。财报显示,Snap第三季度营收为10.67亿美元,与去年同期的6.79亿美元相比增长57%;净亏损为7200万美元,与去年同期的净亏损2亿美元相比收窄64%。

何小鹏:争取2024年实现飞行汽车量产 价格100万以内

小鹏汽车董事长、CEO何小鹏近日透露飞行汽车的进展,称目标是在2024年实现飞行汽车的量产,并且价格控制在100万以内,小鹏汇天想探索的,是一台真正能飞好开、起降便利、足够安全的“飞行汽车”—— 可陆地驾驶,又是安全的低空飞行器。

李彦宏:未来5年,百度将为社会培养500万AI人才

百度创始人、董事长兼CEO李彦宏:当下的中国有培育领军人才和战略科学家最好的土壤,并强调未来5年,百度将为社会培养500万AI人才,为国家战略科技力量的建设持续贡献。

三、港股前瞻

行情回顾

截至上周五收盘,恒生指数涨109.4点或0.42%,报26126.93点,国企指数涨0.9%,报9356.85点,红筹指数涨0.36%,报3904.37点。

行情来源:华盛证券

热点港股

许家印宣布:10年内不买地 恒大转型新能车 三大战略自救

许家印提出恒大自救战略,10年内将房地产销售规模由7000亿元压缩至2000亿元,同时实现向新能源汽车产业的转型。正处量产前夕的恒大汽车或将成为下一阶段的核心资产。

10月22日的恒大集团复工复产专题会上,许家印宣布了恒大化解风险自救的三大战略决定:一是坚定不移、全力以赴实现复工复产保交楼;二是全面实施现楼销售、大幅压降房地产开发建设规模;三是10年内实现由房地产业向新能源汽车产业的转型。

中芯国际配套厂房项目方案公示 月投12英寸晶圆4万片

近日,深圳市坪山区投资推广服务署发布“关于12英寸晶圆代工生产线配套厂房项目遴选方案的公示”,公示显示,项目意向用地单位为中芯国际集成电路制造(深圳)有限公司,将建设12英寸晶圆代工生产线所需的大宗气站及化学品仓库等配套设施,总建筑面积约69410平方米(以土地出让合同为准)。

赣锋锂业:上海赣锋对Bacanora公司要约收购程序将待该事项获墨西哥政府批准后恢复

赣锋锂业公告,全资子公司上海赣锋对Bacanora公司进行要约收购涉及矿业权投资暨关联交易事项正在履行Bacanora公司股东的接受程序以及墨西哥政府的审批工作。截止目前,因墨西哥政府对该事项的审批程序尚未完成,根据英国要约收购流程以及相关法律法规,上海赣锋及Bacanora公司已向英国并购委员会申请暂停要约收购程序,要约收购程序将待该事项获得墨西哥政府批准后恢复。

小米集团15.5亿元拿地打造上海总部

关于在上海拿地,小米集团方面回复称:“我们这块地是早在2018前就规划的上海总部用地。上海总部职能由来已久,包括手机研发、金融、互联网业务等团队,目前还都是租赁物业分散办公。所以这块地规划建设上海总部,以便将来把这些团队集中到一起。并非外界猜测的那样。”

越秀地产(00123)拟向越秀房产基金出售越秀金融大厦 预计取得税后收益13.66亿元

美兰空港(00357):海航集团重整计划(草案)已获得表决通过

正业国际(03363)拟1.86亿元收购中山市正业租赁100%股权

旭辉永升服务(01995)拟先旧后新配售8352万股 净筹约13.04亿港元

四、财经预告

港股新股

三叶草生物-B丨正在招股

港股财报

中兴通讯

招商证券

郑煤机

大唐新能源

汇丰控股

保利协新能源

丽珠医药

美股财报

金伯利 | 盘前

Facebook丨盘后

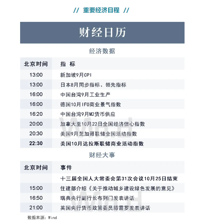
重要经济日程&数据

以上就是今天的早报,祝投资愉快!

风险及免责提示:以上内容仅代表作者的个人立场和观点,不代表华盛的任何立场,华盛亦无法证实上述内容的真实性、准确性和原创性。投资者在做出任何投资决定前,应结合自身情况,考虑投资产品的风险。必要时,请咨询专业投资顾问的意见。华盛不提供任何投资建议,对此亦不做任何承诺和保证。

风险及免责提示:以上内容仅代表作者的个人立场和观点,不代表华盛的任何立场,华盛亦无法证实上述内容的真实性、准确性和原创性。投资者在做出任何投资决定前,应结合自身情况,考虑投资产品的风险。必要时,请咨询专业投资顾问的意见。华盛不提供任何投资建议,对此亦不做任何承诺和保证。