简体
  • 简体中文
  • 繁体中文

原创精选> 正文

多数官员支持11月缩减购债!IMF警告美联储应准备收紧政策

2021-10-13 19:25

北京时间10月14日凌晨02:00,美联储将公布最新的会议纪要,市场都在猜测美联储何时才开始缩减大规模购债计划,因为此次会议纪要备受关注。

此前,在9月23日的FOMC利率决议上,鲍威尔曾表示,缩减购债规模的条件“已基本满足”,计划于明年年中完成Taper,并有望在11月就开始缩减QE。

9月议息会议鲍威尔讲话主要内容如下:

  • 一、会议声明延续此前措辞
  • 本次议息会议声明延续“通胀是暂时的”,“经济发展路径取决于疫情的发展”等措辞,仅有“如果进展大致如预期,委员会认为资产购买步伐可能很快就会放缓”的措辞需要注意,但也强调没有迹象表明会何时发生。
  • 二、11月官宣Taper预期快速上升
  • 鲍威尔表示,声明中的措辞意味着,缩减购债规模最早可能在下次会议上得到满足,使得11月官宣Taper预期大幅上升。
  • 三、缩债“大约在 2022 年年中结束”
  • 如果按照12月马上开启Taper的话,约每个月减少200亿美元的购债规模,这大幅超出此前市场预期的每月缩减100 亿-120亿的预期,更为关键的是,加息预期的时间点也将出现前移。
来源:网络公开

值得注意是,或许疲弱的非农就业数据可能令美联储对削减其每月1200亿美元的债券购买计划望而却步。那么“基本满足”缩减购债会变成“时机还没到”吗?这一次美联储会议纪或许会提供进一步的答案。

非农爆冷,taper还有可能吗?

数据显示,美国9月季调后非农就业人口增19.4万人,预期增50万人;9月失业率为4.8%,预期为5.1%。上海证券表示,非农就业数据不达预期的情况下,而失业率好于预期,是因为疫情下具有劳动参与意愿的人数减少。

非农数据爆冷,或许市场怀疑是否有必要收紧政策,因为美联储的任务之一是保证充分就业。上海证券认为,因为8月美国PCE指数同比4.3%,表明了通胀升温,美联储在11月或12月FOMC会议上宣布启动Taper仍为大概率事件,符合市场预期。

High Frequency Economics首席美国经济学家法鲁奇指出,虽然就业数据不及预期,这不会改变美联储的减码时间表,通胀和劳动力市场表现可能已满足缩减购债的前提条件。当然这与直接收紧货币政策关系不大,加息的条件要严格的多,现在还远没到时候。

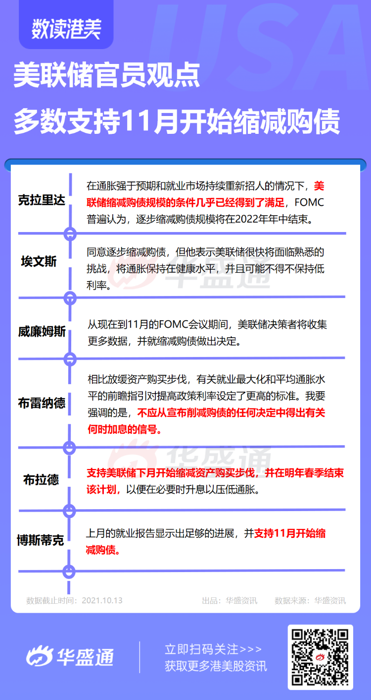
多数官员支持11月开始缩减购债

随着通胀压力日益显现,一些美联储官员近期也终于开始在公开场合驳斥起了在联储内部更为主流的通胀暂时论。目前美联储官员圣路易斯联储主席布拉德表示,他支持美联储下月开始缩减资产购买步伐,并在明年春季结束该计划,以便在必要时升息以压低通胀。他补充说,他希望为未来几个月通胀保持高位或进一步走高的可能性做好准备。

而美联储二把手、副主席克拉里达则在当天指出,在高通胀和就业市场持续重新招人的情况下,开始缩减美联储债券购买计划所需的条件已经几乎得到满足。克拉里达称,“我本人相信,在我们的物价稳定职责方面,已经远远超过'实质性进一步进展'的标准,而在我们的就业职责方面,则是几乎达到要求。”

在9月最近一次政策会议结束时,美联储官员们曾表示,减码可能很快就是合适之举。美联储主席鲍威尔在随后的新闻发布会上澄清称,可能最早在11月的下一次会议上投票决定缩减购债速度。

机构观点

高盛认为,明年美国经济增速放缓将意味着美联储不急于上调利率。Jan Hatzius表示,虽然预计美联储会在下次会议宣布缩减资产购买规模,但过程将耗费数月,而利率在2023年前不会上调。

“进入2022年时会发生什么,我认为将是周期性放缓加剧,通胀率也将下降,” Jan Hatzius对Tom Keene和Jonathan Ferro说,“在这种环境下,我认为他们不会直接采取加息行动”,任何决定都将取决于经济数据。

联邦公开市场委员会在9月的会议上将利率维持在近零水平,并表示如果继续取得大致符合预期的进展,可能很快具备放缓每月1200亿美元资产购买速度的理由。

荷兰合作银行的Jane Foley表示,随着美债收益率上升,市场对新兴市场资产的需求依然低迷,美元有望进一步走高。

萨克森银行的John Hardy认为,美元可能“让第四季度的空头们日子不好过”,并预测市场最终将开始认真对待美联储的缩减购债计划。

加拿大商业银行的Jeremy Stretch表示,美联储开始缩减债券购买规模的脚步越来越近,而其他央行距离这一目标仍有相当长的距离。像欧洲央行这样的央行可能会在未来两三年保持观望,因此这最终有利于美元多头头寸。”

值得注意的是,10月13日IMF在一份报告中警告称,美联储等央行应准备收紧政策,以防通胀失控。尽管IMF表示,它基本上同意美联储和许多经济学家的评估,即当前的全球物价上涨浪潮最终将得到缓解,但同时指出,这些预测存在“很大的不确定性”。

总的来说,美联储公开市场委员会(FOMC)的会议纪可能会重申美联储即将缩减购债规模的立场。

  • 如果和鹰派官员暗示的那样,美联储提醒市场它急于缩减债券购买规模,那么美元还有上涨空间,股市也有下跌空间。
  • 如果联邦公开市场委员会的会议纪要对缩减量化宽松没有把握,美元将会回落,股市将从中受益。

看到最后,你们认为美联储会在什么时候开始缩减购债呢?

风险及免责提示:以上内容仅代表作者的个人立场和观点,不代表华盛的任何立场,华盛亦无法证实上述内容的真实性、准确性和原创性。投资者在做出任何投资决定前,应结合自身情况,考虑投资产品的风险。必要时,请咨询专业投资顾问的意见。华盛不提供任何投资建议,对此亦不做任何承诺和保证。

 

风险及免责提示:以上内容仅代表作者的个人立场和观点,不代表华盛的任何立场,华盛亦无法证实上述内容的真实性、准确性和原创性。投资者在做出任何投资决定前,应结合自身情况,考虑投资产品的风险。必要时,请咨询专业投资顾问的意见。华盛不提供任何投资建议,对此亦不做任何承诺和保证。