简体
  • 简体中文
  • 繁体中文

原创精选> 正文

美股前瞻丨突发利空,最严游戏新规来了!大摩:标普至少回调10%

2021-08-30 20:19

  1. 鲍威尔:美联储或今年开始缩减购债,加息时间尚远
  2. 国家新闻下发《关于进一步严格管理 切实防止未成年人沉迷网络游戏的通知》
  3. 一船难求!DHL警告:全球供应链中断或将持续至明年
  4. 中通快递等多家快递公司宣布全网派费上调
  5. 欧盟将对英伟达收购ARM案发起正式调查
  6. 马斯克嘲讽特斯拉竞争对手Rivian:一辆车都没交付就想估值800亿美元

行情回顾

8月27日周五收盘,道指涨242.68点或0.69%,报35455.80点;标普500指数涨39.37点或0.88%,报4509.37点;纳指涨183.69点或1.23%,报15129.50点。

(行情来源:华盛证券)

点击速览上一成交日美股成交额前20只股票

今日盘前,美股三大股指期货集体上涨。截至北京时间19:53,道指期货涨0.05%,纳指期货涨0.10%,标普500指数期货涨0.08%。

二、当日要闻

鲍威尔:美联储或今年开始缩减购债,加息时间尚远

27日,在备受瞩目的杰克逊霍尔全球央行年会上,美联储主席鲍威尔强化了年内缩减QE的预期,但强调缩减资产购买的时机和速度不会对加息时机发出直接信号。

鲍威尔这一被市场解读为“鸽派Taper(缩减购债规模)”的表态发出后,美股三大指数齐拉升,收盘时纳指、标普500指数双双创历史新高;金价大幅反弹;美元指数盘中直线跳水。

超强飓风“艾达”来袭,油价应声大涨

上周末,飓风“艾达”还未正式登陆,油市已经惴惴不安了,毕竟这次袭击的地点正是墨西哥湾——美国主要石油产区。从荷兰皇家壳牌到雪佛龙,石油巨头们都已经做好了减产的准备,静待飓风来临。

一船难求!DHL警告:全球供应链中断或将持续至明年

DHL全球货运(DHL Global Forwarding)对全球供应链中断发出了新的警报。该公司亚太区海运主管Karsten Michaelis最近表示:我们预计运费在短期内不会稳定下来——过去一年的货源中断、集装箱短缺、港口拥挤以及合适船只难觅,这些因素综合在一起,正在造成货运需求远远超过可用运力的局面。

“新兴市场教父”警告货币将大幅贬值:10%仓位留给黄金

前邓普顿新兴市场团队主席、有“新兴市场教父”之称的麦朴思(Mark Mobius)表示,投资者的投资组合中应该有10%是黄金,因为在为抗击新冠疫情而推出的前所未有的刺激措施之后,货币将会贬值。麦朴思说,在这个阶段,“10%应该投入到实物黄金中。考虑到已经印出的难以置信的货币供应,明年全球货币贬值幅度将相当大。”

大摩再次拉响警报,称秋季标普至少回调10%,防御股开始领涨已有所暗示?

杰克逊霍尔年会鲍威尔继续放鸽,美股欢欣鼓舞再次涨破天际,令此前多位华尔街大佬对美股即将大幅回调发出了警告,显得更像是“狼来了”。8月中旬,摩根士丹利迈克威尔逊就曾拉响警报,称美国股市正处于回调的边缘,并预测年底标普500指数会处于4000点左右,这意味当前水平下有10%的下跌空间。

仅仅半个月后,Wilson又发表报告称,今年秋季,摩根士丹利仍预计标普500指数将出现10%以上的回调。尽管美国经济复苏已经放缓,但股市却“风采依旧”。

美国传染病专家福奇:可以缩短接种新冠疫苗加强针的时间间隔

美国总统乔·拜登的首席医学顾问安东尼·福奇表示,美国可以在完成新冠疫苗接种后8个月内提供加强针。福奇还表示,他认为要求美国学龄儿童接种疫苗是个“好主意”。目前,美国只有12岁及以上年龄的人才能接种新冠疫苗。

国家新闻下发《关于进一步严格管理 切实防止未成年人沉迷网络游戏的通知》

据新华社报道,近日,国家新闻出版署下发《关于进一步严格管理 切实防止未成年人沉迷网络游戏的通知》,针对未成年人过度使用甚至沉迷网络游戏问题,进一步严格管理措施,坚决防止未成年人沉迷网络游戏,切实保护未成年人身心健康。

通知要求,严格限制向未成年人提供网络游戏服务的时间,所有网络游戏企业仅可在周五、周六、周日和法定节假日每日20时至21时向未成年人提供1小时服务,其他时间均不得以任何形式向未成年人提供网络游戏服务。

市场监管总局加大行政指导力度 切实维护共享消费领域价格竞争秩序

近年来以共享单车和共享充电宝为代表的共享消费领域服务价格一路上涨,消费者感知明显,引发社会广泛关注。今年6月3日,市场监管总局价监竞争局会同反垄断局、网监司召开行政指导会,要求美团、怪兽等8个共享消费品牌经营企业限期整改,明确定价规则,严格执行明码标价,规范市场价格行为和竞争行为。下一步,市场监管部门将进一步加大对共享消费领域的监管力度,要求各企业严格价格调整内部合规审查流程,如实、及时公示计价规则和计价标准,继续发挥共享消费行业在满足消费者应急需求、提供具有一定普惠性的公共服务、助力绿色经济发展等方面的积极作用。

三、知名美股

苹果(AAPL) iPhone 13 或将支持低轨道卫星通讯,没有 4G/5G 也能上网、打电话

据天风国际官方公众号,郭明錤等分析师预测,苹果 iPhone 13 硬件规格可能将支持低轨道卫星通讯。如果苹果开启相关软件功能,当 iPhone 13 使用者不在 4G 或者 5G 覆盖范围内时,手机也能通过卫星通讯实现上网和打电话等。

欧盟将对英伟达(NVDA)收购ARM案发起正式调查

据报道,欧盟计划在下月初,对英伟达540亿美元收购英国芯片设计公司Arm一案展开正式调查。此前,欧盟监管机构已经与英伟达就该收购案进行了数月的非正式探讨。

马斯克嘲讽特斯拉竞争对手Rivian:一辆车都没交付就想估值800亿美元

亚马逊(AMZN)投资的电动汽车创企Rivian近日被曝光已提交IPO申请,寻求约800亿美元的估值。当日下午,特斯拉CEO马斯克在推特上发表了评价。马斯克表示:“我不想无理取闹,但是他们应该在IPO之前,为每10亿美元估值至少交付一辆车。”

通用汽车(GM)承诺维持与LG电池合作关系,进军电动车领域信心满满

通用汽车首席执行官Mary Barra表示,通用汽车将继续维持与LG Energy Solution的合作关系,同时强调,通用汽车有“多条途径”确保在向电动汽车转型的过程中占据领先地位。据悉,由于电池存在起火风险,通用汽车今年两次宣布召回Bolt电动车,共召回14.2万辆汽车,该公司可能要为此付出18亿美元的高昂成本。

欺骗消费者?芝加哥市起诉Doordash(DASH),Grubhub(GRUB)

芝加哥市对DoorDash和JUST EAT TAKEAWAY.COM提起了两起全面的诉讼,指控其欺骗客户和使用不公平的商业行为,称平台未经餐厅同意就为其业务宣传送货服务,并隐瞒餐馆直接向平台外客户提供的较低价格。该市还声称,这两个平台都使用“诱饵和转换”的方法来吸引低送货费的客户,只是在他们即将下订单时收取额外费用。

四、知名中概

阿里巴巴(BABA)投资元戎启行,后者为L4级自动驾驶解决方案提供商

查查App显示,8月26日,深圳元戎启行科技有限公司发生工商变更,新增股东阿里巴巴(中国)网络技术有限公司,同时公司注册资本由189.35万元人民币增加至240.52万元人民币,增幅为27.02%。

极氪获得哔哩哔哩(BILI)、英特尔资本(INTC)等5亿美元投资

极氪与来自英特尔资本、宁德时代、哔哩哔哩、鸿商集团和博裕投资等五家生态伙伴,正式签署战略投资协议。此次共创共投由英特尔资本战略领投,五家生态伙伴的投资总额为5亿美元,投后占极氪股比约5.6%。

理想汽车(LI)二季度营收超预期、亏损收窄

财报显示,2021年二季度,理想汽车营收50.4亿元,环比增加40.9%,高于市场预期的50.12亿元;净亏损2.355亿元,亏损环比收窄34.6%,2021年第一季度净亏损3.6亿元。期内,理想汽车毛利为9.528亿元,较2021年第一季度的6.167亿元增加54.5%;毛利率为18.9%,2021年第一季度毛利率为17.3%。

叮咚买菜(DDL):二季度营收46.5亿人民币,同比增长77.9%

8月30日讯,叮咚买菜发布截至2021年6月30日的第二季度业绩报告。报告显示,叮咚买菜二季度净收入为46.5亿人民币,同比增长77.9%;Non-GAAP下净亏损17.285亿元,上年同期亏损7.145亿元。二季度,叮咚买菜GMV同比增长80.8%至53.8亿人民币,超出市场预期。此外,截至6月30日,叮咚买菜在全国36个城市共有1136个前置仓,较上一季度增加147个。

中通快递(ZTO)等多家快递公司宣布全网派费上调

8月27日晚间,中通快递率先宣布“快递派费上涨”。日前,中通、圆通、申通、百世、韵达及极兔共6家快递公司,陆续在内网发出通知,规定从9月1日起全网派费上调0.1元/票。

第九城市(NCTY)宣布正式进入NFT业务领域

8月30日,第九城市宣布,该公司已正式进入非同质代币(Non-Fungible Token,NFT)业务领域,由旗下新加坡全资子公司NFTSTAR Singapore Pte. Ltd.推出NFT交易及社区平台NFTSTAR (www.nftstar.com) ,预计将于今年第四季度正式上线运营;用户预注册奖励计划现已启动。此外,第九城市还宣布,前Dapper Labs运营副总裁Gagan Palrecha将加入NFTSTAR担任首席运营官。

斗鱼(DOYU)今日宣布,该公司董事会已批准一项股份回购计划

根据该计划,在始于2021年8月30日的12个月内,斗鱼最多将回购1亿美元的股票

五、财经预告

财报

理想汽车(LI) | 盘前

叮咚买菜(DDL) | 盘前

Zoom视频通讯(ZM)丨盘后

荔枝(LIZI)丨盘后

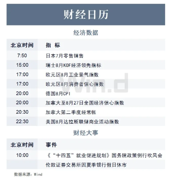
重要经济日程&数据

以上就是今天的美股前瞻,祝投资愉快!

风险及免责提示:以上内容仅代表作者的个人立场和观点,不代表华盛的任何立场,华盛亦无法证实上述内容的真实性、准确性和原创性。投资者在做出任何投资决定前,应结合自身情况,考虑投资产品的风险。必要时,请咨询专业投资顾问的意见。华盛不提供任何投资建议,对此亦不做任何承诺和保证。

风险及免责提示:以上内容仅代表作者的个人立场和观点,不代表华盛的任何立场,华盛亦无法证实上述内容的真实性、准确性和原创性。投资者在做出任何投资决定前,应结合自身情况,考虑投资产品的风险。必要时,请咨询专业投资顾问的意见。华盛不提供任何投资建议,对此亦不做任何承诺和保证。