简体
  • 简体中文
  • 繁体中文

原创精选> 正文

京东Q2营收2538亿元,同比增长26.2%(附一图看懂)

2021-08-23 18:13

华盛资讯8月23日消息,京东于今日盘后公布了其截至2021年6月30日的第二季度及上半年业绩。

此外,公司管理层将于北京时间8月23日20:00(美东时间8月23日8:00)举行财报电话会议。点击预约观看京东业绩电话会

关键数据如下:

  • 第二季度营收 2538亿元人民币,同比增长26.2%,市场预期2440.26亿元
  • 第二季度non-GAAP经调整净利润46亿元人民币,去年同期为59亿元人民币

经营数据:

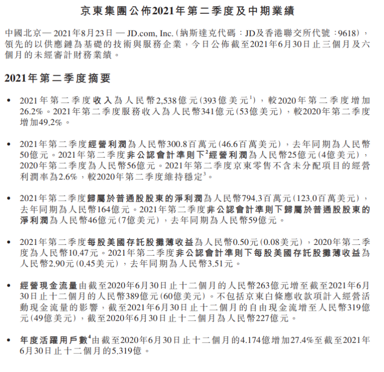
  • 2021年第二季度净收入为2,538亿元人民币(约393亿美元),同比增长26.2%。2021年第二季度净服务收入为341亿元人民币(约53亿美元),同比增长49.2%。
  • 2021年第二季度经营利润为3亿元人民币(约4,660万美元),2020年同期为50亿元人民币。2021年第二季度非美国通用会计准则下(Non-GAAP)经营利润为25亿元人民币(约4亿美元),2020年同期为56亿元人民币。2021年第二季度京东零售经营利润率为2.6%,较2020年同期维持稳定。
  • 2021年第二季度归属于普通股股东的净利润为7.9亿元人民币(约1.2亿美元),2020年同期为164亿元人民币。2021年第二季度非美国通用会计准则下(Non-GAAP)归属于普通股股东的净利润为46亿元人民币(约7亿美元),2020年同期为59亿元人民币。
  • 2021年第二季度每股美国存托股份稀释后净收益为0.50元人民币(约0.08美元),2020年同期为10.47元人民币。2021年第二季度非美国通用会计准则下(Non-GAAP)每股美国存托股份稀释后净收益为2.90元人民币(约0.45美元),2020年同期为3.51元人民币。
  • 经营现金流由截至2020年6月30日止十二个月的263亿人民币增长至2021年6月30日止十二个月的389亿元人民币(约60亿美元)。剔除经营活动现金流中京东白条的影响,截至2021年6月30日止十二个月的自由现金流增长至319亿元人民币(约49亿美元),截至2020年6月30日止十二个月的自由现金流为227亿元人民币。
  • 截至2021年6月30日,京东过去12个月的活跃购买用户数较2020年同期的4.174亿增长27.4%至5.319亿。

一张图看懂京东集团2021年第二季度及中期业绩

风险及免责提示:以上内容仅代表作者的个人立场和观点,不代表华盛的任何立场,华盛亦无法证实上述内容的真实性、准确性和原创性。投资者在做出任何投资决定前,应结合自身情况,考虑投资产品的风险。必要时,请咨询专业投资顾问的意见。华盛不提供任何投资建议,对此亦不做任何承诺和保证。

 

风险及免责提示:以上内容仅代表作者的个人立场和观点,不代表华盛的任何立场,华盛亦无法证实上述内容的真实性、准确性和原创性。投资者在做出任何投资决定前,应结合自身情况,考虑投资产品的风险。必要时,请咨询专业投资顾问的意见。华盛不提供任何投资建议,对此亦不做任何承诺和保证。