简体
  • 简体中文
  • 繁体中文

原创精选> 正文

牛熊异动丨上半年业绩超预期,友邦购证涨超50%

2021-08-17 10:29

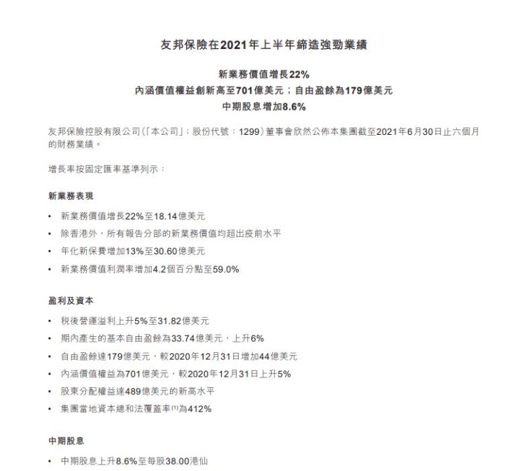
友邦今日早间发公告称,公司上半年总加权保费收入185.1亿美元,上半年净利润32.5亿美元;上半年新业务价值增长22%,市场预估增长21%。

今日早盘,友邦保险一度涨逾3%领涨,截至发稿,友邦保险涨2.93%,现报96.75港元每股。

相关涡轮方面,友邦瑞信—十购A $23898.HK 涨52%,其行使价为105.1港元,到期日为2021年10月25日,引伸波幅达28.33,溢价10.59%。

相关资讯

截至今年6月30日止六个月,新业务价值增长22%至18.14亿美元;

除香港外,所有报告分部的新业务价值均超出疫前水平;

年化新保费增加13%至30.60亿美元;

新业务价值利润率增加4.2个百分点至59.0%。中期股息上升8.6%至每股38港仙。

 

 

 

 

 

 

风险及免责提示:以上内容仅代表作者的个人立场和观点,不代表华盛的任何立场,华盛亦无法证实上述内容的真实性、准确性和原创性。投资者在做出任何投资决定前,应结合自身情况,考虑投资产品的风险。必要时,请咨询专业投资顾问的意见。华盛不提供任何投资建议,对此亦不做任何承诺和保证。

 

风险及免责提示:以上内容仅代表作者的个人立场和观点,不代表华盛的任何立场,华盛亦无法证实上述内容的真实性、准确性和原创性。投资者在做出任何投资决定前,应结合自身情况,考虑投资产品的风险。必要时,请咨询专业投资顾问的意见。华盛不提供任何投资建议,对此亦不做任何承诺和保证。