周二,亿航智能(EH.US)财报显示,公司2020年总营收为1.801亿元人民币,同比增长47.8%。财报显示,2020年总营收为1.801亿元,同比增长47.8%;毛利为1.06亿元,去年同期为7121.8万元,同比增长49.1%。
原创精选> 正文
2021-06-16 08:27
一、热点要闻
欧盟突然封杀十大投行巨头
综合外媒报道,由于违反垄断法,欧盟决定冻结摩根大通、花旗集团、美国银行和巴克莱等10家银行的债券销售资格。据悉,即将出售的债券是8000亿欧元复苏基金的一部分。

通胀继续加剧!美国5月PPI同比大增6.6%,创历史记录
继美国5月CPI创08年来最高之后,另一个衡量通胀的指标PPI继续“爆表”。6月15日周二美国劳工部发布的数据显示,美国5月PPI同比增长6.6%,为该机构2010年11月统计该数据以来的最大同比增速,高于市场预期的6.2%,也高于前值6.2%。美国5月核心PPI同比增长4.8%,与市场预期的4.8%持平,前值为4.1%。
景顺:美联储将在本周讨论缩减购债 并于秋季开始实行
景顺首席全球市场策略师Kristina Hooper预计,美联储(Fed)将在本周的会议上讨论缩减购债规模的问题,并在杰克逊霍尔(Jackson Hole)的研讨会上宣布将于今年秋季开始缩减购债。
市场低估美联储收紧货币政策风险 人民币面临贬值压力
近期,市场聚焦美联储议息会议,在当前全球通胀压力的情况下,美联储可能开始讨论缩减购债规模和加息时间表。摩根大通、摩根士丹利等华尔街知名金融机构认为,当前的通胀可能不是暂时的,美联储政策调整可能比点阵图显示的更早到来,届时美元指数很可能开启一波强势拉升,使人民币面临较大贬值压力。随着人民币对美元汇率重回6.4元上方,下一步人民币贬值风险不能低估。
摩根士丹利:全球最低公司税率可能使大公司税负增加一倍
策略师Todd Castagno领导的研究人员在周二发布的报告中称,大约400家目前税率中值在8%左右的公司可能面临七国集团领导人本月稍早同意的15%最低税率。报告称,互联网和直销、技术硬件、娱乐、酒店、金融和公用事业公司都可能受到影响。“理论上,不考虑其它基本变量、豁免等因素,15%的最低税率将使这些公司总体上税负增加近一倍。”摩根士丹利分析师写道。
大摩CEO:AMC和GME等系列meme股票大幅上涨或会“带来灾难”
大摩CEO James Gorman称,meme股票带来了一些好处,因为这一趋势吸引了更年轻的投资者进入市场,但警告称,AMC和Gamestop等股票的戏剧性上涨可能是“灾难的原因”。Gorman认为,一些meme股票在短时间内获得的巨大回报并不是健康的,表示这些收益“在某种程度上是灾难的根源”。
教育部成立校外教育培训监管司
昨日,教育部校外教育培训监管司宣布成立,主要职责是:①承担面向中小学生(含幼儿园儿童)的校外教育培训管理工作,指导校外教育培训机构党的建设,拟订校外教育培训规范管理政策。②会同有关方面拟订校外教育培训(含线上线下)机构设置、培训内容、培训时间、人员资质、收费监管等相关标准和制度并监督执行,组织实施校外教育培训综合治理,指导校外教育培训综合执法。③指导规范面向中小学生的社会竞赛等活动。④及时反映和处理校外教育培训重大问题。
中信建投:国内半导体设备企业进入订单、业绩整体收获期
中信建投指出,2020年行业高景气周期延续,半导体设备企业业绩多高速增长。下游企业开启产能扩张,海外设备企业业绩同样表现亮眼。下游产线采招稳步推进,国内设备企业产品多有进展。以2020年为起点,国内半导体设备企业进入订单、业绩整体收获期。
周二美油收高1.8%布油涨1.6% 均创两年新高
北京时间16日凌晨,原油期货价格周二收于两年多来的最高水平。对原油需求复苏的乐观情绪,以及有关美国能否在本周末伊朗大选之前重返伊核协议的质疑,均使原油价格得到支撑。此外,原油市场交易商同时还下注美国能源信息署(EIA)报告将显示美国上周原油库存连续第四周下降。
“正畸第一股”时代天使今日上市,暗盘暴涨113%
国内隐形矫治龙头时代天使(06699.HK)将今日正式于港交所挂牌上市。昨日暗盘收报368.60港元,较发行价173.00港元大涨113.06%,一手账面浮盈39120港币;据悉时代天使是国内隐形矫治龙头,市场占有率达41%;据招股书,高瓴资本间接持有公司64.88%股权,为公司控股股东。
二、隔夜美股
行情回顾
周二(6月15日)收盘,道指数跌94.42点,跌幅0.27%,报34299.33点;纳指跌101.29点,跌幅0.71%,报14072.86点;标普500指数跌8.56点,跌幅0.2%,报4246.59点。周二早间,标普500指数一度上涨至4257.16点,刷新了盘中历史最高纪录。

行情来源:华盛证券
热点美股
Alzamend Neuro上市首日暴涨170%,一度触发熔断
临床前阶段阿尔茨海默氏症生物技术公司Alzamend Neuro(ALZN.US)上市首日涨170%,IPO价为5美元,盘中曾一度飙涨571%,触发熔断。Alzamend Neuro致力于开发治疗神经退行性疾病和精神疾病的新型产品,包括阿尔茨海默氏症(AD)。通过公司目前和未来的两个候选产品,其目标是尽快以合理的成本将治疗或治愈方法推向市场。
甲骨文2021财年净利润137.46亿美元,同比增长29%
甲骨文2021财年第四季度总营收为112.27亿美元,同比增长8%;净利润为40.33亿美元,同比增长29%。公司2021年财年总营收为404.79亿美元,同比增长4%;净利润为137.46亿美元,同比增长36%。股价盘后跌4%。
亿航智能2020年年报:总营收同比增长47.8%
周二,亿航智能(EH.US)财报显示,公司2020年总营收为1.801亿元人民币,同比增长47.8%。财报显示,2020年总营收为1.801亿元,同比增长47.8%;毛利为1.06亿元,去年同期为7121.8万元,同比增长49.1%。
英国监管机构对苹果App Store和谷歌Privacy Sandbox展开调查
英国竞争和市场管理局(CMA)已启动一项市场研究,以调查苹果和谷歌在移动操作系统、应用商店和网页浏览器供应方面的“有效的双头垄断”是否正在损害竞争。监管机构担心,这种市场主导地位可能会降低创新,并导致消费者因广告价格上涨而支付更高的设备、应用或其他服务价格。
优信二手车获蔚来资本及愉悦资本投资,总额最高达3.15亿美元
周二,优信二手车宣布,已与蔚来资本和愉悦资本达成最终协议,根据该协议,这两家投资者同意向公司投资总额高达3.15亿美元。同时,公司已与包括58同城、TPG和华平投资在内的可转换票据持有人达成协议,将其本金总额为6900万美元的可转换票据转换成公司的A类普通股。包括蔚来、愉悦资本和上述可转换票据持有人在内的十余位重要投资者将同意在未来九个月内不出售所持优信二手车股份。
DraftKing:对SBTech Global进行过彻底审查,Hindenburg意在压低股价
周二,DraftKings(DKNG.US)就沽空机构Hindenburg Research做空发表声明,该公司表示报告是由一个做空公司股票的人写的,动机是压低股价。DraftKings称其与SBTech Global的业务合并于2020年完成,我们对他们的业务实践进行了彻底的审查,并对调查结果感到满意。该公司称:“我们不会对SBTech Global前雇员的猜测或指控发表评论。”
三、港股前瞻
行情回顾
周二(6月15日)收盘,恒指跌0.71%,报28638.53点,全日成交额达1436.94亿。国指跌0.76%,报10668.93点,红筹指数跌1.26%,报4107.83点。

行情来源:华盛证券
热门港股
小米造车,紧急招人!大规模招募自动驾驶技术人才
6月15日,小米集团官网挂出20个自动驾驶工程师招聘职位,每一个职位前都挂着“急”字。这此次急聘被认为是小米宣布跨界造车以来的重要举措。值得注意的是,上述工作地址皆在北京海淀。今年3月30日,小米正式宣布造车,预计未来10年投入100亿美元,首期投入100亿元人民币。从20个招聘岗位来看,小米此次招聘范围,包括熟悉传感器等车规级硬件的人才,更多的则是需要与平台架构、导航定位、行为预测等自动驾驶相关算法有关的软件人才。
快手海外预算10亿美元,再战TikTok
据晚点LastPost披露,2021年,快手为海外扩张准备了10亿美元预算,快手希望2021年海外市场日活用户总量超过1亿(Kwai、Snack Video 各 5000 万),在巴西、印尼能追上TikTok的用户量。
因股东违规减持 药明康德收上交所监管工作函
因股东违规减持,6月15日晚间,药明康德(603259)收到上交所监管工作函:上海瀛翊及其执行事务合伙人应当积极沟通上海瀛翊的相关出资人,尽快制定必要和充分的补偿措施,切实保护投资者合法权益。据药明康德上周五公告,股东上海瀛翊违反承诺减持,减持总金额28.94亿元。
维亚生物孵化公司Totient与AbSci达成收购协议
6月14日,合成生物学公司AbSci宣布与维亚生物(01873)投资孵化公司Totient达成收购协议。AbSci通过本次对Totient的收购,将为其治疗性蛋白设计和生物制造优化平台增加新的抗体和靶标发现技术。迄今为止,Totient 已从50,000多名患者中重建了4,500多种抗体,并运用其人工智能平台鉴别和验证了一系列具有治疗潜力的抗体以及其相对应的靶标抗原。
中国燃气:公司一附属公司为湖北燃气爆炸供应商之一
中国燃气(00384.HK)发布公告,6月13日湖北省十堰市一区域发生燃气爆炸事故,目前该事故原因不明确,正在调查之中。本公司的一家非全资附属公司十堰东风中燃城市燃气发展有限公司是该区域的燃气供应商之一。本集团高度重视该事故,第一时间成立应急处理领导小组,指导区域管理中心及该项目公司密切配合相关政府部门做好现场应急处理,以及事故原因调查等工作。本公司股份自二零二一年六月十六日(星期三)上午九时正起恢复买卖。
金斯瑞生物科技因股份期权计划行使及受限制股份奖励计划分别发行202.1万股、585.69万股
金斯瑞生物科技发布公告,合资格公司员工于2021年6月11日-6月15日根据2015年12月7日通过的上市后股份期权计划行使的股份期权而发行202.1万股,及于2021年6月15日根据于2019年3月22日采纳的限制性股份奖励计划而发行及配发的新股585.69万股。
君实生物拟折让5.8%配售3655万股 配售价70.18港元
君实生物(01877.HK)发布公告,本公司与独家配售代理及副经办人订立配售协议,据此,本公司同意根据一般授权配发及发行36549200股H股,配售价格每股H股70.18港元,据昨日收市价74.50港元折让约5.80%。
环亚国际医疗集团折让9%配股筹2300万发展辅助生殖医疗科技业务
环亚国际医疗集团(01143)公布,于2021年6月15日,该公司拟透过配售代理以每股配售股份0.224港元的配售价配售最多约1.03亿股配售股份予不少于6名承配人,占扩大后股本约16.7%。配售价较当日收市价每股0.246港元折让约8.94%。假设全部配售股份于完成时获悉数认购,净筹约2221万港元,约1000万港元用于发展集团的辅助生殖医疗科技业务,及余额约1221万港元用于集团的一般营运资金。
中国能源建设(03996.HK)与宁德时代签署战略合作协议。
基石药业-B(02616.HK)宣布与辉瑞在ROS1阳性晚期肺癌中共同开发劳拉替尼 双方战略合作进一步深化。
众安在线(06060.HK)前5个月原保险保费收入77.25亿元 同比增长44.4%。
华润电力(00836.HK)附属电厂首五个月售电量增加24.2%。
长城汽车(02333.HK)副总经理胡树杰等三名高管拟减持合计不超95.25万股。
开拓药业-B(09939.HK):普克鲁胺治疗COVID-19男性患者注册性研究获ANVISA及CONEP批准。
恒大汽车(00708.HK)向1583名雇员授出合计约1.3亿份购股权。
阿里健康(00241.HK)授出170.38万份认股权及1858.76万个受限制股份单位。
四、财经预告
港股新股
港股财报
美股新股
美股财报
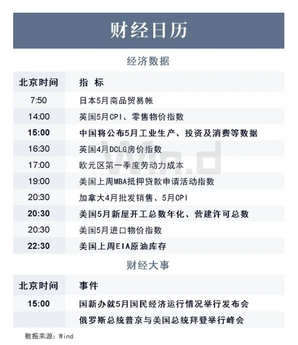
重要经济日程&数据

以上就是今天的早报,祝投资愉快!
风险及免责提示:以上内容仅代表作者的个人立场和观点,不代表华盛的任何立场,华盛亦无法证实上述内容的真实性、准确性和原创性。投资者在做出任何投资决定前,应结合自身情况,考虑投资产品的风险。必要时,请咨询专业投资顾问的意见。华盛不提供任何投资建议,对此亦不做任何承诺和保证。