原创精选> 正文
2021-06-09 16:36
近期港股物业板块股价持续走强。今日收盘,建业新生活涨超8%,时代邻里涨幅近5%,包括合景悠活、碧桂园服务等知名物管股都保持上涨。
从消息催化上来看,近日商务部、住房和城乡建设部等12部门联合印发《关于推进城市一刻钟便民生活圈建设的意见》,拟在全国范围内开展城市一刻钟便民生活圈建设试点。
《意见》主要从科学优化布局、补齐设施短板、丰富商业业态、壮大市场主体、创新服务能力、引导规范经营等方面明确工作任务。
该项政策无疑对于物业管理行业科学合理拓展增值服务释放了支持的态度。

来源:华盛证券
从今年整体物业行业的股价走势来看,物管股也在港股市场属于领先的板块。
根据港交所的物业服务及管理板块中的47只个股中,2021年以来截至6月9日盘中,有32只保持上涨表现,占比高达68%。
其中滨江服务今年以来涨幅超过136%,中海物业、和泓服务涨幅都超过100%,世茂服务、佳兆业美好、绿城管理控股累计涨幅超过60%,还有建发物业、碧桂园服务涨幅都在50%以上。
物业管理行业在资本市场表现如此火爆,而有许多知名机构早已对其中优质公司进行布局。
例如大佬张磊把持的高瓴资本,根据不完全统计高瓴资本作为基石投资者就已经布局了保利物业、建业新生活、合景悠活三大物业管理公司。
而不只是高瓴资本,知名机构红杉资本也对恒大物业、世茂服务进行了投资。
此外互联网龙头公司腾讯也不甘人后,分别投资了卓越商企服务、恒大物业以及世茂服务。
究竟物业管理行业为何在今年股价表现强势,又成为资本市场的“宠儿”。而挑选物业管理公司作为投资标的需要关注哪些重要指标呢?
一、估值青睐堪比科技股,行业整体业绩亮眼
要说物业股在香港市场上有多受青睐,从它行业整体估值水平可以窥见一斑。
在按照港交所分类标准得到的十二个行业中,PE最高的是资讯科技业和必需性消费行业。
考察一季度的市盈率(TTM),两个行业的平均市盈率分别为46.6倍和26.5倍。
作为对比,同一口径下物业管理行业的平均市盈率为46.7倍。这说明,资本市场已经赋予物管股和新兴高科技行业旗鼓相当的估值。

来源:中指院
资本市场青睐物业管理公司,与其高速增长的业绩表现紧紧相关。
数据显示,2020年港股上市主要的40家物业服务企业营业收入合计达1222亿元,首次突破千亿大关,同比增长39.8%。
该年度40家物管企业营业收入均值30.6亿元,较上年增加8.7亿元;毛利润353.9亿元,同比增长53.2%,净利润184.9亿元,同比大涨67.6%。
2020年在港物业服务上市公司毛利率均值和净利率均值分别为28.6%和15.3%,较2019年分别提升了约2.2和2.8个百分点,企业盈利能力持续稳健提升。

来源:中指院
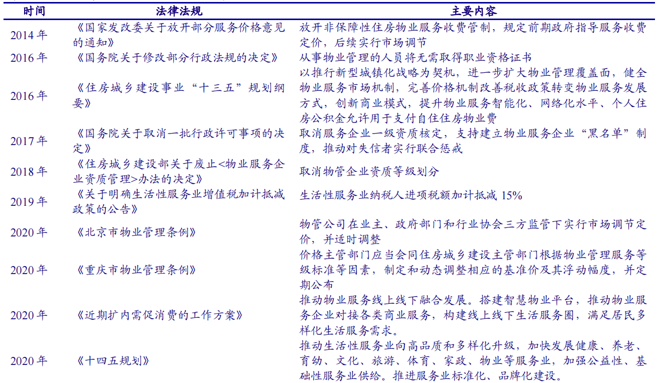
二、多重政策利好,万亿增量市场助飞跃
除了近期12部门联合印发《关于推进城市一刻钟便民生活圈建设的意见》更好地释放了对于物业公司科学合理拓展增值服务的态度。
实际上关于支持物业管理行业的政策利好有不少,其中就包括十四五规划中首次提到了物业行业。

来源:政府网站,银河证券
十四五规划中提到,推动生活性服务业向高品质和多样化升级,加快发展健康、养老、育幼、文化、旅游、体育、家政、物业等服务业,加强公益性、基础性服务业供给。
2020年10月29日,国家发改委联合多部门发布《近期扩内需促消费的工作方案》,特别提出“推动物业服务线上线下融合发展。搭建智慧物业平台,推动物业服务企业对接各类商业服务,构建线上线下生活服务圈,满足居民多样化生活服务需求。”
十三五规划中服务业的内容没有提及物业行业,十四五规划首次提及物业行业,其重要性凸显。
而在市场前景方面,根据中国物业管理协会统计测算,2019年末全国物业在管面积约302亿平方米,预计2020 年末全国物业在管面积约330亿平方米,则存量无物业面积为163亿平方米,占比33%,当前在管面积远远未达市场天花板。
若以百强物管公司管理项目平均物业服务费3.86 元/平方米/月来计算,仅基础物业服务就有近万亿级市场可待开拓。
增量市场方面,预计2030年物业管理市场规模达2.5万亿,增量规模近1万亿,对于物管行业未来来说,仍然天空海阔、空间巨大。

来源:国家统计局,银河证券
三、行业属性决定估值底,企业品牌力决定估值顶
说到挑选物业大牛股,就需要注意两点:公司的安全性和成长性。
安全性可以让投资者长期持有,无需担心短期股价波动,而成长性则决定了持有公司最终获得收益多少。
而在估值理论中,安全性就是估值底,而成长性这对应的是估值顶。
银河证券认为,物管行业的轻资产、低杠杆、现金牛的属性决定估值底。
现金流和杠杆方面,由于物业管理具有用户黏性,项目存续时期长,不受宏观经济波动影响,类似于“坐地收租”模式,可产生持续稳定的现金流。
根据2020年公司年报,物业管理行业上市公司普遍在账现金充足、杠杆率较低。

来源:wind,银河证券
24家A+H股上市公司平均净现金流量(TTM)达到7.65亿元,同比51.76%,其中头部企业碧桂园服务可自由支配的现金达到83.01亿元和47.15亿元,永升生活服务、中海物业达18.87 亿元、11.12 亿元。
物管公司有强劲的资金储备可以支持企业开展收并购业务,不断扩大规模,形成协同效应、吸收规模红利。
而物管公司的估值顶则与企业品牌力有较大相关。
物管公司优质的服务水平带来的品牌效应为业绩增长提供有效背书,银河证券认为品牌力是公司具有较强定价能力以及实现长久发展的关键。
例如管理能力较强的物管企业,会提供更多优质的增值服务,不仅提高用户满意度,也业绩增长注入长期动力。

来源:wind,银河证券
四、结语:物管行业进入“黄金时代”,关注头部化趋势
截至目前,物管行业最大规模的上市潮来源于2020年,全年共计18家物业管理公司赴港上市,其中包括了恒大物业、华润万象生活、金科服务、世茂服务等。
尽管2021年初至今,共有20家物管公司向港交所递交上市申请,但大部分规模较小。
目前头部物业公司已基本完成资本市场布局,在港交所提高主板IPO盈利要求的背景下,中小型公司上市进程或受阻。
在物业管理行业万亿级别增量市场的背景下,行业整体在多重政策利好中进一步打开空间,迎来“黄金时代”。
机构银河证券认为目前物业管理行业正处于快速扩张阶段,科技赋能加速行业发展,头部公司全国化布局趋势已现。
港股市场建议关注碧桂园服务、华润万象生活、金科服务、永升生活服务等优质物管公司。
风险及免责提示:以上内容仅代表作者的个人立场和观点,不代表华盛的任何立场,华盛亦无法证实上述内容的真实性、准确性和原创性。投资者在做出任何投资决定前,应结合自身情况,考虑投资产品的风险。必要时,请咨询专业投资顾问的意见。华盛不提供任何投资建议,对此亦不做任何承诺和保证。