原创精选> 正文
2021-04-09 19:45
各大巨头扎堆造车
近年来,新能源汽车呈现爆发式增长,放眼整个行业,特斯拉、蔚来、小鹏和理想汽车,已成为该行业第一梯队的玩家。而在他们身后,不仅是上汽、一汽和东风等传统车企在竭力转型。
此外,地产公司和互联网也想要弯道超车,从中分一杯羹。近日,贾跃亭的法拉第未来(FF)正式提交上市文件;小米则高调宣布造车。还有消息称,恒大汽车将推出9款车型,即恒驰1-9。从贾跃亭到许家印到雷军,大佬为何前赴后继奔造车。
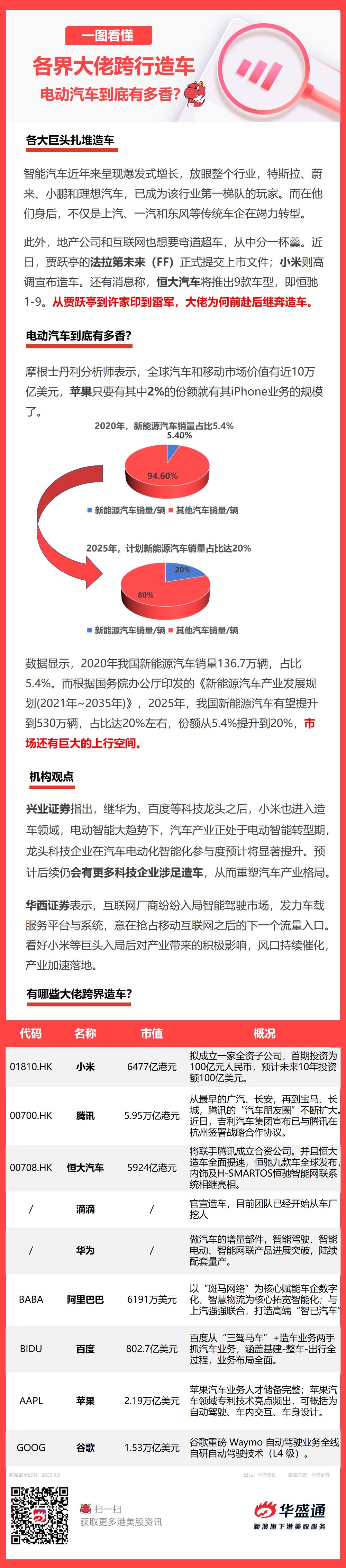
电动汽车到底有多香?
摩根士丹利分析师表示,全球汽车和移动市场价值有近10万亿美元,苹果只要有其中2%的份额就有其iPhone业务的规模了。
数据显示,2020年我国新能源汽车销量136.7万辆,占比5.4%。而根据国务院办公厅印发的《新能源汽车产业发展规划(2021年~2035年)》,2025年,我国新能源汽车有望提升到530万辆,占比达20%左右,份额从5.4%提升到20%,市场还有巨大的上行空间。
机构观点
兴业证券指出,继华为、百度等科技龙头之后,小米也进入造车领域,电动智能大趋势下,汽车产业正处于电动智能转型期,龙头科技企业在汽车电动化智能化参与度预计将显著提升。预计后续仍会有更多科技企业涉足造车,从而重塑汽车产业格局。
面对如此庞大的造车市场,都有哪些大佬抵不住诱惑跨界造车呢?更多详情内容请看下图>>

风险及免责提示:以上内容仅代表作者的个人立场和观点,不代表华盛的任何立场,华盛亦无法证实上述内容的真实性、准确性和原创性。投资者在做出任何投资决定前,应结合自身情况,考虑投资产品的风险。必要时,请咨询专业投资顾问的意见。华盛不提供任何投资建议,对此亦不做任何承诺和保证。