风险及免责提示:以上内容仅代表作者的个人立场和观点,不代表华盛的任何立场,华盛亦无法证实上述内容的真实性、准确性和原创性。投资者在做出任何投资决定前,应结合自身情况,考虑投资产品的风险。必要时,请咨询专业投资顾问的意见。华盛不提供任何投资建议,对此亦不做任何承诺和保证。
原创精选> 正文
2021-04-01 18:14
当地时间3月31日,美国总统拜登在匹兹堡发表讲话,并公布了一项超2万亿美元的基础设施计划。
该计划为期8年,为拜登-哈里斯政府“重建更美好未来”(Build Back Better)计划的一部分,旨在重建美国老化的基础设施,推动电动汽车和清洁能源,创造就业机会。
“美国一代人仅能看到一次的投资”
拜登表示,基建计划包括就业和家庭两个部分,也叫“美国就业计划”,将是“一代人仅能看到一次的投资”。
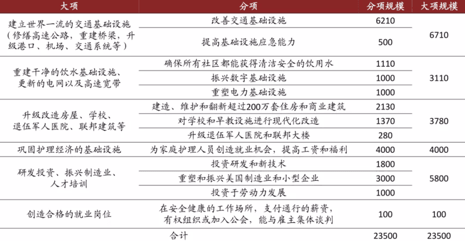
据悉,这项超2万亿美元的基础设施计划由四部分组成,是上月签字生效的1.9万亿美元经济救助法案后续。拜登认为这将“重振美国的想象力”,“让数百万美国人马上找到工作”。

图片来自中金公司
为了支持“大基建”,拜登政府主要计划将企业所得税税率从目前的21%提高到28%,并且收紧全球无形资产低税收入(GILTI)规则。
增税收回来的这些钱,将用在:
- 投入6210亿美元在桥梁、道路、公共交通、港口、机场和电动汽车开发等交通基础设施上;
- 直接拨款4000亿美元用于改善对老年人和残障人士的护理;
- 投入超过3000亿美元改善饮用水基础设施、扩大宽带接入和升级电网;
- 投入超过3000亿美元用于建造和翻新平价房、建设和升级学校;
- 投资5800亿美元在美国的制造、研发和职业培训方面。
值得注意的是,拜登提出的庞大基建计划中,包括了1740亿美元的电动汽车支出计划,以及为发展可再生能源提供新的资金,旨在2050年前加速减少美国的碳化合物排放量。
电动汽车计划方面,拜登政府寻求增加电动汽车零件和电池的生产、对电动汽车购买者的税收优惠、实现至少20%的校车电气化改造和到2030年建立起一个由50万个电动汽车充电站组成的全国网络。
清洁能源方面,拜登政府计划用1000亿美元建设一个更有弹性的电网,倡议对风力、太阳能和其他可再生能源项目的税项优惠政策延长10年,要求更多电力来自低碳能源,目标是到2035年消除电网中的碳排放。
大行怎么看?
对于拜登雄心壮志的计划,韦德布什分析师表示,自从拜登当选总统,民主党同时主导国会参众两院和白宫,为“以电动汽车为核心的美国绿色浪潮”铺平了道路。
他表示,“电动汽车的投资格局不只包括汽车制造商。未来几年,华尔街会有一个庞大的电动汽车生态系统,包括电池制造商(如QuantumScape Corp)和电池回收商(如Li-Cycle),以及充电桩基础设施供应商,他们将推动这个仍处于转型初期的市场的发展。
拜登计划能成功吗?高盛首席政治经济学家则表示,无论是基建法案,还是加税计划,「基本上都与预期一致」,但预计未来仍会提出增加资本利得税和个人所得税税率。
高盛表示,尽管拜登强调有兴趣与共和党人合作,但最新提案很有可能还是会通过预算调节(budget reconciliation)来获得通过,只需要参议院民主党人团结一致获得51票就可以成功。
美股开始躁动,受益股单日暴涨18%!
隔夜美股,3月通过SPAC上市、提供充电桩服务的加州电动车基建公司ChargePoint(CHPT)收涨18.88%,盘中一度大涨超24%。
而在今日(4月1日)美股盘前,截至北京时间18:00,ChargePoint再涨超10%!
新能源汽车方面,特斯拉(TSLA)昨日收涨5.08%,现在盘前再拉升超2%,中概造车新势力也齐齐发力。
锂电池方面,同样通过SPAC上市的QuantumScape Corp(QS)盘前涨超13%,昨日公司宣布,其电池试验达到技术终点。
在拜登“撒钱计划”公布后,美股又燥起来了!
小编相信,这不仅仅是美国一代人仅能看到一次的投资,也是美股交易爱好者的一次盛宴!
我们如何参与呢?下面是小编整理的一份拜登概念股名单:

风险及免责提示:以上内容仅代表作者的个人立场和观点,不代表华盛的任何立场,华盛亦无法证实上述内容的真实性、准确性和原创性。投资者在做出任何投资决定前,应结合自身情况,考虑投资产品的风险。必要时,请咨询专业投资顾问的意见。华盛不提供任何投资建议,对此亦不做任何承诺和保证。