原创精选> 正文
2021-04-01 18:40
全球疫情
截至2021年3月27日,海外新冠新增确诊53.5万人,现有确诊2465万人,累计确诊1.27亿人,累计死亡278万人,累计治愈9978万人。年初至今,海外新增确诊趋势下降,3月至今又有反弹,新患维持较高水平(超过50万人/日)。巴西单日新增超过8万人,美国、印度单日新增超过6万人,其他重点地区如法国、意大利、土耳其、阿根廷等单日新增超过2万人;欧洲单日新增死亡人数再度攀升至4000+人水平。
来源:wind,国信证券研究所
本土疫情
基于全国各地的积极防控,本土新增确诊患者一度降低并长期维持至零增长,国内新增主要来自境外输入,2020年10月底开始陆续出现本土新增确诊病例,今年初以来增长较快;2月以来,疫情散发防控效果明显,本土新增逐步归零。国家卫健委数据,2021.3.27,31个省(自治区、直辖市)和新疆生产建设兵团报告新增确诊病例8例,均为境外输入病例(上海2例,四川2例,天津1例,河南1例,广东1例,陕西1例);新增无症状感染者19例(均为境外输入),当日转为确诊病例3例(均为境外输入)。
来源:wind,国盛证券研究所
中国新冠疫苗新闻
国家卫健委:截至2021年3月31日,各地累计报告接种新冠病毒疫苗11982.1万剂次
根据国家卫生健康委的统计,截至3月31日,各地累计报告接种新冠病毒疫苗11982.1万剂次。专家表示,这个数据距离70%—80%的接种率还有很大差距。因此,如何有序又快速地推进疫苗接种是不少城市的头等大事,我们来看看目前各地的疫苗接种情况。
香港将于5日恢复接种复必泰新冠疫苗
4月1日,负责统筹新冠疫苗接种计划的香港特区政府公务员事务局局长聂德权宣布,将于下周一(4月5日)起恢复为市民接种复必泰疫苗。据了解,自免费疫苗接种计划开始后,香港至今已接种50.5万剂新冠疫苗,其中约46万人接种了第一针疫苗,占16岁或以上人口的约7%。聂德权表示,呼吁需打第二针疫苗的市民,应尽量按政府预留的时段接种。
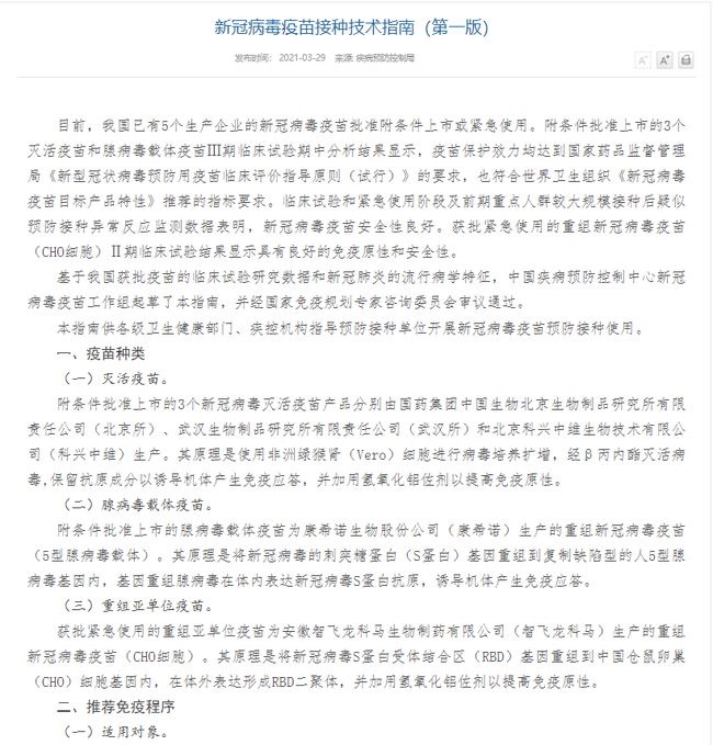
国家卫健委网站发布新冠病毒疫苗接种技术指南(第一版)
国家卫健委网站3月29日发布:新冠病毒疫苗接种技术指南(第一版)。60岁以上人群,建议接种;既往新冠感染者可在半年后接种1剂疫苗;暂不推荐18岁以下人群接种新冠疫苗;其他疫苗与新冠疫苗接种间隔应大于14天;女性不必仅因接种疫苗而延迟怀孕计划;哺乳期女性接种后建议继续母乳喂养。

国家卫健委:核酸检测、疫苗接种信息将整合入健康码
国家卫健委规划司司长毛群安3月23日在国家卫健委新闻发布会上说,目前全国基本实现“一码通行”,下一步将进一步推广完善健康码的管理,确保健康码管理全国政策一致、标准统一,同时积极推动通过技术手段将核酸检测、疫苗接种、是否去过中高风险地区信息自动整合到健康码里,无须本人填报。这些工作各地正在进行中。
全球新冠疫苗新闻
中国疫苗助力全球抗疫
智利总统皮涅拉3月30日宣布,智利已签署中国康希诺新冠疫苗采购协议。康希诺新冠疫苗是中国军事科学院军事医学研究院和康希诺公司联合研发的腺病毒载体疫苗,目前正在智利等国进行三期临床试验。该疫苗已在中国、墨西哥、巴基斯坦和匈牙利等国获得紧急使用许可。
乌拉圭总统拉卡列3月29日在首都蒙得维的亚的一家公立医院接种了中国科兴公司研制的新冠疫苗目前乌拉圭拥有充足数量的中国科兴疫苗。
尼日尔29日在首都尼亚美启动中国援助新冠疫苗的接种工作。3月21日,中国政府援助尼日尔政府的新冠疫苗运抵尼亚美。据尼日尔公共卫生部29日公布的数据,该国累计新冠确诊病例5001例,累计死亡病例186例,累计治愈病例4590例。
世卫:“新冠肺炎疫苗实施计划”已提供超3200万剂疫苗
3月26日,世卫组织举行新冠肺炎例行发布会,世卫组织总干事谭德塞表示,全球177个国家和经济体已开始接种新冠疫苗。一个月内,“新冠肺炎疫苗实施计划”已向61个国家分发了超过3200万剂疫苗。目前仍有36个国家在等待新冠疫苗,其中16个国家预计将于15天内收到“新冠肺炎疫苗实施计划”提供的疫苗。“新冠肺炎疫苗实施计划”还需要1000万剂疫苗,以便另外20个国家可以为其卫生工作者和老年人在接下来两周内接种疫苗。
美国疫情再次反弹,拜登宣布扩大疫苗接种计划
3月29日,美国总统拜登(Joe Biden)宣布扩大疫苗接种计划,表示到2021年4月19日美国90%的成年人将有资格接种新冠疫苗,并且能够在离家5英里的范围内进行接种。拜登说,分发疫苗的药店将从1.7万家增加到大约4万家,美国将在4月19日之前再设立12个大规模的接种点。白宫负责应对新冠病毒的高级顾问斯拉维特(Andy Slavitt)表示,近7日美国平均每日接种270万支疫苗,这是朝着拜登总统在上任100天内接种2亿支疫苗的新目标取得的重大进展。据美国疾病控制与预防中心(CDC)数据显示,超过72%的65岁及以上的美国民众已至少接种了一剂疫苗,超过三分之一的美国成年人已至少接种了一剂疫苗。
全球新冠疫苗最新进展
接种进展
截止2021年03月26号,全球已接种5.26亿剂疫苗,其中美国接种1.37亿剂位列第一,其次为中国9747万剂、欧盟6646万剂、印度5811万剂、英国3233万剂。目前以色列、阿联酋以及智利接种率最高(按每100 人算 ) , 分别达到 114.58% 、 78.86% 、50.33%,美国、欧盟分别为40.87%和14.94%,全球合计约6.76%。

目前全球累计完成接种的人数破亿,达1.17亿人,在已经开始接种第二剂疫苗的国家中,以色列、阿联酋和智利完成第2剂接种率最高,分别为54.3%、22.1%和17%。相比2个月前调查结果,截止3月23日全球部分国家疫苗接种意愿调查显示,大部分国家的接种意愿在不同程度上有所增加。

研发进展
据WHO、公司官网统计目前10家的新冠疫苗在全球进度最快,辉瑞、Moderna、阿斯利康、科兴、国药等进入IV期临床,共15家进入/完成III期临床;6家企业处于II/III期,6家企业处于II期,23家处于I/II期。
