原创精选> 正文
2021-02-24 16:09
在2021年2月26日,恒生指数将发布2020年第四季度的指数检讨结果,而根据上交所和深交所的相关规定,其中符合港股通标准的有望在2021年3月初正式纳入港股通交易标的。
2021年南下资金持续流入创下历史记录也引起了市场高度关注,截至2021年2月23日,港股通南向资金净流入总金额已经达到4114.1亿港元。
要知道在2020全年港股通南向资金净买入金额为6721.25亿港元,也就是2021年头两个月时间南向资金净流入已经占比去年全年超过60%!

来源:香港交易所,wind
在南下资金大幅流入的背景下,究竟哪些标的有望成为港股通青睐的标的,同时过往经验来看纳入港股通是否一定会涨呢,我们来详细看看。
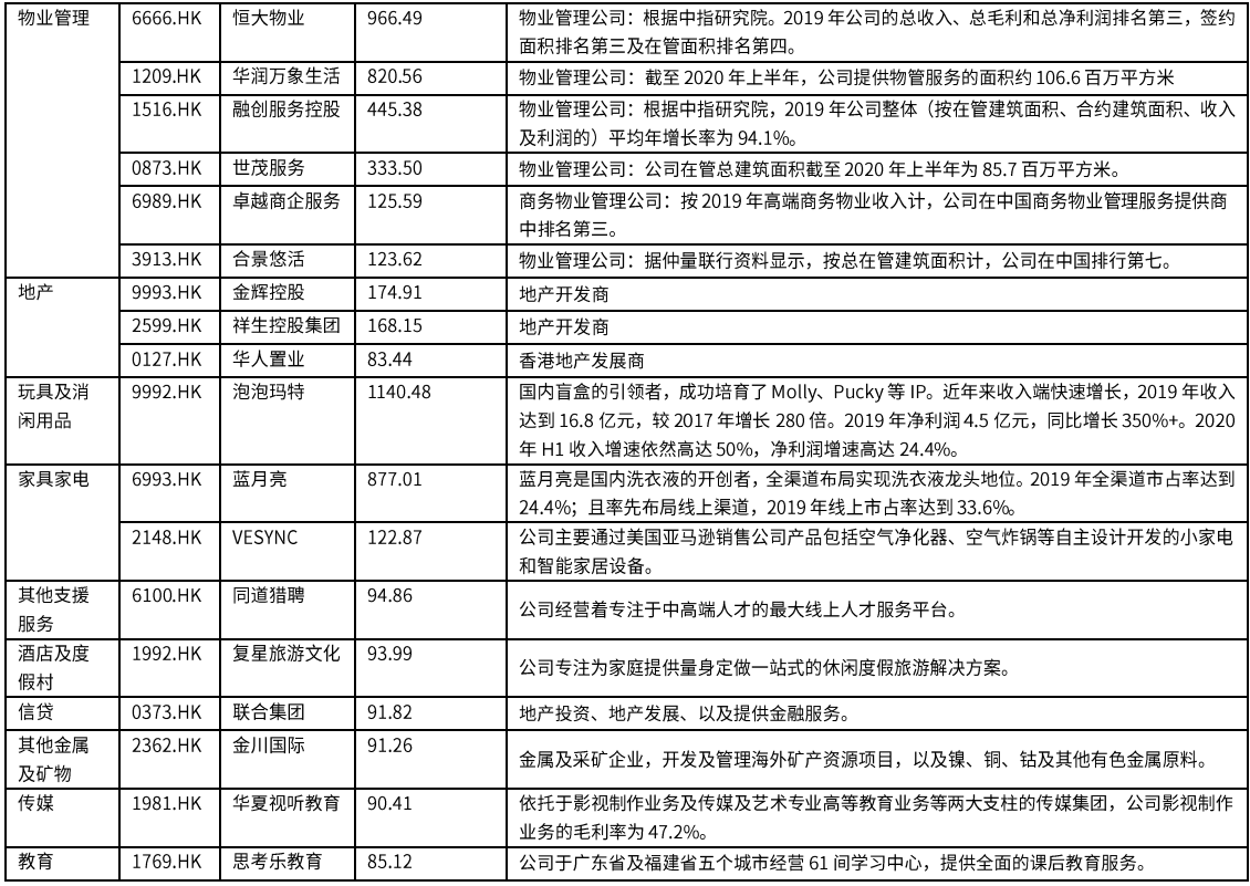
一、29只股票有望纳入3月港股通,涵盖生科、物管等行业
光大证券根据港股通平日调整准则,估计29只港股有望在3月正式获纳入港股通名单。
在估计获纳入公司中,以生物医药,物业管理,休闲娱乐和家具家电等消费类公司为主,占比在八成以上。若顺利纳入,供内地投资者买卖的医药和消费类公司比重,有望进一步上升。

来源:光大证券
首先在生物医药板块中,包括先声药业、云顶新耀、欧康维视生物、药明巨诺等公司都有望纳入。

来源:光大证券
而在物业管理板块,则有恒大物业、华润万象生活、融创服务、世茂服务等百强物业管理服务提供商。
在29只潜在被纳入的标的中还有潮流玩具的引领者泡泡玛特、高瓴资本布局多年的洗衣液龙头蓝月亮、线上人才服务平台同道猎聘等。
二、科技行业、医疗保健纳入后有明显的超额收益
对于投资者而言,纳入港股通是否意味着股票一定会涨呢,我们来看看数据统计。
从港股通开通以来数据作为统计,以T日为纳入港股通生效日,T-n为纳入港股通生效日前n日,T+n为生效日后n日。
以恒生综合行业分类统计,资讯科技业相较于其他行业具有明显的优势——相对收益高,维持时间长。平均累计相对收益数据显示,从T-20到T+9日,恒生科技类的股票累计平均超额收益高达20%,而到T+20交易日累计平均超额收益仍有14%。

来源:兴业证券
其次是医疗保健。从T-20到T+12日,恒生医疗保健行业的股票累计平均超额收益达到14%,而到T+20交易日累计平均超额收益仍有11%。
以原材料业和工业为代表的周期行业,以及消费业表现居中,累计相对收益的最高值分别为12%、7%,到T+20个交易日累计平均超额收益回落至4%和-3%。
房地产、金融等传统“类债券”行业股价表现没有明显的超额收益。
当然上述短期规律统计是基于历史数据得来的,如果希望股票能在纳入港股通后长期持续走强,公司基本面或是最重要的因素。
三、港股通名单中潜在牛股标的
天风证券在3月将纳入的港股通标的中,认为有三家公司的基本面具备亮点,有望成为南向资金青睐对象,投资者可以作为参考。

来源:安信证券
第一个标的是泡泡玛特。
泡泡玛特平台本质是连接艺术家与大众,将艺术商业化变现的平台,平台负责选拔与绑定ip、二次设计与推广宣发、全渠道销售。泡泡玛特满足了消费者的五层需求,包括价值认同、审美认同、开奖需求、收集需求、社交和跟风需求。
价值认同、审美认同这两大需求随着国人安全感提升、自我意识凸显而被放大,在z世代体现尤为明显,且具备可持续性。
当前看,泡泡玛特仍然是在消费者对于价值认同和审美认同的需求凸显的较为确定的大趋势的背景下,最有可能做好艺术家与大众、艺术与商业连接的平台。预计2020-2021年净利分别为5.2亿/11.2亿,PE分别为224/104X 。

来源:天风证券
第二个标的是蓝月亮。
蓝月亮品牌定位中高端,同等档次产品价格高于竞品10%至30%。公司过去多年集中做大单一品牌势能,同行多布局多个细分品牌。
疫情后整体消杀意识增强,子品牌“净享”、“天露”、“卫诺”发力可期,同时借助线上渠道优势,新产品有望加速成长。预计21-22年净利润分别为23.5/32.8亿港元,PE分别为43/31x。

来源:招商国际
第三个标的是华夏视听教育。
华夏视听教育是AH唯一艺术教育标的,卡位艺术学历及艺术培训赛道。
在艺术培训领域,该公司已经开办面向儿童及低年级学生的传媒及艺术培训课程,并外延整合优质美术艺考标的水木源促进公司业务多元化,增加所服务学生的范围,并扩大集团业务的地域范围。
在高等教育上,公司也继续扩大传媒大学南广学院规模,高等教育、国际预科课程以及继续教育课程的在读学生预期将快速增长,预计2021-22年净利分别为5亿/6亿,PE分别为20x/17x。
风险及免责提示:以上内容仅代表作者的个人立场和观点,不代表华盛的任何立场,华盛亦无法证实上述内容的真实性、准确性和原创性。投资者在做出任何投资决定前,应结合自身情况,考虑投资产品的风险。必要时,请咨询专业投资顾问的意见。华盛不提供任何投资建议,对此亦不做任何承诺和保证。