原创精选> 正文
2020-09-21 08:59
华盛资讯9月21日讯,华住集团-S(01179-HK)公布配售结果公告,公司拟发行2042.215万股,每股发行价297港元(单位下同);每手50股;暗盘交易将于今日16:15开启,预期9月22日上市。
详细配发结果如下:



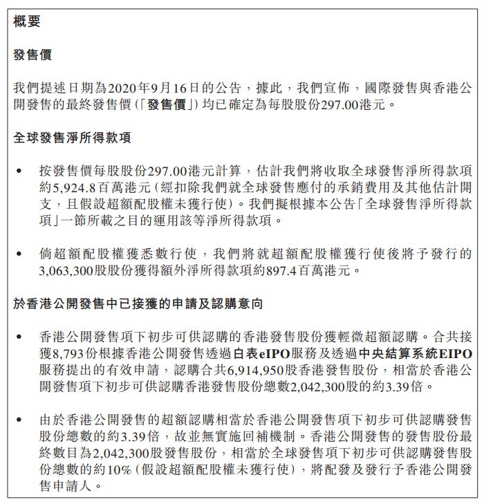
香港公开发售合共接获8,793份有效申请,认购合共6,914,950股香港发售股份,相当于香港公开发售项下初步可供认购香港发售股份总数2,042,300股的约3.39倍。4,747份申请认购一手(50股)。
国际发售项下初步提呈发售的发售股份获大幅超额认购,相当于国际发售项下初步可供认购发售股份总数的约6.6倍。
国际发售与香港公开发售的最终发售价均已确定为每股股份297港元。按发售价每股股份297港元计算,估计公司将收取全球发售净所得款项约59.248亿港元。