原创精选> 正文
2020-06-22 11:05
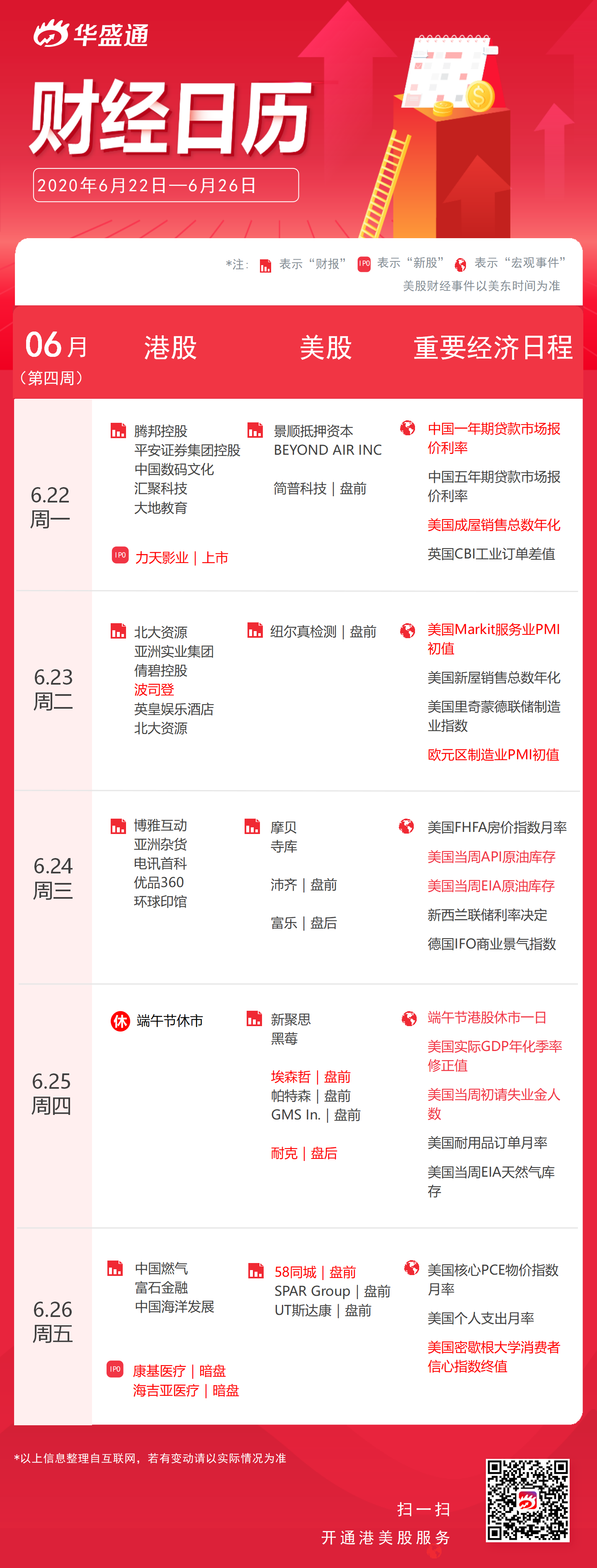
本周关键词:
1.宏观方面
本周,市场重点关注全球二次疫情进展、国际局势变动、以及各项经济数据及央行动作。
周一,中国人民银行授权全国银行间同业拆借中心已经宣布,贷款市场报价利率(LPR)与上月持平维持不变,其中1年期LPR为3.85%,5年期以上LPR为4.65%。此外,美国成屋销售年化总数值得关注。
周二,关注美国Markit服务业PMI及欧元区制造业PMI数据。
周三,关注美国API、EIA原油库存情况。
周四,因端午节港股休市一天;关注美国当周初请失业金人数及GDP修正值。
周五,关注美国密歇根大学消费者信心指数终值。
2.新股方面
周一,力天影业在港挂牌上市;周五,两只热门重磅股康基医疗、海吉亚医疗将公布中签结果并开启暗盘交易,值得一提的是海吉亚已有逾30万人认购,超越此前沛嘉的认购水平。
此外值得注意的是,周五永泰生物或将开启招股,敬请留意公告。
3.财报方面
本周港美两市均有热门财报发布。其中,在香港上市的波司登将发布财报,该公司为内地高端羽绒服饰品牌,股价亦较高点经历较大回调;美股方面,耐克、艾森哲以及中概股58同城、寺库将发布财报。

风险及免责提示:以上内容仅代表作者的个人立场和观点,不代表华盛的任何立场,华盛亦无法证实上述内容的真实性、准确性和原创性。投资者在做出任何投资决定前,应结合自身情况,考虑投资产品的风险。必要时,请咨询专业投资顾问的意见。华盛不提供任何投资建议,对此亦不做任何承诺和保证。