原创精选> 正文
2020-06-11 08:25
一、热点要闻
美股疯狂一夜!纳指首次站上10000点,中概股触发熔断超过100次!
美股三大指数表现分化,纳指史上首次收在10000点关口之上,创盘中与收盘历史新高。从年初的疫情底6631点之后,不仅收复全部失地,更是创出历史新高,昨夜站稳了10000点,从疫情底以来已经涨超50%!同时特斯拉暴涨近9%,总市值突破1900亿美元,超越丰田成全球市值最大汽车公司,以及多个中概股轮番上演熔断潮。
值得注意的是,在美上市的多只中概股周三成交量激增几十倍,走势普遍大幅冲高回落,盘中共触发了超过100次熔断。其中,稳胜金融54次触发熔断,房多多23次触发熔断,嘉银金科8次触发熔断,金融界10次触发熔断,普益财富6次触发熔断。

美联储按兵不动,预计近零利率维持至2022年底
6月11日凌晨2:00,美联储FOMC委员会公布最新利率决议,将基准利率维持在0%-0.25%区间不变,符合市场预期。美联储决议声明表示,将维持利率在当前水平,直到美联储确信经济已经度过了最近的危机,并走上实现最大就业和价格稳定目标的轨道。美联储表示,将至少按当前速度购买美国国债和MBS。
全球新冠肺炎确诊病例累计超734万
美国约翰斯·霍普金斯大学发布的实时统计数据显示,截至目前,全球累计确诊新冠肺炎病例超734万例,死亡病例超41万例;其中,美国累计确诊1,999,313例,累计死亡112,833例。全美各地持续不断的抗议示威活动加剧了新冠肺炎疫情传播,22个州疫情出现反弹。
中国5月CPI数据出炉
中国5月CPI同比上涨2.4%,预期2.7%,前值3.3%,涨幅连续四个月收窄,且为近14个月最低;其中猪肉价格同比上涨81.7%,影响CPI上涨约1.98个百分点。5月PPI同比降3.7%,预期降3.2%,降幅连续4个月扩大,且为2016年4月以来最大。
央行:开展大额现金管理试点 试点为期2年
央行发布关于开展大额现金管理试点的通知。试点为期2年,先在河北省开展,再推广至浙江省、深圳市。目前设定河北省、浙江省和深圳市试点对公账户管理起点为50万元,对私账户管理起点分别为10万元、30万元、20万元。
特斯拉股价突破1000美元关口,市值超丰田
美东时间6月10日收盘,特斯拉涨8.97%,股价报1025.05美元,总市值达1901亿美元,超越丰田汽车的1812亿美元,成为全球市值最高的车企!今年以来,特斯拉股价涨幅已达138%。直接推动因素,或许与特斯拉CEO埃隆·马斯克盘前宣布启动电动卡车Semi的“量产”不无关系。据悉,马斯克在一封内部电子邮件中称,在疫情导致的工厂短暂停产后,特斯拉正在加大汽车产量。

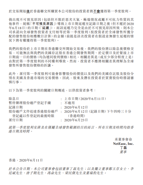
网易将派付第一季度股利,港股股份将以除息后价格交易
网易-S(09999.HK)将于6月11日开始在港交所主板买卖。早间,网易在港交所公告:派付第一季度股利,将以美元支付。派付第一季度股利可能会影响股份的价值以及我们的美国存托股及股份分别在美国及香港市场的交易价格。港股股份将以除息后价格交易,可能无法与美国存托股价格相比,相关差异是由对于第一季度股利的不同权利导致。

二、隔夜美股
美股周三收盘涨跌不一,纳指史上首次收在万点关口之上,创盘中与收盘历史新高。美联储维持利率范围不变,并且预测2022年之前不会加息。随后美联储主席鲍威尔将发表讲话。市场同时还在关注美国的经济重启进程。道指跌282.31点,或1.04%,报26989.99点;纳指涨66.59点,或0.67%,报10020.35点;标普500指数跌17.04点,或0.53%,报3190.14点。

行情来源:华盛证券
美股科技股普遍上扬。苹果、亚马逊、微软均续刷历史新高。特斯拉股价首次突破1000美元。能源、航空、银行板块拖累道指走低,波音跌超6%,联合大陆航空收跌11%,埃克斯美孚跌超5%,富国银行跌超8%。中概股普遍冲高回落,嘉银金科收涨96%,稳盛金融收涨170%,房多多跌超66%。
热门美股
星巴克:预计第三财季中国销售额将下滑20%-25%,美国将下滑40%-45%
星巴克在致股东信中表示,5月最后一周,中国同店销售额同比下降约14%。目前,中国地区超过70%的门店已经重启,未来有望在中国开设至少500家新门店。由于新冠病毒疫情,预计第三财季中国同店销售额将下滑20%-25%,美国同店销售额将下滑40%-45%。并预计公司第三财季营收将下滑至30-32亿美元,调整后每股亏损在55美分至70美分之间。
波音:5月飞机交付4架,60年来最低
据路透社报道,美国飞机制造商波音公司公布的数据显示,由于新冠疫情大流行对航空业造成的影响,加上此前737 MAX停飞,今年5月,波音飞机的交付速度相比4月进一步放缓。5月,波音交付的飞机只有四架,低于四月份交付的六架,这是其60年来交付数据最低的一个月,比一年前同期交付给客户的飞机数量少了约87%。此外,波音的客户还取消了18架飞机的订单,其中包括14架737 MAX飞机。
达美航空(DAL.N):预计第二季度营收将同比下滑90%
达美航空表示,预计第二季度营收将同比下滑90%,由于第二季度运营支出减少超过50%,预计现金流也将下滑。该公司称,自3月初以来,通过各种融资方式已经筹资超100亿美元。公司在六月增加了额外100条国内航线。此外,由于需求恢复,计划在2020年9月当季重建飞行时间表。
持续熔断!房多多先暴涨再暴跌
6月10日,房多多则从涨到熔断,迅速发展到跌到熔断,开盘一度暴涨46%,触及熔断;随后跳水转跌,最多跌64%,截至收盘,暴跌了66.38%。房多多公布Q1财报,公司一季度营收2.72亿元,同比下降58.5%;归母净利润亏损1.36亿元,去年同期亏损5143.9万元。公司预计二季度营收在6.6-7.2亿元之间。

嘉银金科盘中股价多次触发熔断、一度暴涨逾900%
截至收盘,涨幅骤然缩小,涨超90%,消息面上,嘉银金科宣布,将于北京时间2020年6月11日(周四)美国股市开盘前公布其2020年第一季度财务业绩,并将于北京时间6月11日晚上8点召开电话会议。嘉银金科对媒体回应,“在核查,目前看来,真的不清楚发生了什么。”
蛋壳公寓第一季度收入达19.40亿元 同比增长62.5%
6月10日,蛋壳公寓发布了2020年第一季度未经审核财务报告。财报显示,2020年第一季度,蛋壳公寓收入达19.40亿元,同比增长62.5%;净亏损12.344亿元,上年同期为8.162亿元。经调整净亏损为9.789亿元,上年同期为7.991亿元。
三、港股前瞻
周三恒生指数开盘涨0.49%,全天震荡下跌。截至收盘,恒生指数跌7.49点或0.03%,报25049.73点,全日成交额达1272.55亿。国企指数涨0.22%,报10143.48点,红筹指数跌0.09%,报3929.9点。

行情来源:华盛证券
盘面上,SaaS概念股获热捧,教育股、手游股、物管股集体走强;航空股高开低走,国泰航空跌1%,早盘大涨曾近19%。腾讯控股大涨2.86%,股价创2018年3月以来新高。
热门港股
外电引述销售文件指,滔搏(06110)控股股东百丽体育以每股10.5元至10.8元,配售滔搏2.22亿股,每股作价较今日收市价11.54元,折让6.4%至9%,套现23.31亿至23.98亿元。
消息人士透露,海普瑞药业港股IPO预计本周通过聆讯,目标集资3至4亿美元,如申请获批,最快下周开始预路演。
神州优车发布公告称,股东陆正耀所持2.7亿股股份被北京市第一中级人民法院司法冻结,占公司总股本10.05%。
蒙牛乳业(02319-HK)拟发行2025年到期之5亿美元债券与2030年到期之3亿美元债券
恒大健康(00708)拟3.795亿美元收购瑞典电动汽车公司NEVS剩余股权
中国太保(02601)就发行GDR在伦交所披露上市意向函
因悉数行使超额配股权 沛嘉医疗-B(09996)发行2287.6万股
京信通信(02342.HK)采纳股份奖励计划 京信中国拟增发股份及公司持股降至89.57%
宝龙地产(01238-HK)发行额外2.5亿美元6.95%优先票据
大行评级



资料来源:智通财经
四、财经预告
经济数据
新股预告
财报发布:
港股
美股
「财精」词典
用简单易懂的方式解读财经百科知识,每天仅需1分钟,丰富你的金融投资常识。本期主题为“趣味经济学”,将为你介绍日常生活中一些有趣的经济现象。

风险及免责提示:以上内容仅代表作者的个人立场和观点,不代表华盛的任何立场,华盛亦无法证实上述内容的真实性、准确性和原创性。投资者在做出任何投资决定前,应结合自身情况,考虑投资产品的风险。必要时,请咨询专业投资顾问的意见。华盛不提供任何投资建议,对此亦不做任何承诺和保证。