原创精选> 正文
2020-02-21 21:04
作者:华光charlie
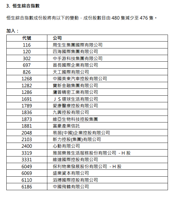
2月21日港股收市以后,恒生指数公司公布了季度检讨结果,其中的恒生综合指数成分股新纳入了22只,而这22只股票很大概率将出现在3月9日调整生效的港股通名单中。

来源:恒生指数公司,华盛证券
恒生综合指数与港股通的关系
许多投资者对于恒生综合指数与港股通名单的关系并不熟悉。实际上,恒生综指中平均市值高于50亿港元的普通股票可以被纳入港股通。
目前港股通调整规则为:
1、大多数恒生综合大型指数成分股;
2、大多数恒生综合中型指数成分股;
3、恒生综合小型股指数成分股,且成分股定期调整考察截止日前 12 个月港股平均流通市值不低于 50 亿港元,上市时间不足十二个月的按实际上市时间计算市值;
4、 A+H 股上市公司在联交所上市的 H 股。
由于港股通调整是依据恒生综合指数(HSCI,恒生大中小指的综合指数)的纳入标准而变化的,也就是: 恒生综指先调,港股通后变。
依据上述原则, 港股通调整规则可以解读为: 12 个月平均流通市值高于 50 亿港元的恒生综指中的普通股票。 按目前规定,已在恒生综指中的 REITs、外国公司(包括金界、普拉达、俄铝等)、合订证券尚不能被纳入港股通。
随着上交所、深交所于 19 年 10 月 18 日起修订港股通业务实施办法,小米和美团为代表的同股不同权公司已可纳入港股通,并于 19年 10 月 28 日起生效。
此外值得注意的是,还有一些情形是不能被纳入港股通中:
1、 A+H 股在上交所和深交所的企业中,A 股企业被实施风险警示、被暂停上市或退市整理期的企业;
2、在香港交易所中,以非港元报价交易的股票;
3、 交易所规定的其它特殊情形的股票
消费龙头、科技、物业股值得重点关注
对于港股而言,被纳入港股通名单,意味着来自内地的南下资金可以直接购买配置。而许多公司在被纳入名单以后,都会对成交量和股价产生正面效应。
如果是具有优质基本面的上市公司,港股通资金对其未来的股价走势更是能起到长远的影响。像在2019年10月28日,港股市场两大科技巨头小米集团和美团点评在被纳入港股通名单以后,股价至今走出了一波上涨的行情。

来源:华盛证券
小米集团从纳入港股通至今,股价最大涨幅超过40%,截止2月20日收市南下资金持股已经占小米流通股的16%。同样美团点评在被纳入港股通至今,股价最大涨幅超23%,南下资金持股占其流通股达7%。
如果3月份港股通名单按照本次名单中的22只个股调整,那么有些基本面优质的公司需要投资者去提前深入关注。
比如像在消费板块中的中国飞鹤(6186.HK)是国内本地奶粉龙头之一、滔搏(6110.HK)是国内最大运动用品零售商以及鞋业龙头百丽的子公司、维达国际(3331.HK)是国内生活用纸行业龙头。
其次物业管理板块仍是港股热门,包括像雅生活服务(3319.HK)和保利物业(6049.HK),但需要留意雅生活在2019年的股价涨幅已经较大。
还有像游戏股中的心动公司(2400.HK)和中手游(0302.HK)均保持不错成长性,心动公司有着多位行业著名的股东:三七互娱、游族网络、吉比特、IGG,这些公司均有望受益于游戏市场的加速复苏。
最后,维亚生物(1873.HK)作为类似于药明康德这样的CRO企业也可以提高关注。
截至2019年末,南向资金合计持股金额达到1.14万亿港元,对金融、信息技术、可选消费和医疗保健维持一定比例的超配。
根据市值计算,金融、信息技术、可选消费和医疗保健标配比例约为38.03%、10.73%、8.52%、5.72%,截至2019年末以上行业的实际比例分别达到45.62%、12.24%、10.00%、5.72%。
从个股层面上来看,除了传统的银行和非银金融龙头公司,腾讯控股、美团点评、舜宇光学科技、中芯国际等“新经济”公司也受到南向资金的重点配置。
阿里巴巴有望9月获纳入港股通
阿里巴巴在港交所一经上市便展现出强大的市场价值与吸引力,港交所行政总裁李小加也表示未来将开通阿里巴巴港股通渠道进一步拓展市场流动性。
但根据目前最新的《沪港通业务实施办法》与《深港通业务实施办法》规定,阿里巴巴虽已入选恒生综合大型股指数,但作为同股不同架构下的二次上市公司,阿里仍需满足上市满6个月加20个港股交易日的要求才能纳入港股通标的讨论。
恒生指数公司会每隔半年进行一次系统检讨,单次审查花费时长约8周,若不启动特殊审查,则阿里巴巴最快于今年6月审查被纳入讨论,到8月底公布结果,至9月正式进入港股通渠道。
风险及免责提示:以上内容仅代表本文作者的个人立场和观点。投资者在做出任何投资决定前,应结合自身情况,考虑投资产品的风险。必要时,请咨询专业投资顾问的意见。本文不构成任何投资建议,对此亦不做任何承诺和保证。