原创精选> 正文
2019-07-18 16:08
作者:Cynthia陈薏翎
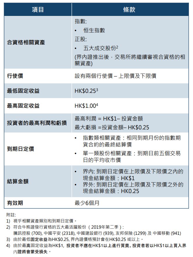
今日,首批50只界内证正式登陆港股,是港交所十年来的首次推新!目前可追踪的资产有恒生指数、腾讯控股(00700)、中国平安(02318)、中国建设银行(00939)、友邦保险(01299)和中国移动(00941)。后续有可能根据交易情况扩大标的资产范围。

部分已上线界内证
“赢了朝歌暮宴,输了关灯吃面”,一直都是对港股市场窝轮和牛熊证最好的描述,无数人因此一夜暴富,也有无数人因此血本无归。
然而,赢家总是相似的,输家却各有各的致命点。有人看准了股价波动范围,无奈就是买不对方向,导致频频“交学费”。
如果你也是这类股民,那今日上新的“界内证”,就是你的大救星。
什么是界内证 ?
根据港交所的介绍,界内证的效期为6个月到5年不等,跟窝轮牛熊一样,与指数和部分正股的表现挂钩,同样也是由第三方(通常是投资银行)发行,与标的资产发行人无关。
图片来源:香港交易所
比起牛熊证,界内证没有强制收回机制,看起来更加友好,但相对牛熊证可以无限的收益,它的最大获利空间也是有限的。而相对窝轮,它的玩法又更加简单:
比如,如果你认为6个月以后,腾讯的股价会保持在价格A和B之间,那么你就可以买入一只挂钩腾讯的,下限价和上限价分别为价格A和价格B的,恰好6个月到期的界内证。如果6个月以后的到期日,腾讯的股价真的如你所愿,落在价格A和B之间,那么你可以获得每股1港元的固定收益。但如果高于或者低于这个范围(界外),那你只能获得每股0.25港元的固定收益。
资料来源:香港交易所
值得注意的是,由于持有界内证的投资者,在到期时的每单位预定返还不是1港元,就是0.25港元。所以买入界内证的价格不应高于每单位1港元,否则会造成损失,当然,买入价也一般不会低于0.25港元,否则就是稳赚了(哪有这种好事)。
还是不太明白的,只需要记住这两个公式:
每单位界内证可获得的最高利润=1港元-购入价格
每单位界内证可导致的最大亏损=购入价格-0.25港元
界内证和窝轮牛熊证的区别?如何交易界内证?
界内证与窝轮牛熊证是相互补充的关系,具体区别如下:

在到期日前,投资者可以像窝轮牛熊证一样,直接在自己的港股账户交易,也就是说,可以直接在华盛通交易。在到期日,界内证将以现金结算,不会牵涉到购买或出售标的资产。
笔者认为,两种情况下,很适合通过界内证获利。
1. 对窝轮牛熊这种方向性交易产品难以把握,却又希望能参与到衍生品交易中的投资者,不妨多关注界内证,扬长避短,把握横向、区间性的交易机会。
2. 当市场走势平淡,标的股价波动幅度较小时,如果能对股价的波动区间有判断,也可以通过界内证获取回报,将自己的眼光变现。
不过,投资就会有风险,界内证也一样。尤其是在界内证即将到期时,如果相关正股的价格正好处于界内界外的窄幅范围,将会有很多投资者入场“赌一把”。此时界内证的价格将会随着正股价格剧烈波动,此时买入界内证既可能获得很高的回报,也可能招致非常高的损失。
此外,界内证作为一种新产品,交易时也要注意流通性哦,尽量选择成交量高的标的。
最新消息
风险及免责提示:以上内容仅代表本文作者的个人立场和观点。投资者在做出任何投资决定前,应结合自身情况,考虑投资产品的风险。必要时,请咨询专业投资顾问的意见。本文不构成任何投资建议,对此亦不做任何承诺和保证。