原创精选> 正文
2019-01-17 14:54
大约在55年前,巴菲特拥有一家纺织厂,经营举步维艰,最终还是被关闭了,但它的名字却一直保留了下来并闪耀着思想的光辉,那就是伯克希尔哈撒韦。

行情来源:华盛证券
在随后的55年里,巴菲特用自己独到的投资智慧,如同收藏家收集艺术品一样,构建了自己的资产组合,创造了令人羡慕的收益。如今利用完善的披露政策,投资者可以了解巴菲特的持仓情况。
公司资产组合
伯克希尔哈撒韦的资产组合主要覆盖八大行业:航空运输、房地产、铁路、饮料、苹果产业链、银行、公用事业以及保险,满足了多样化投资需求,可以看做是对指数替代。从下表可以看出,资产组合与标普500业绩的对比,虽然在5年持有期方面略微落后,但巴菲特的资产组合整体上是优于指数收益的。

资料来源:公开资料
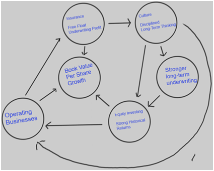
公司经营逻辑
巴菲特旗下的伯克希尔为投资者提供了强有力的护城河。公司在组织架构上市一家私募,拥有一篮子的上市公司股票;而且公司可以对上市公司进行收购从而进行深度管理,这样公司战略将更倾向于巴菲特所鼓励的长期经营理念,而非只图一朝一夕;此外通过公司的内部循环,该机制类似投资界的“飞轮效应”,通过投资被低估标的,鼓励其采用长期经营战略,施以行之有效的改革,改善公司盈利状况,提高公司营运水平,伯克希尔的投资及管理形成良性反馈机制,进一步增加公司的账面价值。

资料来源:公开资料
公司海量现金
从下表可以看出,公司B级股票现金达到414亿美元。从并购和股票回购的角度来看,公司这笔海量现金,极有可能在股市低迷的时候使用。

资料来源:公开资料
股神持仓
通过下表,投资者可以了解股神的持仓状况,如果作为被动投资者或者分散投资者,伯克希尔或许是个不错的选择,或许投资者也可以从股神的持仓,发现一些标的方面的灵感。




资料来源:CNBC Portfolio Tracker 1/14/19