原创精选> 正文
2017-12-26 14:34
前言:投资一家公司的最好时机,就是当它有海量用户,却没有完美变现的时候
一、毫无疑问,美图最有价值的是其半年报公布的:自家3款主流应用的5.2亿MAU

用户数量是巨大的价值库,但必须说明,这几个App存在大量重复和沉默用户,对于一个女性用来说,同时装了美颜相机和美图秀秀的大有人在。所以我们不能用这个数据来看,一个比较有说服力的用户数量是美图着重搭建的用户账户体系,蔡文胜在8月接受采访时透露已经绑定手机的美图用户为2亿多,在我看来这是较为可信的MAU。
目前而言,美拍是一个短视频社交平台,而美图秀秀和相机是偏向工具类的App。但是工具类App也有区别,比如猎豹的垃圾清理软件,可能你一周打开一次,但是对于图片处理的美图,一个用户每天打开2-4次是较为正常的,这和我们传统理解的工具App是有天然区分的,不可一概而论,但是工具类App不易变现的共同点是相同的。
二、美图的安全边际在哪?
周五收盘,美图市值433亿港币,对应约364人民币。这个估值具不具备吸引能力呢,我们把业务拆开来分析。

基于最近的半年报数据,智能硬件收入同比增长247.1%,收入占比高达88.7%,说手机公司不为过,但是互联网营收增长762%和实现上市以来的正毛利也是需要看在眼里的。
我们先抛开互联网业务,单看手机。上半年两款主打机型手机销售85万台,平均售价2309元,相比2016年同期1930元均价,增幅达19.28%。2017下半年主打v6和M8s两款中高端机登场,销售均价依然可以进一步提升,伴随而来的是毛利率提升及带动库存降低。美图手机的整体营销针对性极强,对于垂直群体的有强捆绑性,说人话就是,姑娘买东西看性价比的少,喜欢就买,把我弄得漂亮就买!就行业宏观而言,智能机市场在四季度增长整体下滑,因为红利期接近尾声,市场开始进入存量博弈的换机需求。在这种情况下,美图上半年增长达到了274%是个非常好的成绩。除了基数小,更重要的原因是美图手机在智能机市场中,是“非必选消费品”,翻译过来就是,美图手机没有享受智能机渠道下沉的红利,所以同样不受红利期退潮的影响,因为当前几乎没有人把美图作为自己的第一款手机,在这个市场中享受消费升级红利。但问题是天花板低!
上半年美图出货量85万台,对于手机厂而言,新机上市是销量爆发期,而从季节上来看,Q3Q4是传统销售旺季。所以我个人预期2017年美图手机的出货量可能超过200万台(个人预估,待确认),均价因为5000元的V6和3000元左右的M8s+T8带来提升,个人按照15%的售价增幅计算,2017年的平均手机可以达到2655元/台。毛利率保守估计提升1%,至21.5%。
这样算来,2017手机的收入达53.1亿元,按照21.5%毛利率计算,智能硬件毛利达11.41亿元人民币。

比较遗憾的目前找不到美图手机业务的净利率资料,仅能对比国内厂商较高的华为10%净利率作为参考,粗略一算5.3亿净。按照247%增长率,对比苹果20倍PE,20%的增长率来看,给美图手机业务45倍PE我认为是合理的,即手机业务估值达238.5亿人民币。
当然,这里面几个关键数据有待确认,公司没公布具体数字仅是猜测。
回过来继续看半年报的数字,公司账上有53亿现金,和手机业务相加即290亿。所以剩下的74亿是留给互联网业务和用户数量的估值

看到这您可能笑了,这特么是给互联网公司估值?这里面的矛盾点在于如果用互联网公司看美图,显然不是这个估值,如果以手机公司来看,又不能估这么高,本身是不靠谱的,用比较扭曲但直白的逻辑说明了,市场并未挖掘的美图的价值,当时市场有市场的理由,因人而异。管理层一直强调自己不是硬件公司,手机只是变现的途径之一。在我看来10块钱的美图是具备较强安全边际的,特别是上周蔡文胜3000万增持,这个信号已经非常明确,对于各项基本面向好的公司来讲,大股东认为10元的价格是底部!
三、基本面分析及空间
根据管理层透露的发展方向和实际行动来看,美图主要互联网的主要业务集中在:
美图秀秀(社交方向)
美拍(短视频+直播)
美图美妆(电商+定制)
我们拆开来分析:
美图美妆-场景化电商
美图美妆是目前我最为看好的变现途径,因为人群够垂直、技术针对性强以及BUG级的免费流量。所有电商品类中,美妆无疑是毛利最大的,没有之一,当然前提建立在正常的供应链、物流和管控体现完备的前提下,美图美妆改版后上线两个多月,这方面需要做的工作依然非常多。美图CFO在多个场合透露过:“2017年10月的测试版本中,有近 8 万的 DAU(日活跃用户数),每天平均有 860 人付费,月内共计 产生近 1000 万的销售额。”客单付费125元,比起Vips,小红书来说,空间很大。
美图美妆的优势在于:
1.极低的获客成本,美图每天处理2亿多张张片,每一次的处理就一个流量入口,直接推送肤质分析报告,找出问题,然后告诉你解决办法(推销化妆品)。巨头们积极的搞新零售就是因为线上的红利逐渐消失,开始了存量博弈,电商要么抱团要么转移,这么一大块处女地尚待开发,很多人都看着眼馋。
2.技术+模式的革新。市面上的模式大致有,小红书(社区+红人),聚美(网红CEO),Vips(特卖模式)等等,每种模式有各自价值,小红书和Vips活的比较好,但是对比美图的技术赋能模式,显然护城河是不够深的。简单来说,其他模式美图依靠巨大的流量是可以复制的,而AI+大数据得出来的直击消费者痛点营销比所有用户画像来的更具体、更直接,因为通过技术和用户实现了交互,而不是简单的用户行为观察,结果就是真正的比用户更了解自己。
美图美妆需要做的:
1.夯实技术稳定性,毕竟拍照测皮肤目前来看还有较多的问题,比如受光线、手机摄像头质量、测试者状态等等。人们对技术的信任需要时间和准确性,不然玩几天不热乎了这个最大亮点基本就废掉了。只有建立长期的信任和较稳定的使用频次才能活的长久。
2.物流体系和供应链,电商的门道太多了,美图没有成熟的体系和基因,在这个过程中要磨合和提升的部分还有很多。什么时候毛利达到了美妆行业平均水平之上,基本算走上正轨。我猜这个过程需要2年左右的时间去搭建和消化,除非外包合作。
3.正品保证。这点非常关键,聚美就是这么GG的,美图做自营去做好品控,不作死就不会死。
剩下的等年报数字,这是流量变现最好的、最靠谱的途径。整体来看美图美妆给这类电上增加新的消费场景,并且伴随技术革新在各类细分品类中会继续拓展,比如Ai试妆、明星匹配等新玩法。从逻辑上讲,本质是基础层面的创新,而非简单的行销模式改变,这是我看好美图做电商的理由。此外,电商伴随而来的消费金融应该是必可少的,但这是后话。
美拍
美拍面临的竞争压力是最大的,微博亲儿子秒拍、腾讯系快手、头条西瓜等,还有比病毒海猛的梨视频这些。美拍算是起个大早,赶个晚集,最早享受了短视频红利,但是被后来着一点一点蚕食。对比最热快手和后来者西瓜视频,美拍增长显得有些乏力,原因很显著,美拍最早享受了一二线城市入口,而快手则抓住了渠道下沉的爆发期,更符合“大众需求”。视频+直播平台,目前拼的是运营能力和格局了,美拍搞了美拍大学和M计划,培育+扶持内容生产,做好平台化功能,不过这些事情其他家都在做。所以,美拍怎样我们看数据即可,这是一个一荣俱荣的平台,和美图其他产品是互补的。美拍的运营能力是值得肯定的,做了很多现象级的活动,这是优势所在。当然有一点我看不懂,对于直播美拍并没重点投入
让其他公司赚的盆满钵满的业务仅浅浅的试,这是定位不同还是觉得秀场太low?
美拍是一个视频社交平台,美图也一直希望做好社区转化,只有存在粘性后,变现才能长久,流量才能有效,但是光有视频是不够的,这就需要公司重点要做的社区了。
美图秀秀
美图秀秀是图片处理工具,美图计划12月底把它转型为图片化社区,但是目前还没看懂眉目。11月CFO在3C会议上说,想把美图做成类似Instagram的产品。国内直接竞品有IN,查了新闻说挂牌新三板,估值60亿,但是从身边朋友的了解情况和科技媒体报道情况来看,似乎这一领域的缝隙依然很大。
美图做图片社交的逻辑很自然,图片是社区的天然入口,每天两亿张的处理数量都在给别人做嫁衣,直接自己做多好。Instagram是这一领域的老大,被FB拿下后,依靠流量和定位也成了巨无霸。我从13年开了账号后一直用到现在,除了有社交属性之外,有很多好看的照片才是最吸引人的地方。摄影之美是手机搞不来了,有广角有长焦、有微距有大光圈,不是手机自拍能比的,所以高质量的图片让人神往。当然Instagram之所以火,和Twitter的作死是分不开的,早期Twitter只能发文字,140个字符,没有评论没有图片,这就给Instagram巨大的基础功能需求入口,用户迅速迁移然后形成social network。这和目前美图面临的情况是不同的,换言之,美图没那么好做。
美图做社交的internal advantage
1.巨大流量,免费的
2.入口顺畅
3.缝隙填补
当然问题也蛮多的,想从微薄、微信上把固定的关系链迁移过来,难度可想而知。所以运营层面的文章必须好好做了。
这些年最好的商业模式是渠道下沉,因为智能机和宽带足够普及后,真正激发了全球最大的互联网市场。美图如果也上来就搞渠道下沉,我反而不看好了,最好的办法是反其道而行之,走社交的“消费升级”,不需要媒体属性,也不需要熟人社交,以图片为核心的关系网络,从顶层路线去向下渗透,玩出逼格后再去抓住屌丝。(个人观点)
一个平台除了有人,有意思和有趣才是更关键,所以美图的AI是比较好的粘性工具,事实上他们也是这样做的,比如推出绘画机器人和机器重建图片技术,可以看做社区化预热的前奏步。“绘画机器人 Andy 运用了美 图影像实验室(MTlab)最新的影像生成技术,能把用户的自拍照生成出 不同风格的插画。而机器重建图片技术, 未来则可应用到虚拟作图、试妆、试衣等等场景中。公司此举进一步巩 固了其在人像美化领域的领先地位,体现了其将AI技术与产品深度融合、 发现与引流用户需求的能力“(国海证券研报)。有趣的工具是美图的基因,这点没有疑问。
用了蛮大篇幅梳理这三款APP,毕竟是互联网业务的核心竞争力,也是美图市值做大的核心。如果只看手机业务,一旦增速开始下滑,市值没法看的。总体分析,美图的核心是要把社区化做好做透,从工具公司迁移成社交平台,维持粘性和对垂直人群的多维渗透。
四、经营杠杆和加速变现
回到眼前,再看半年报数据,互联网收入2.47亿元,同比增长762%,并且实现15.8%的正毛利率。根据流传的CEO内部邮件透露,Q3互联网收入增幅达到1300%,这是符合预期的数字,因为整体的变现体系在加快,经营杠杆的有效利用率在提升。
“这种现象在互联网公司身上尤其常见,在其累积一定的用户量之后开始的商业化过程中,收入的增加一般不会伴随成本的增加。随着商业化程度不断加深,营收大幅提高但成本不变或者小幅提高,公司的利润就会随之不断加速增长。
美图提高了其互联网业务的商业化程度,大幅增加广告和付费道具的售卖,使得这部分的收入大增。这部分业务最重要的两个成本,分别是带宽及存储成本和视频内容监控费,并没有像收入那样迅猛增长。”《美图:从经营杠杆看互联网公司的盈利潜力》
11月初挖来了前微博VP,专门负责变现体系搭建,这位高管的过往可以自行了解,看以前的业绩可以留给市场一个很好的预期,但效果只能用之后的数据来证明。可以肯定的是,公司对于互联网的变现体系搭建在加速进行。几个方面的销售工作在加速进行,比如App开屏广告、内嵌和品牌合作等。
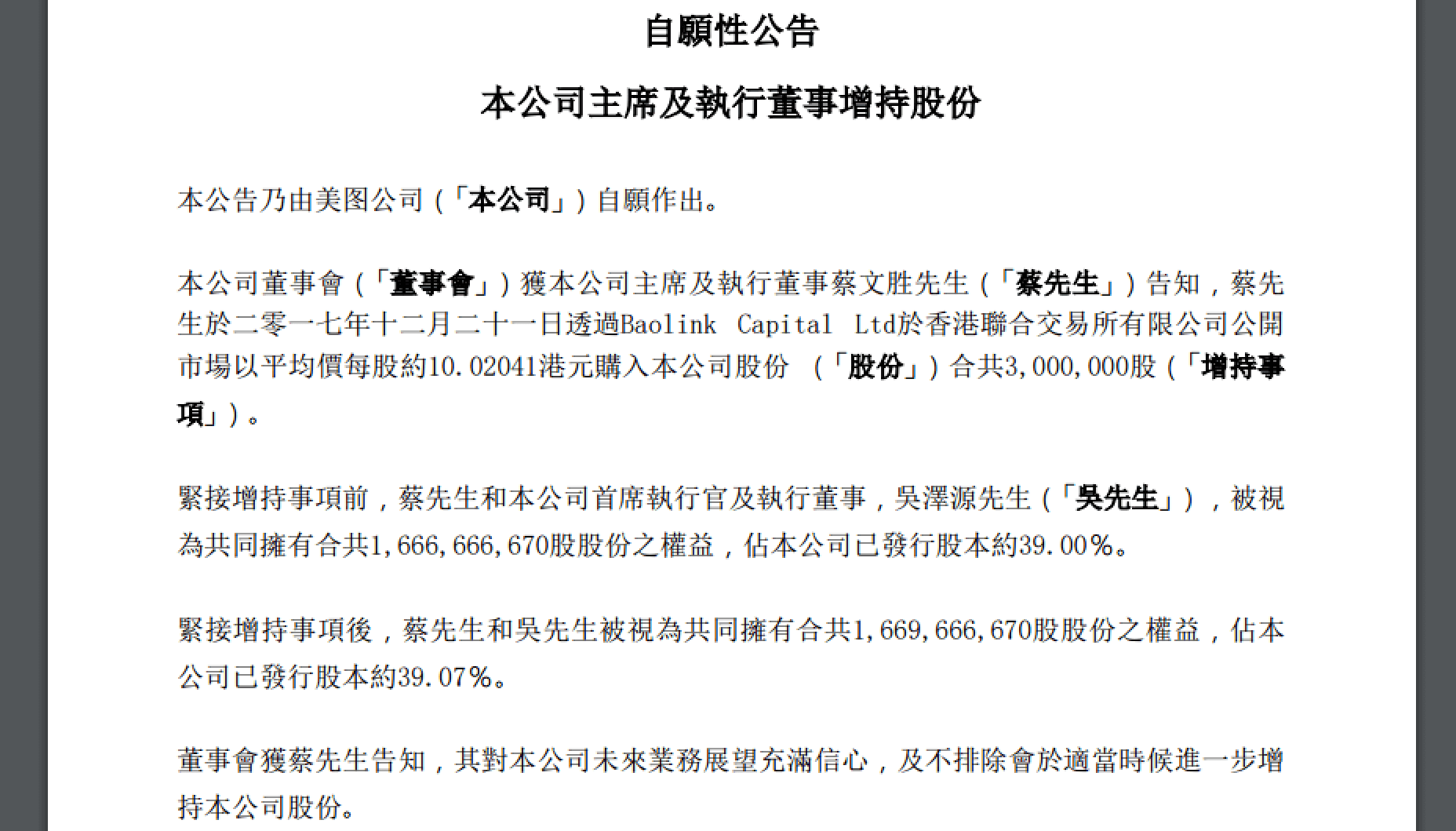
关于增持和减持
6月解禁期后,早期投资者解禁离场大概是最正常的一件事了,这里不再多谈。有人诟病蔡文胜大公子的减持,他自己解释是跟投行的“绿鞋”协定,大公子减持属于协定中的一部分,ipo之时已确定,我看来没所谓,毕竟大公子和蔡文胜+吴欣鸿不是一致行动人。
蔡文胜公开表示解禁期后也不会减持,且对于美图市值的第一目标是3000亿港币,上周3000万的增持显示了长期信心。这颗雷暂时可以放下,然而京基的雷会咋样,这就没法说了…
不负责任猜想
美图账面上50亿现金,虽然内生性变现体系在加速搭建,但是外延式收购是可以提上日程的路径,比如电商,表现导流的逻辑十分顺畅,但是背后才是看真功夫的地方,因为供应链和物流对于毛利率变化的影响极其重大。周末坊间传出了美图入股在美某电商公司,虽然是无源之水,但是逻辑和当前各自状态让这个消息显得可琢磨性极强。
另外,美图发力的社区化对于国外巨头是否有吸引力呢?毕竟对于取了华裔媳妇的美国小哥来说,翻进墙内的意愿显得比谁都着强。
关于智能硬件的一个看法,美图是少有的可以软硬结合公司,CFO透露,以前美图是让人看上去美,以后希望用户可以变得美,这个思路上来说,让人变美的智能硬件变大有作为,不仅限于手机,比如日本某美容棒…..
结语
利好:基本面向好,经营杠杆提升,技术壁垒加强,董事长增持。
中性:社区化转型待观察,电商体系需要时间,国际化仍在培育期。
利空:核心工具面临后来者的追赶,一二线城市用户增长缓慢,二股东…
笔者预测年报能实现盈利,待3月公布数据。
回到前言那句话:投资一家公司的最好时机,就是当它有海量用户,却没有完美变现的时候。美图不需要高成本获客+维系,这给了他们很多试错的机会,很多创业公司有很好的idea和模式,奈何被高昂用户成本拍死沙滩下。价值在初期往往不易被发现,市场对美图的看法在于他缺乏盈利能力,空有众多用户而无法获取价值,个人认为这点在基本面上已经发生了扭转,我们需要等待2017年的业绩公告去验证猜测,拭目以待。