原创精选> 正文
2017-09-06 13:50
文:烟火
微信公众号:慧悦传媒
问题一:内地投资者进入火爆的港市有限制,只能隔岸看花。
问题二:挑选股票真是和选对象一样难,耗费人力物力财力,稍不注意可能就会一场空。
针对上述两个问题,笔者上篇给大家介绍了投资利器-港股ETF,不仅能零距离接触港股市场,而且投资收益和风险都跟着指数走,稳!
接下来笔者继续带大家玩转港股ETF,内地投资者能投资什么?怎么投资?投资风险在哪里?
1.沪深两所你能投资的港股ETF

2.小知识
H股ETF(恒生中国企业指数ETF)跟踪港股国企指数,由大金融为主,招行,工行,中信证券,中人寿,平安为主力,地产的万科,中石油,中石化权重也不低。可以把它看成上证指数,相关度还是蛮高的,不过港股特色很明显,比如暴力拉升或反之,成交量最大的510900。
恒生ETF跟踪的是恒生指数,由大腾讯,汇丰银行,友邦,中国移动,港交所,长和这些港股为主,但是A股港股都有的平安,工商银行这种也会有交叉,你可以把他看成是港股的沪深300。不同的是港股的很多优质公司,国企指数是没有的,恒生会有,成交量最大的是159920。

由于基金管理人实力,手续费,追踪指数方式,基金成交量等的不同,就算追踪同一指数,基金收益还是不同。在购买前,投资者应通过查询上交所和深交所网站,阅读基金季报/年报来了解指数ETF追随过往指数的紧密程度,以及基金投资和收益情况。当然,重中之重的还是判断追踪指数的走势情况。
ETF交易策略
适合在二级市场买卖的投资者
方法一:T+0获取盘中价差
投资日当天实时观察盘面,在收盘前寻找一个相对低点买进,然后有1%以上涨幅的卖出机会就抛出,再等待合适的机会再次进入,反复操作,买卖利差大于交易成本就成功赚钱。
提示:可以通过比较净值和二级市场价格来进行购买,若市价低于净值,则可以购买。由于净值15秒公布一次,具有延迟性,加上交易手续费,此种方法适合净值与价格大幅度偏离时短期获利方法。
方法二:ETF事件套利
因为深港两地节假日以及交易时间方面的差异,可能会出现香港闭市,但是港股ETF在深交所依然能够交易的情况。
比如港股闭市期间,中国或者欧美市场出现重大事件,港股ETF价格未能有效反映潜在涨跌幅,投资者则可以提前买入ETF或卖出ETF(如果开通港股ETF融券业务,可融券卖出ETF),待港股开市后,价格有效反映后再进行相应的反向操作,获取套利机会。
方法三:长期部署
这里的长期概念很宽松,你看好多久香港股票市场,那就选好一只追踪恒指的ETF定投多长时间。反正追踪的是大盘,恒指涨多少,你就赚多少。
实时折溢价套利
适合能够申购赎回的方法
如果ETF出现折价,即价格低于净值时,由于T日买入的份额T日可赎回,港股ETF存在赎回套利机制,具体做法是:投资者在二级市场买入港股ETF后,然后向基金公司申请赎回,获得一揽子的股票(有时会有少量现金),然后将这些股票在二级市场上卖出,以获取套利收益。
如果ETF出现溢价,即价格高于净值时,由于T日申购的ETF份额T+2日才可卖出,投资者可以通过事先持有一定的ETF份额,即拥有底仓才能够比较好地抓住这类投机套利机会。
从这里可以看出,只要二级市场价格偏离基金市场价格,大机构们就能够抓住机会完全无风险套利。当然我们也可以像上面提示中讲到那样跟着这种趋势快速小捞一笔。
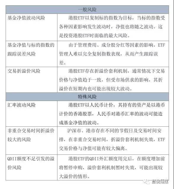
风险

你在沪深两所能买到的其他种类港股基金
