繁體
  • 简体中文
  • 繁體中文

熱門資訊> 正文

恆生科技指數下一次換新,預計納入MiniMax、智譜!2只老股票或遭調出

2026-03-31 17:07

據LiveReport大數據測算,截至2026年3月30日,符合恆生科技指數入選要求的成份股,新進入恆生科技指數的市值門檻約為777億港元,現有成份股被調出該指數的警戒線約為455億港元。

圖片

來源:LiveReport大數據客户端


恆生指數公司預計將於5月中下旬公佈截至2026年3月31日之季度檢討結果,季度調整結果預計於6月8日正式生效。

據LiveReport大數據預測,預計下一期(2026年6月)的恆生科技指數調整將新納入MINIMAX-W、智譜2只成份股,剔除金蝶國際、金山軟件2只成份股。

圖片
圖片

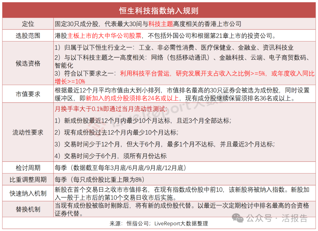
恆生科技指數介紹

恆生科技指數代表着香港最大的30家與科技主題高度相關的上市公司。作為恆生指數公司的旗艦指數之一,恆生科技指數擁有大量的被動資金追蹤。

1、目的

恆生科技指數於2020年7月27日推出,固定為30只成分股,代表最大30間與科技主題高度相關的香港上市公司

2、選股範疇

包括於香港交易所主板上市的大中華公司股票;不包括外國公司和根據香港交易所主板上市規則第21章上市之投資公司。

3、行業&業務&創新要求

1)恆生綜合指數成份股會按恆生行業分類系統配對至以下12個行業指數:

圖片

恆生科技指數的成分股必須被分類為以下行業類別之一:工業、非必需性消費、醫療保健業、金融業、資訊科技業

2)且與以下其中一項科技主題高度相關:網絡(包括移動通訊);金融科技;雲端;電子商貿數碼;智能化

3)符合以下最少其中一項要求:

——利用科技平臺營運(如網絡或移動通訊平臺);

——研究發展開支佔收入之比例>=5%;或

——年度收入同比增長>=10%

4、流動性要求:符合投資類指數的流動性要求,即月換手率大於等於0.1%。

新成份股最近12個月內最少10個月通過換手率測試,且最近3個月皆通過流動性測試。

現有成份股過去12個月內最少10個月通過流動性測試。

對上市時間少於12個月,或曾停牌超過一個歷月,或數據截止日前12個月內自創業板轉至主板上市的證券,如果上市時間少於6個月,則所有上市月份通過換手率測試;如果上市時間超過6個月,則最多1個月未能通過換手率測試,並且最近3個月皆通過換手率測試。

圖片

恆生科技指數成份股篩選要求

根據恆生科技指數的編制規則,市值排名最高的30只證券會被選為成份股,同時設置緩衝區,即排名36名以下的現有成份股將從指數中剔除,而排名24名或以上的證券將加入指數;最終成份股剔除數目和證券新增數目,將按市值排名決定,以維持成份股數目於30。

檢討周期:每季(數據截至每年三月底/六月底/九月底/十二月底)

比重調整周期:每季

比重上限:每隻成份股8%

快速納入機制:如新股在首個交易日之收市市值排名,在現有指數成份股中前10,該新股將被納入指數,新股加入一般於該公司上市后的第10個交易日收市后實施

臨時剔除成份股之替換:有,以最近一次定期檢討中排名最高的合資格證券代替被臨時剔除的成份股

圖片

(本文首發於活報告公眾號,ID:livereport)

風險提示: 投資涉及風險,證券價格可升亦可跌,更可變得毫無價值。投資未必一定能夠賺取利潤,反而可能會招致損失。過往業績並不代表將來的表現。在作出任何投資決定之前,投資者須評估本身的財政狀況、投資目標、經驗、承受風險的能力及瞭解有關產品之性質及風險。個別投資產品的性質及風險詳情,請細閲相關銷售文件,以瞭解更多資料。倘有任何疑問,應徵詢獨立的專業意見。

 

風險及免責提示:以上內容僅代表作者的個人立場和觀點,不代表華盛的任何立場,華盛亦無法證實上述內容的真實性、準確性和原創性。投資者在做出任何投資決定前,應結合自身情況,考慮投資產品的風險。必要時,請諮詢專業投資顧問的意見。華盛不提供任何投資建議,對此亦不做任何承諾和保證。