熱門資訊> 正文
2026-03-31 16:42
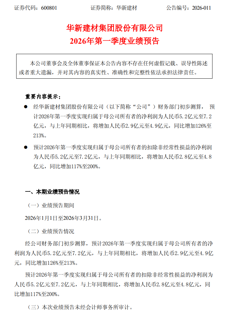
3月31日,華新建材(600801.SH)披露2026年第一季度業績預告,預計2026年第一季度實現歸屬於母公司所有者的淨利潤為人民幣5.2億元至7.2億元,與上年同期相比,將增加人民幣2.9億元至4.9億元,同比增加126%至213%;預計實現歸屬於母公司所有者的扣除非經常性損益的淨利潤為人民幣5.2億元至7.2億元,與上年同期相比,將增加人民幣2.8億元至4.8億元,同比增加117%至200%。上年同期公司利潤總額為人民幣5.0億元,實現歸屬於母公司所有者的淨利潤為人民幣2.3億元,歸屬於母公司所有者的扣除非經常性損益的淨利潤為人民幣2.4億元,每股收益為人民幣0.11元。
本期業績變化主要原因是報告期內,公司業績實現顯著增長,主要得益於海外新增產能穩步釋放,為銷量提升提供了有力保障,帶動整體經營成果持續向好。
