熱門資訊> 正文
2026-01-12 13:04
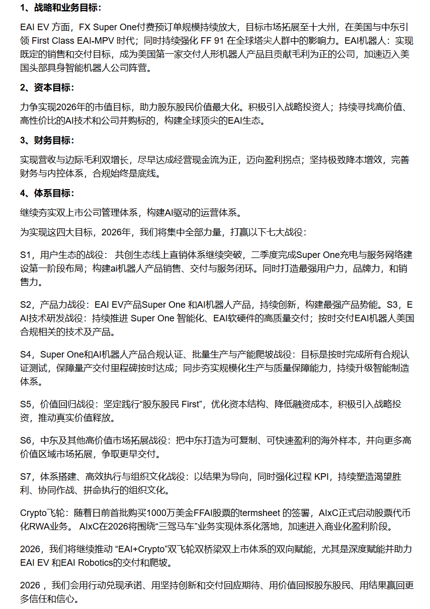
1月12日,賈躍亭在其微博上發表文章《展望2026:FFAI實現四大目標打贏七大戰役,AIxC商業化盈利》稱,2月4日在NADA北美汽車經銷商大會上,FF將舉行首批具身智能機器人產品的終極發佈,並同步啟動銷售。

對於為何選擇現在切入EAI機器人賽道,賈躍亭給出了「三大外因」和「四大內因」。
三大外因:第一,美國高昂的人工成本,讓這里成為全球最大的具身智能機器人剛需市場;第二,EAI 機器人正處在從「實驗室」走向「規模部署」的臨界點,爆發在即;第三,具身智能正快速上升爲與 AI、半導體並列的「國家級戰略能力」。
四大內因:第一,這是 FF 自創立之初 AI 基因的自然延展,也是我們十幾年前「汽車機器人」構想的必然升級;第二,複製並升級汽車橋樑模式,在合規前提下,整合全球 EAI 供應鏈,打造高性價比機器人產品,填補美國市場空白;第三,AI機器人業務投入更輕、交付更快,更容易形成經營性正向現金流,反哺造車主業;第四,EAI機器人與 EAI 汽車為FF形成雙擎驅動,在研發、製造、銷售和服務上高度協同,與 FF 的雙飛輪、雙橋樑、雙上市體系形成生態共振,開啟全新的增長曲線。
此外,其還給出了FF的2026新年展望。
