熱門資訊> 正文
2025-12-26 17:30
財聯社12月26日訊(編輯 馮軼)2025年港股IPO迎來爆發式回暖,諸多創紀錄場面不僅令投資者印象深刻,也再度開啟了港股打新的繁榮周期。
放眼全球主要IPO市場,2025年總體呈現上升趨勢。但港股IPO募資額同比增長超過200%,在鞏固自身國際金融中心領先地位的同時,也成為推動全球IPO市場復甦的最大單一貢獻者。

據德勤12月18日發佈的《中國內地及香港IPO市場2025年回顧與2026年前景展望》預測,2025年港股IPO總額或達2863億港元,將重返全球第一。

深究來看,港股IPO能夠出現爆發式回暖,與今年港股的牛市行情和制度改革的紅利密切相關。
一方面,今年港股行情火熱,恆生指數年內累計上漲接近30%,月線一度走出5連陽。二級市場的活躍,也讓新股的賺錢效應倍增。
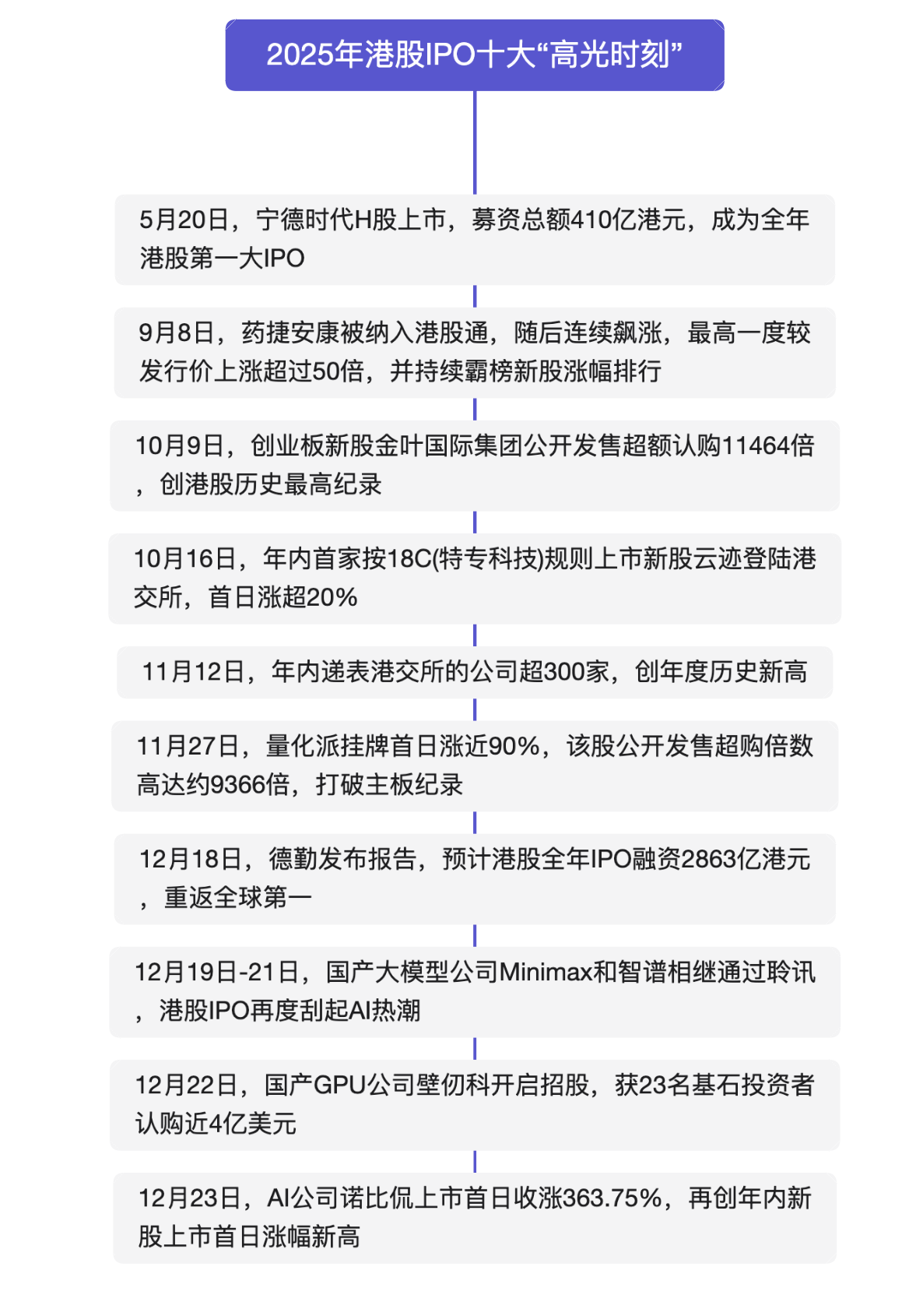
最值得注意的是,9月8日,次新股藥捷安康(02617.HK)被納入港股通后連續數日飆漲,最高一度較發行價上漲超過50倍,成為現象級「妖股」並引發全市場熱議。截至12月24日收盤,該股仍較發行價累漲約890%,位居年內新股漲幅第一。

此后一段時間,港股打新隨之步入高潮。10月9日,創業板新股金葉國際集團(08549.HK)公開發售超額認購11464倍,創港股歷史最高紀錄。11月27日,量化派(02685.HK)掛牌首日漲近90%,該股公開發售超購倍數高達約9366倍,再度打破主板紀錄。
另一方面,近年來香港證監會及港交所圍繞上市門檻、審批效率、市場流動性等關鍵環節持續優化政策,也在本輪牛市中開始兑現制度紅利,助推港股IPO進入新周期。

從結果來看,據德勤統計,截至12月17日,共有19只A+H新股上市,佔總融資額約五成。
而今年港股前5大IPO中,有4家早已在A股上市,約佔全年融資總額的三成。寧德時代、三一重工、恆瑞醫藥等行業巨頭紛紛實現「A+H」掛牌。
其中,5月20日,寧德時代H股上市,募資總額410億港元,成為全年港股第一大IPO,更是再度證明了香港承載超大規模IPO的融資能力。

此外,結構上2025年港股IPO新經濟與科技含量大幅提升。
今年5月6日,香港證監會與港交所正式推出「科企專線」,旨在重點助推特專科技公司及生物科技公司申請上市。
據德勤測算,預計港股2025年TMT、醫藥等新經濟新股數量和融資總額分別同比增長32%和449%。此外,還有4家特專科技公司上市。
10月16日,年內首家按18C(特專科技)規則上市的雲跡(02670.HK)登陸港交所,首日漲超20%。隨后,滴普科技(01384.HK)、文遠知行-W(00800.HK)、希迪智駕(03881.HK)相繼掛牌,主要涉及AI及自動駕駛等科技前沿領域。
且值得關注的是,臨近2025年末,科技公司赴港上市的熱情依舊高漲,有望帶動港股IPO的回暖趨勢延續。
12月19日-21日,國產大模型公司Minimax和智譜相繼通過聆訊,港股IPO再度颳起AI熱潮。隨后18C特專科技公司壁仞科技(06082.HK)也開啟招股,衝刺「港股GPU第一股」,並獲得獲23名基石投資者認購3.73億美元。
12月23日,AI公司諾比侃(02635.HK)上市首日收漲363.75%,再創年內新股上市首日漲幅新高,也反映二級市場對科技股的熱情不減。
德勤也預計,明年香港新股市場將保持強勁勢頭,預計全年將有約160只新股上市,集資總額有望自2021年以來首次重返3000億港元大關。
