熱門資訊> 正文
2025-02-19 08:19
摘要
經濟轉型過程中,擴內需始終是拉動增長的關鍵動力。過往擴內需、促消費「工具箱」有哪些,效果如何;眼下有效提振消費,還有哪些期待?本文系統梳理,供參考。
歷史上的「促消費「工具箱?耐用品下鄉、以舊換新、購置税減免及消費券補貼
穩增長壓力較大、出口承壓時期,擴內需、促消費通常成為政策重要着力點之一。回顧我國促消費政策「工具箱」,或可分為直接財政補貼,例如下鄉補貼、以舊換新補貼、消費券等,以及間接優惠支持政策,如汽車購置税減免、假期高速公路通行費減免等。
全國提振消費政策補貼力度大、重點針對大宗消費,地方促消費以消費券為主、支持領域更多元。從過往下鄉和以舊換新政策來看,全國層面促消費多重點支持汽車和家電等商品消費,且家電、汽車摩托下鄉政策主要以農村耐用品的「普及」帶動商品消費增長,以舊換新政策則以促進居民家電及汽車的「升級」需求。
與促進商品消費政策不同,當前服務類消費促進政策多為地方消費券補貼。2020年以來,地方政府依據本地特色服務產業,如文旅、餐飲、文體娛樂等,定向發放消費券。多地根據旅遊景區、酒店住宿等細分場景,設定不同面額消費券,遊客預訂相關服務時直接抵扣,刺激文旅市場復甦;餐飲消費券則常以滿減形式發放,帶動線下服務行業的消費活力。
提振消費的關鍵所在?補貼之外,消費設施場景建設,居民持續「減負增收「或是關鍵
宏觀視角,首輪家電及汽車摩托車「下鄉」政策效果顯著。2009-2010年間,首輪耐用品下鄉政策影響下,限額以上家電音像器材類和汽車類商品銷售同比明顯提升,2009年11月汽車類商品銷售同比攀升至62%,2010年2月家電音像器材銷售同比攀升至53%。
除了財政補貼外,首輪耐用品下鄉政策效果持續時間長,或也部分緣於前期的基礎設施完善和長期制度改革。1998-2004年,全國兩期農村電網建設和改造工程架設低壓電線344萬公里;2006年建設社會主義新農村背景下,國家電網、南方電網推行了以大電網延伸為主的「户户通電」和無電户通電工程,為后續全國推行家電下鄉政策奠定電力設施基礎。
長期制度改革的「減負」、「增收「也有效提升農村居民消費能力和意願。1998年以來,中央工作重心轉向農村税費改革。2006年全面取消農業稅后,與改革前1999年相比,全國農民一年減輕負擔約1250億元。同時,2008年底開啟的「四萬億」計劃亦為農民工羣體帶來「增收」,2009-2011年期間農民工人數/人均收入增速大幅提升。
促消費政策還有哪些期待?補貼之外,「擴圍」、「減負」、「增收」政策或在路上
相比商品消費,當前服務消費修復仍有較大空間,促消費政策或可進一步擴圍至服務類消費。從消費內部恢復情況來看,當前商品消費恢復已經基本到位,服務消費距離2019年及之前趨勢仍有明顯的缺口。2025年春節期間文旅、電影等服務消費熱情高漲,全國層面促消費政策若擴圍至服務消費,如專項資金支持服務消費供需等或可助力其加速修復。
促進服務消費,除提供優質消費產品外,閒暇時間或亦是服務消費必不可少的要素。完善休假制度方面,進一步優化法定節假日和帶薪休假制度的安排,鼓勵企業落實帶薪休假等政策,或有助於推動居民有充足的閒暇時間進行服務消費。而2024年11月推出的《全國年節及紀念日放假辦法》已提出自2025年1月1日起假日增加2天。
無論是提振商品還是服務消費,為居民持續「減負」、「增收」或是提振邊際消費傾向的根本。當前居民「減負」已在進行,例如存量房貸利率下降,部分城市推出新居民、青年人租房補貼政策,后續適度寬松的貨幣政策或也有助於降低消費信貸的門檻和利率水平。「增收」方面,改善收入分配機制、加強社會保障、生育補貼等機制性政策或可期待。
風險提示
政策變化超預期,經濟變化超預期。
穩增長壓力較大、出口承壓時期,擴內需、促消費通常成為政策重要着力點之一。回顧我國曾使用過的促消費政策「工具箱」,或可分為直接財政補貼,例如下鄉補貼、以舊換新補貼、消費券等,和間接優惠支持政策,典型如汽車購置税減免、假期高速公路通行費減免等。2007-2012年期間,我國曾推行家電和汽車摩托車下鄉和以舊換新等政策;2014-2017年和2022年下半年,政策通過部分汽車購置税優惠政策,促進燃油車消費,而2018年以來新能源汽車購置税減免政策持續也推動我國新能源汽車產業快速發展。

全國提振消費補貼力度更大、重點針對大宗消費,地方促消費以消費券為主、支持領域更多元。從過往下鄉和以舊換新政策來看,全國層面促消費多重點支持汽車和家電等商品消費的「大頭」,且家電、汽車摩托下鄉政策主要以農村耐用品的「普及」帶動消費增長,以舊換新政策則以促進居民家電及汽車「升級」需求來穩住商品消費基本面。相比促消費,地方促消費方式,參與主體及支持領域更為多元化,部分地區消費券資金來源不僅包含地方財政,亦有商家平臺和金融機構參與,且對家電、汽車等商品消費和食宿文旅等服務消費均有支持。

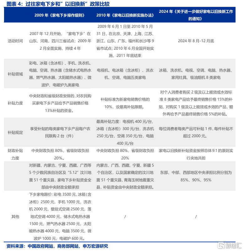
分品類來看,全國層面大規模促家電消費政策歷經三輪,政策思路從推動家電在城鄉居民「普及」到激發全體居民的節能「更新」需求。2007年12月起,商務部和財政部在山東、河南、四川、青島三省一市進行了家電下鄉試點,對彩電、冰箱(含冰櫃)、手機三大類產品給予產品銷售價格13%的財政資金直補。①2009年2月,家電下鄉政策正式全國推廣,補貼產品擴大至彩電、冰箱、手機、洗衣機、電腦、空調、熱水器、微波爐、電磁爐九類9類、補貼比例為13%,每户每類限購從1台增至2台。
①https://www.gov.cn/jrzg/2009-02/06/content_1223008.htm
2010年下半年家電以舊換新政策在全國推廣,覆蓋電視、冰箱等5類產品,補貼不超售價的10%,且補貼上限為250-400元/台,中央與省級財政按8:2分擔。②2024年以來的家電以舊換新,包含冰箱、洗衣機、空調等8類產品,並在2025年加入淨水器、洗碗機等家電擴圍至12類產品,本輪補貼比例在15%-20%,補貼上限2000元/台,地方可因地制宜、自主補貼品類,中央與省級財政按9:1分擔。
②https://m.mofcom.gov.cn/article/zcfb/zcwg/201007/20100707010857.shtml


與促進商品消費政策不同,當前服務類消費促進政策多為地方消費券補貼。2020年以來,地方政府依據本地特色服務產業,如文旅、餐飲、文體娛樂等,定向發放消費券。多地根據旅遊景區、酒店住宿等細分場景,設定不同面額消費券,遊客預訂相關服務時直接抵扣,刺激文旅市場復甦。餐飲消費券則常以滿減形式發放,鼓勵消費者線下堂食,帶動線下服務行業的消費活力。


宏觀數據視角,首輪家電及汽車摩托車「下鄉」政策效果顯著。據商務部披露,從2007年試點開始至2012年9月,中央和地方財政累計投入補貼資金765億元,實現銷售額6597.6億元,財政乘數達8.6③。2009-2010年間,首輪家電及汽車摩托車下鄉政策影響下,限額以上家電音像器材類和汽車類商品銷售同比明顯攀升,2009年11月汽車類商品銷售同比攀升至62%,2010年2月家電音像器材類商品銷售同比攀升至53%;全年維度來看,2010年限額以上家電音像器材類和汽車類商品銷售累計同比分別達27.7%、24.8%。從農村家電保有量來看,電冰箱和空調保有量在家電下鄉政策推行期間明顯增長,2011年底分別達61.5台/百户、22.6台/百户,較2006年底年均複合增速分別為22%、25%。
③https://www.gov.cn/gzdt/2012-10/30/content_2253563.htm



除了央地財政共同補貼外,首輪耐用品下鄉政策效果顯著、持續時間長,或也部分緣於前期持續數年的基礎設施完善和長期制度改革。
1998年,為應對亞洲金融危機,我國加大對農村基礎設施項目在內的基建項目資金支持力度,連續5年發行長期建設國債支持。1998年到2004年,兩期農網建設和改造工程歷時6年,國家共投入2100多億元,架設低壓電線344萬公里。2006年,建設社會主義新農村背景下,國家電網公司、南方電網公司推行了以大電網延伸為主的「户户通電」和無電户通電工程,截至2008年底,國家電網和南方電網分別解決416萬、16.6萬無電人口的通電問題,為后續家電下鄉政策全國推行奠定電力設施基礎。

同時,1998年以來,為探索減輕農民負擔,中央工作重心轉向農村税費改革。1998年9月,國務院農村税費改革工作小組成立;2000年3月,率先在安徽全省開展農村税費改革試點;2003年在全國推開。農村税費改革主要包括,取消鄉統籌費、農村教育集資等專門面向農民徵收的行政事業性收費和政府性基金、集資,取消屠宰税,逐步取消統一規定的勞動積累工和義務工;調整農業税和農業特產税政策;改革村提留徵收使用辦法等。
2005年12月29日,第十屆全國人大常委會第十九次會議決定,2006年1月1日起廢止農業税條例。農村税費改革有效降農民負擔,據統計,2006年全面取消農業稅后,與改革前的1999年相比,全國農民一年減輕負擔約1250億元,人均減負約140元。④「減負」之外,2008年底開啟的「四萬億」穩增長計劃亦為農民工羣體帶來「增收」,2009-2011年期間農民工人數、農民工人均收入增速大幅提升,進一步從收入端提升農村居民消費能力。
④https://www.gov.cn/jrzg/2011-02/16/content_1804181.htm


本輪「以舊換新」效果明顯,或主因補貼力度創新高、比例和範圍擴大。與2020年以來的促消費政策相比,本輪消費品「以舊換新」效果亮眼,限額以上家電類商品銷售規模自2024年9月「以舊換新」政策落地后明顯提速,12月當月同比達39%。本輪「以舊換新」政策效果明顯或緣於本輪財政資金補貼規模較高,補貼範圍擴大、補貼比例和補貼上限均有提升;同時,中央財力支持加大、平均達9成。本輪財政補貼加碼帶來的耐用品消費提速,或一定程度緣於補貼政策推動居民將未來耐用品需求前置。因此出於延續「以舊換新」政策效果,2025年初財政補貼政策前置發力,第一批810億元財政資金已經下達;補貼家電領域也進一步擴圍、資金下達流程簡化以提高資金使用效率。

相比商品消費,當前服務消費修復仍有較大空間,促消費政策或可進一步擴圍至服務類消費。從消費內部恢復情況來看,當前商品消費恢復已經基本到位,服務消費距離2019年及之前趨勢仍有明顯的缺口。以2017-2019年為商品和服務消費的趨勢參考,則2023年人均商品性消費已經和過去歷史趨勢相吻合,人均服務性消費2023年相較於趨勢線相差仍有超1690元。結合2025年春節期間文旅、電影等服務消費熱情高漲,全國層面促消費政策若擴圍至服務消費,如對地方的專項轉移支付支持等,直接或間接優補貼質服務消費產品,或可助力服務消費加速修復


促進服務消費,除提供優質消費產品外,閒暇時間或亦是服務消費必不可少的要素。完善休假制度方面,進一步優化法定節假日和帶薪休假制度的安排,鼓勵企業落實帶薪休假等政策,或有助於推動居民有充足的閒暇時間進行服務消費。而2024年11月推出的《全國年節及紀念日放假辦法》已提出自2025年1月1日起假日增加2天。

無論是提振商品還是服務消費,為居民持續「減負」、「增收」或是提振邊際消費傾向的根本。且根據首輪耐用品下鄉經驗,若要有效且持續提振消費,財政補貼外,亦需長期制度完善與改革,以提振居民消費能力與消費意願。當前居民「減負」已在進行,例如存量房貸利率下降,部分城市推出新居民、青年人租房補貼政策,后續適度寬松的貨幣政策或也有助於降低消費信貸的門檻和利率水平。

從中長期來看,改善收入分配機制、加強社會保障等機制性政策或在中長期發揮更大作用。根據當前養老金領取人員測算,若適當提高退休人員基本養老金,假設每位退休人員每月收入增加500元,則全年城鎮職工基本養老保險或多支出8700多億元;適當提高城鄉居民基礎養老金,假設每月增加200元,則全年城鄉居民養老保險或多支出約4200億元;育兒補貼方面,靜態視角來看,若對0-5歲幼兒每月補貼800元,全年財政或需多支出近5400億元。


風險提示
1)經濟變化超預期。海內外形勢變化使內需修復偏慢。
2)政策變化超預期。穩增長政策可能會影響內需修復的斜率。
內容節選自申萬宏源宏觀研究報告:《提振「消費」的關鍵?——「鏡見」系列專題之四》,分析師:趙偉 賈東旭 侯倩楠