熱門資訊> 正文
2024-06-14 12:21
本文来源:时代财经 作者:谢怡雯
6月11日,汇丰银行(中国)(以下简称“汇丰中国”)宣布已完成对花旗银行(中国)(以下简称“花旗中国”)在中国内地的个人财富管理业务的收购。自2023年10月花旗宣布出售该业务之日起计算,该笔收购的交割共历时8个月。
该笔收购的转让范围包括个人客户持有的存款(包括活期存款/定期存款/大额存贷)、代理销售基金/资产管理计划和代客境外理财产品和相关账户(包括海外基金/结构性票据/债券),不包括保险代销、信用卡、个人房贷及其他贷款等零售业务。截至2023年8月,花旗中国个人财富管理客户涉及资产约为36亿美元。
随着交易的完成,汇丰中国已承接花旗在全国11个主要城市的个人财富管理客户及相关资产,包括北京、上海、广州、深圳、大连、成都、杭州、南京、重庆、天津和长沙,同时超过300位原花旗相关员工也已正式加入汇丰。据汇丰透露,目前还在持续招募财富管理人才,计划到2024年底其“大财富管理”矩阵下的员工总数将达到约6千人。
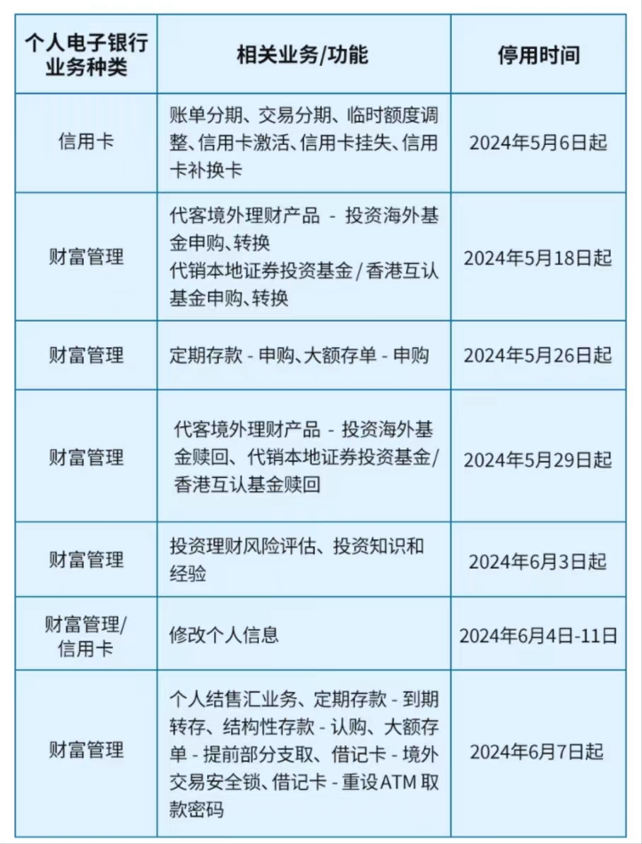
据国家金融监督管理总局上海监管局公告,花旗中国已于今年5月7日注销《保险中介许可证》。同时花旗个人信用卡业务已于5月6日停止交易,未结的应收账款被转让至由台湾富邦金控全资控股的富邦华一银行,花旗个人网上银行以及掌上银行服务也将于7月6日起无法登录使用。
花旗未放弃对公业务
自2021年4月花旗宣布开启全球战略重组、花旗中国宣布出售个人银行业务起,对于花旗将要退出中国市场的传闻便屡见不鲜。对此,花旗中国在其官网的公告做出了回应:“花旗持续深耕中国内地市场,专注于企业与机构客户业务。我行对企业和机构客户的服务不受此次个人银行业务调整和转移的影响。”
2021年4月,花旗银行集团宣布将进行全球战略调整和转型,针对全球14个市场的个人银行业务,也包括了此次出售的中国内地业务。据了解,目前花旗已完成在澳大利亚、巴林、印度、印度尼西亚、马来西亚、菲律宾、中国台湾、泰国和越南9个市场的个人银行业务出售。
博通咨询首席分析师王蓬博对时代财经记者表示,此次收购事件和花旗、汇丰的全球战略以及细分市场表现有关。花旗不仅在中国宣布退出个人业务,也在全球许多国家退出了个人业务。而汇丰持续加大投入个人财富管理业务,是因为它本身资产质量还是不错的。外资银行的优势在于能满足高净值高端客户的需求,特别是跨境理财方面。在目前国内利率下行的大背景下,王蓬博认为国内个人财富管理业务的前景良好。
据花旗中国官网,除了此次转让给汇丰中国的个人财富管理业务以外,2024年5月6日,花旗中国个人信用卡已停止交易功能,未结清的款项将于2024年7月3日21时起终止提供还款服务。根据花旗中国与富邦华一银行签订的应收账款债权转让书,2024年7月5日起,花旗中国将把信用卡仍未结清的欠款款项以及信用卡分期还款余额转让至富邦华一银行,富邦华一银行由台湾富邦金控全资控股。花旗银行的个人信用卡业务、个人网上银行服务以及掌上银行服务已在今年内陆续停用,7月6日之后,个人网上银行以及掌上银行将无法登录使用。

此次汇丰中国的收购不包括保险代销业务,据国家金融监督管理总局上海监管局公告,花旗中国已于今年5月7日注销《保险中介许可证》。经时代财经记者查询,花旗中国官网目前代销保险产品均已显示“已停售”,共有145个保险产品,主要来自友邦人寿、中美联泰大都会人寿、光大永明人寿、中信保诚人寿、工银安盛人寿等人寿保险公司,产品以分红型以及万能型两全保险为主。

2024年2月9日,在证监会官网披露了一则对于花旗证券(中国)有限公司设立申请的反馈意见,对于花旗环球金融控股有限公司(以下简称“花旗环球”)申请设立独资证券公司的申请,证监会要求花旗在30个工作日内对于问询意见提供书面反馈。
反馈问询问题包括母公司花旗环球持续盈利能力是否下滑、信用评级为何在2021年被惠誉评级为负面、要求补充近三年证券经纪、证券投资咨询、证券承销与保荐业务的国际排名情况、补充花旗集团以及花旗环球近三年内所受处罚、说明合规负责人是否符合证券公司高管任职条件等等,并要求花旗证券根据将于2024年7月1日起正式施行的新《公司法》要求做好拟设证券公司章程、内部治理机制设计等方面的衔接工作。

然而时代财经记者通过查询证监会官网6月7日发布的《证券、基金经营机构行政许可申请受理及审核情况公示》发现,自2月9日第一次反馈意见后,证监会并未显示接收到第一次反馈材料,而反馈时间已超出此前要求的30个工作日。

对于外资金融机构来华展业,光大银行金融市场部宏观研究员周茂华对时代财经记者表示:“一方面,我国经济长期向好,外资看好我国实体经济与资本市场巨大发展潜力;另一方面,我国稳步推进金融业高水平双向开放,鼓励符合条件、国际一流的外资机构来华展业,增加有效供给,更好满足国内消费者多元化金融服务需求;同时,外资机构引入有望形成鲶鱼效应,境内外机构竞争与合作,有助于推动我国金融机构加快提升经营能力与效率,更好服务实体经济。”
汇丰持续加码中国财富管理
汇丰中国于2007年4月在上海正式开业,是香港上海汇丰银行有限公司全资拥有,前身是香港上海汇丰银行有限公司在中国内地的分支机构。截至2023年12月底,汇丰中国共拥有132个网点,其中包括36家分行和96家支行。于2024年3月18日辞任的前任董事长王冬胜,在加入汇丰银行之前也曾在花旗银行任职。
据汇丰中国披露,2023年,汇丰集团在中国内地的财富管理投资资产比上一年增长53%,财富管理客户总数同比增长超过30%。2024年一季度,汇丰集团在亚洲市场的新增投资资产净值同比增长33%至190亿美元,其中中国内地市场同期新增投资资产净值同比近乎翻番。旗下的汇丰保险经纪有限公司已于2023年获得基金销售和保险经纪双重牌照。
据汇丰2023年报及2024年一季报,汇丰银行目前三大业务分别为财富管理及个人银行业务、工商金融业务以及环球银行及资本市场业务。2023年汇丰中国实现营收158.5亿元人民币,年末总资产达到6166.8亿元人民币,较2022年增加了198.4亿元人民币,据汇丰披露,资产规模增长主要来自金融投资的增长。
“汇丰坚定看好中国市场的发展潜力,并立足长远持续加大投资。近年来,集团对内地的投入已达数十亿元人民币,其中相当一部分聚焦于高速发展的财富管理领域。本次收购完成后,我们可以进一步巩固在外资银行财富管理赛道的竞争优势,同时,继续全方位发挥跨境金融服务专长,支持海内外客户把握中国与世界经济深度融合的机遇。”汇丰中国行长兼行政总裁王云峰表示。
目前,汇丰中国旗下的“大财富管理”矩阵涵盖了银行端的财富管理和私人银行服务、人寿保险、资产管理及金融科技,通过“卓越理财”、“环球私人银行”以及“私人财富规划”三大品牌服务高净值客户群。汇丰中国计划到2024年底其“大财富管理”矩阵下的员工总数将达约6000人。
汇丰财富管理及个人银行业务全球行政总裁马励涛表示:“汇丰致力于成为内地领先的国际财富管理机构。在汇丰中国财富管理业务保持增长势头的基础上,本次收购进一步印证了我们对中国市场的长期信心,并将支持我们继续协助客户优化资产配置,提升长期投资回报。”