繁體
  • 简体中文
  • 繁體中文

熱門資訊> 正文

張坤的消費,不降級

2024-04-20 11:40

頂級的交易,常常有兩個關鍵要素:一個是眼光,一個是實力。

儘管淨值連跌了三年,但張坤仍然在定期報告里穩定地輸出不必悲觀的觀點,光是「優質公司已經跌得私有化都合算」的話,就講過好幾次。但作為一個公募基金經理,張坤即便有私有化的心,也沒有私有化的命。

2023年最后一個季度,他新進了580萬股法國知名護手霜品牌歐舒丹,佔易方達藍籌精選整個股票組合的比例不到1%;而隨着近期管理層收購的進度走到談判后期,這家400多億港元市值的港股上市公司已經站到了隨時可能宣佈私有化的邊界上。

只是,私有化歐舒丹的,不是張坤,而是黑石。事實上,如果交易最終達成,整個歐舒丹在這家全球頂級買方的資產組合里,佔比也不到1%。

無獨有偶,這種「意念私有化」在張坤最新的投資組合里並不是孤例,去年底同期新進1830萬股的全球知名箱包品牌新秀麗,也進入了凱雷、KKR、CVC等私募股權基金的收購視野中。

在這種巧合背后,一個更明顯的線索是:張坤買消費的視野變了。儘管都沒有買成自己的前十大,但在2023年的年報里,張坤管理下的基金,不再執著於中國消費行業,而是新進了歐舒丹、普拉達、新秀麗等全球馳名商標。

顯然,不論消費賽道再怎麼長坡厚雪,在如今的大環境下面,誰也不能只會買A股消費品了。

傷心中產俱樂部

儘管疫情本身已經從我們的日常生活里遠去,但「疫情前/后」就像「改開前/后」一樣,成爲了漫長季節的一道分界線。

相比重資產的行業,張坤素來偏好輕資產的商業模式,疫情前他的重倉組合里為數不多的重資產投資上海機場,真正被他寄予厚望的,也還是「隨着免税額往上走,多出來的全是利潤」[2]。

在2019年8月的一場訪談里,張坤一度把它視為自己最成功的投資,因為他在共識之前就認識到了機場在流量上的獨佔性和單客價值。

然而,2020年疫情爆發,時間之久、強度之大,對機場的議價能力和出境遊的穩定性造成了遠遠超出了「非典重來」的一過性打擊。在等待了一整年沒有等到「疫情過去」之后,張坤在2020年四季度減持了98%的上海機場。

至今,上海機場沒有回到他減持時的市值高點;受到簽證排期、航班數量以及家庭財務狀況變化等因素的影響,出境遊至今沒有「報復性」地回到疫情前的高點。野村證券2024年初的一份報告預計,到2024年底跨境乘客數量將恢復到2019年水平的73%[1]。

不是自下而上不管用了,而是消費的確有一條長長的坡,但那條坡的名字 ,也許不叫商業模式,而是經濟增速。

並不流暢的經濟復甦,使得整個中國消費行業的一二級投融資開始降温。一場事先張揚的消費升級,一個又一個繁花似錦的單店估值,在2022年社會零售總額同比下降-0.2%的環境之下被集體拖垮,戰場無限收縮,財務壓力席捲了無數消費公司。

 

這一段時間,張坤也嘗試買了點很新的消費——泡泡瑪特。2020年末在港股上市的泡泡瑪特,估值一度超過200倍,成爲了彼時一級大佬們的掌上明珠,但這個「后浪茅臺」、「中國迪士尼」的故事,卻沒有讓多少二級機構賺到大錢。

即便張坤在2021年末建倉的時候,泡泡瑪特的估值已經腰斬。但整個2022年,泡泡瑪特的淨利潤同比下降44.3%,估值又掉落到30倍區間。一記雙殺之后,本就輕倉小試的張坤顯然沒有建立起對盲盒消費穿越周期的信仰,在2022年末割肉,止損在了泡泡瑪特股價和業績的底部。

這幾年,除了泡泡瑪特,張坤的消費投資版圖一直在尋找白酒之外的其他可能,但大多數都是類似的淺嘗輒止。

2020年下半年開始,他重返啤酒賽道,新進華潤啤酒、青島啤酒、百潤股份和重慶啤酒,但在隨后的半年里又逐步減倉,很快整個股票組合的含啤量回到了零。

2022年中報期間建倉的李寧,也想走一條提價路線,傷害的卻是自己的股價。目前李寧較張坤買入時的價格已經跌去了約60%,儘管持續有不同程度的加倉,但是李寧在他基金淨值中的佔比(注:以易方達藍籌精選為例)仍有小幅下降。

除此之外,在消費醫療的大賽道里,他買過愛爾眼科、美年健康、阿里健康、通策醫療、海吉亞醫療、錦欣生殖、國際醫學等民營醫療服務企業。三年疫情,整個民營醫療行業,也在醫保政策、醫療監管和商譽隱憂下陷入生死大考。這里面的大多數名字,張坤的持有時間、持倉佔比也都稱不上重要。

最長情的愛爾眼科,2019年四季度建倉之后,一度是前十大重倉股,一頓波段之后,2023年底又被徹底清倉賣出。

過去三年,張坤並沒有在「公募一哥」的規模上躺平,也試圖在大消費(包括消費醫療)賽道上建立白酒之外的新倉位,但卻始終沒有沉澱下來多少他真正願意重倉的生意。

如今,當市場上許多人在説張坤把目光轉向女性消費(鉅子生物、歐舒丹、普拉達)的時候,稍加計算就會發現——實際上,白酒成爲了他組合更有份量的信仰。

跑完一圈,中年金領基金經理對消費升級的諸多推演被證偽,最后發現弱水三千,果然不如一瓢白酒來得醇香。

 

「最好」的詛咒

在消費股的投資里,產品、渠道和品牌是一個經典的框架,但三者究竟誰是競爭的勝負手,不同的基金經理有不同的審美,不同的細分行業在不同時代也有不同的答案。

A股很多傳統消費龍頭,早年都是靠渠道制勝。比如同樣是賣空調,曾穩坐數十年行業第一的格力,靠的是「淡季返利」和出讓股份,在線下時代,把對渠道的強掌控變成了自己的核心科技。

隨着經濟發展,人們物質文化需求日益增長,商品供應也從匱乏走向了極大的豐盛。打着「天然水比純淨水更健康」旗號的農夫山泉,則靠產品定位和圈住全國水源地,完成了瓶裝水行業的份額逆襲。

 

但在張坤的理念里,一個衆所周知的排序是,產品力不如渠道力,渠道力不如品牌力。他簡單明瞭地總結過:做投資,一定要買那種很賺錢,但讓人無奈無法去分一杯羹的公司。

就像巴菲特覺得自己再有錢也不能複製可口可樂的品牌一樣。成本80出廠1169批價2600的茅臺,在張坤眼里就是一門頂級的消費品生意——「賺錢嗎?賺。羨慕嗎?羨慕。你去複製一下試試?你都無處着手」。

但問題在於,對於公募基金經理這個職業來説,這種確認和自我強化並不完全是一件好事。

首先,不論再怎麼堅定地看好一個公司,公募基金經理也有硬性的雙十限制:一隻基金持同一股票不得超過基金資產的10%;一個基金公司同一基金管理人管理的所有基金,持同一股票不得超過該股票市值的10%。

這就意味着,即便一個基金經理已經在所有的商業模式中選對了最好的那一個,即便是100%的正確率,也只能構成一個公募基金經理職業生涯的10%。

張坤選擇了用其他的白酒來填補部分倉位,然后在其他行業中尋找龍頭來一定程度上分散組合風險。結果在2019年和2020年的牛市里跑不贏更集中的白酒ETF。按理説犧牲了收益,也該分散了風險,可2021年到2023年的熊市里又連續三個年度比白酒指數跌得更多,堪稱越主動越不幸。

 

某種程度上,這或許也可以作證「白酒就是中國頂級消費品的盡頭」;但另一個尷尬的問題是,既然這道題大家都已經看到了答案,既然其他的消費品只是一種次好的替代,分散也沒有帶來更好的體驗,為什麼不直接買便宜一點的行業指數基金?

另一個關鍵問題是,品牌消費是經濟極大繁榮,甚至是泡沫經濟的一種派生。當現實生活中,出現的不是全面的消費升級捲土重來,而是割裂的K型復甦、消費分級時,品牌消費終究是小部分人的日常。強大的供應鏈與製造能力,讓更多的消費者撐起了拼多多一期又一期超預期的財報。

從這個維度去理解張坤隱形持倉的新變化,他盯上的「新消費」也不再是曾經所有買方都言之鑿鑿的中國消費升級,而是依然有能力支付消費溢價的人,他們不會只買中國品牌,他們也不只是中國的消費者。

比如,在剛剛過去的2023年,定價明顯高於同品類平均的歐舒丹,在中國化粧品整體增速只有5%的情況下,仍然在中國錄得超過20%的增長。而子品牌 Sol de Janeiro在美國199%的增速帶動整體銷售額上漲60%,讓美洲地區在2023年過后取代中國,成爲了這個法國品牌的第一大市場。

 

普拉達雖然在美洲地區幾乎沒有什麼增長,但是中國(包括內地、香港和澳門)引領的亞洲市場(不包含日本)全年增速超過24%,日本被單獨列出,因為在內需增長以及入境遊客的帶動下,增速超過43%。全球的賬一統,扣掉匯率變動,整個集團還有17%的增速,且已經連續十二個季度保持增長。

再比如,同樣在做出行復蘇、文旅消費,大多數內資基金經理還在討論哪家航司報表更好、攜程能不能撐住美團和抖音攪局的時候,張坤看上的新秀麗,財報的字里行間已經洋溢着全球徹底走出疫情的快樂。

2023年新秀麗填平了疫情帶來的增長溝壑,較2019年的水平增長了17.5%——北美增長了2.3%,歐洲增長了26.3%,拉丁美洲增長了71.6%,亞洲的銷售增長了20.1%,其中中國的銷售額完全恢復到疫情前水平。形勢一片大好的管理層宣佈恢復派息,1.25億美元的現金分紅總額,也較2019年增長了20%。

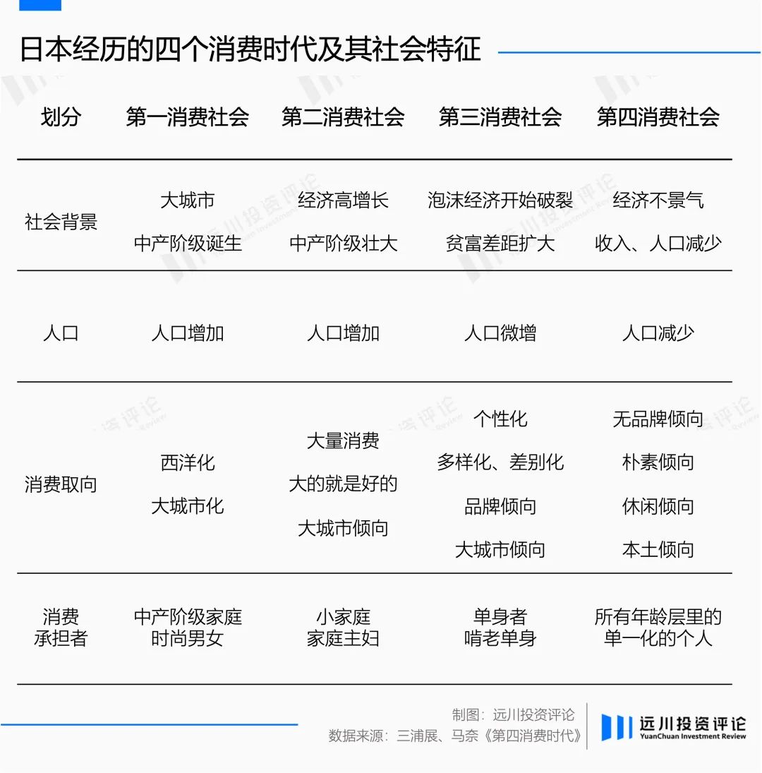
分化的統計數據與財報數字,掀開了摺疊世界的一角:在許多人落入了第四消費時代的「低價螺旋」里時,少數人的第三消費時代還在繼續。

對品牌有執着信念的張坤,困於一個不明朗的經濟之中,但也給自己的組合找到了一條出路:雖然不知道還有多少中國人還願意進行消費升級,但先把人頭的基本盤從中國中產變成全世界中產,總歸是一個確定的增量吧。

 

下一張船票

2024年白酒春季銷售旺季過后,張坤的組合又遇到了新的麻煩。清明假期之后,茅臺飛天酒批發價格的持續下跌,又開始考驗起資本市場的白酒信仰。

一方面是過去三年動盪的經濟環境,雖然沒有實質性地扭轉茅臺的報表,但已經破壞了大量房地產企業、中高收入家庭的資產負債表,被削減的商務宴請、不必要的高端消費拉長了白酒行業的庫存去化時間。

這種周期性變化尚可等時間來消化,「年輕人會不會喝白酒」卻仍然是一個未解的結構性問題:即便年輕人老了終究會愛上茅臺,但年輕人本身已經越來越少。而出海並不算成功的茅臺,也至今沒有走上全世界中產的餐桌。

在一個製造能力大於消費能力的社會里,品質消費並不一定需要支付品牌溢價。如果走不到更廣闊的世界里去,張坤與茅臺也不會成為中國版的「巴菲特與可口可樂」。

更何況,巴菲特還完成了從可口可樂到蘋果的時代轉型、從美國到日本的跨市場佈局,才續寫了自己職業生涯的神話。

活在上一個時代里的張坤,還在歐舒丹的溢價和普拉達的銷量里重複着消費升級的敍事,但它們真的能成為他的下一張時代船票嗎?

參考資料

[1] Nomura Predicts Chinese Tourism Level for 2024,Daily Lodging Report

[2] 易方達張坤最完整投資思路:至少應跟全市場對抗過兩三次,投資人記事

[3] 液體印鈔機:瓶裝水的新王與舊王,遠川研究所

封面來源:Shotdeck

本文來自微信公眾號「遠川研究所」(ID:YuanChuanInstitution),作者:張婕妤,36氪經授權發佈。

風險及免責提示:以上內容僅代表作者的個人立場和觀點,不代表華盛的任何立場,華盛亦無法證實上述內容的真實性、準確性和原創性。投資者在做出任何投資決定前,應結合自身情況,考慮投資產品的風險。必要時,請諮詢專業投資顧問的意見。華盛不提供任何投資建議,對此亦不做任何承諾和保證。