繁體
  • 简体中文
  • 繁體中文

熱門資訊> 正文

鉅虧超50億,朱江明的零跑汽車跑了個「零」?

2023-03-23 22:52

  炒股就看金麒麟分析師研報,權威,專業,及時,全面,助您挖掘潛力主題機會!

  來源:對數 

  新勢力啥時能跳過砸錢模式?

  ▲圖片來源:零跑官網

  近幾個月,造車新勢力價格戰硝煙四起,讓傳統車企無法招架,

  定價是一門玄學。

  正如東風雪鐵龍C6,20萬銷量不佳,但12萬就香得搶破頭,在消費者心中,他們自然而然對一個品牌、一個車型有一個價格接受標準。

  說白了,誰買車不想薅羊毛?

  要説造車新勢力除了蔚小理,其他品牌辨識度都有同質化偏差,容易混淆,比如吉利旗下的領克、極氪,還有總部也是杭州的零跑汽車。

  最初,我也以為零跑是吉利旗下的。

  這是因為我從一名消費者的角度產生的錯誤認知(零跑的品牌辨識度過低)所造成。

  深究發現,零跑汽車原是大華股份創始人之一的朱江明創辦的企業,2022年還登陸的港交所上市,成為第四家在港上市的新勢力車企。

  此刻的我,為威馬汽車的沈暉感到唏噓,

  一念之間,便是天堂與地獄。

  1

  一輛車虧四萬多,零跑會不會越跑越虧?

  去年國慶前兩天,零跑汽車(HK.09863)於香港上市,價格一直曖昧不前。

  上市當日破發,約半個月后,股價甚至觸達17.5港元。后續,資本領域汽車板塊整體反彈的帶動下,零跑汽車近期股價基本穩定在30港元左右,但距離發行時所定的48港元,還非常遙遠。

  遙遠是有道理的。

  據招股書所示,2021年,零跑汽車主要銷售收入來源於T03,售價在5.99萬-8.08萬,屬於汽車界的紅米手機。而純電版的C11在2021年9月份上市,10月逐步交付,這也是零跑在招股書階段還停留在年收入30多億的水平。

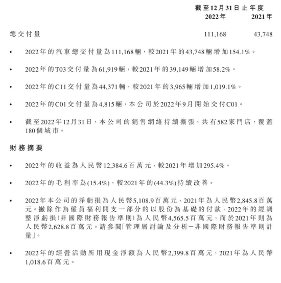
  整個2022年,從價格在15.58萬-21.98萬的純電版C01,以44371輛的年度交付量,成了零跑汽車全年最重要的收入來源。

  3月21日,零跑汽車交出上市后的第一份年度業績報,從數據來看,難免讓投資人失望。

  於2022年,淨虧損人民幣5,108.9百萬元,而於2021年則為人民幣2,945.8百萬元。

  2022全年,零跑汽車總交付數量111168輛,公司總收益為人民幣123.846億元。營收在C11(純電版)的強勢帶動下,增長幅度巨大,接近3倍之多。

  大家別太驚喜,數據好或是因為上一年太差。2021年車款少,銷量不足收入低,也是零跑當期收入僅30多億的主要原因。

  收入增長,無法掩蓋零跑高企成本支出,以及進一步放大的虧損規模。

  年報顯示,2022全年零跑汽車淨虧損達51.08億元,和交付量相比,平均交付一輛車的虧損就接近4.6萬元。

  這是為什麼?我給大家捋一捋支出線。

  2022年,零跑銷售成本為142.95億元,同比2021年的45.19億元,該項成本增長達97.76億元。

  大家都知道,消費品牌都逃不出銷售成本,砸砸廣告,做做直播,提高渠道傭(ti)金(cheng)之類的,銷售成本客觀説,會和銷售量增長成正比,目前2倍多投入,3倍多增長,還算持平。

  但零跑的進一步説明,讓懟君有點擔憂——因銷量增加導致原材料及耗材成本增加所致。

  賣車才收入124億,硬支出的材料成本竟高達143億元!

  近20億的虧損!!!

  我不知道零跑在成本結算上如何定義與入賬?至少從目前財報來看,這就是一樁虧本生意,

  外加銷售開支增加160.2%,行政開支增加111.4%,研發開支增加90.6%。

  零跑身上,懟君看到當年房地產企業爲了高規模,玩的快周轉那一套,只是,泡沫過后,倒黴的只有債權人和投資人而已。

  2023年,是對零跑來説是極為關鍵的一年。

  從應付賬款和票據及2022年底現金余額來看,尚可覆蓋短期債務,但不代表沒有「殺身之禍」。

  雖然,C11(純電版)成爲了2022年度純電B級SUV銷售冠軍,但如果零跑無法進一步改善材料成本問題,一旦2023年無法推出現象級的產品給市場下「猛藥」,或者被其他家新勢力造車品牌砸鉅款超越,零跑的天花板就很快到了。

  沒有想象空間的上市公司,是很可怕的。經歷過近幾年民營房企暴雷,P2P暴雷教育的投資人,膽子和腦子,可沒有之前大了。

  2

  或許只有頭部在硝煙中倖存

  2023年開年,媒體的頭條被均車企大降價霸屏,從特斯拉降價,小鵬、蔚來等造車新勢力紛紛跟隨,伴隨傳統車企巨大的去庫存壓力,國六新標迫在眉睫,加上政府的大力支持,大減價此起彼伏。

  油車、電車,一場混戰的背后全在搶疫情后汽車消費復甦的第一波行情,畢竟,汽車不是高頻消費,一般車輛使用四五年后纔會換新。

  曾經的「蔚小理」造車新勢力格局或許很快變化,傳統車企通過子品牌孵化,比如背靠上汽集團的新能源品牌飛凡汽車,通過大規模投放和達人帶貨來吸引消費端關注,而吉利集團旗下極氪正在計劃前往境外上市融資尋求進一步發展。

  但目前「蔚小理」的認知對消費者在選車傾向階段是有很大的干預作用,畢竟車除了駕駛出行功能外,還具備某些奢侈品的「炫耀」功能,品牌文化沉澱很重要,像女士們買包,能買愛馬仕,也不會買古馳。

  回過頭來,我們看看零跑汽車的產品端,C11(純電版)和特斯拉Model Y直接正面剛,雖然價格上有一些優勢,但是保有量和產品力,以及品牌知名度,還是有一定的差距。

  而推出的C11(增程版),該版本與理想ONE用了同一款增程發動機,這款發動機,目前用户的反饋是在增程啟動階段聲音巨大,穩定性很一般,同時理想ONE目前也已基本停產。

  理想汽車當下主推的L系列,全新1.5T版的增程發動機各方面問題也得到了改善。

  尷尬的產品定位,還有起不來的價格水平,讓零跑汽車只能緊緊鎖住20萬以下的消費羣體,但這樣對企業衝擊第一陣營是非常的不利。

  畢竟,這個價格體系中,還有比亞迪這種大魔王品牌,在新款比亞迪秦PLUS起步款降至9.98萬后,低價區間的戰爭,必將是一場攸關生死的遊戲。

  ▲圖片來源:汽車之家官網

  據汽車之家相關數據顯示,近三個月(2022年12月、2023年1月、2023年2月),零跑T03銷售量5762輛,零跑C11銷售量5458輛,零跑C01銷售量1568輛,零跑S01銷售量42輛。總銷售量12830輛,排名次於紅旗汽車,位列新能源車銷售榜第22位。

  其中,C11在今年1月銷售量僅426輛,2月也只有1712輛,近三個月新能源銷售排名下滑21位,位列60名。10萬以內車型零跑T03則下滑25位,排第55名。在新款比亞迪秦PLUS起步款降至9.98萬后,低價區間的戰爭,必將是一場攸關生死的遊戲。

  而在黑貓投訴【投訴入口】平臺,零跑汽車的投訴量也達939個(截至2023年3月23日),投訴多與銷售誤導下單后退定受阻有關,從對投訴內容來看,在成為「尊貴的零跑車主「,建議大家再多研究一下這個公司,一般退定環節受阻的話,我持保留意見。

  ▲圖片來源:微博黑貓投訴截圖

  Last

  上帝讓其滅亡,必先讓其瘋狂。

  這是個誰都沒法讓步的戰場,幾百億的投資,每家都在往里拼命砸錢,有的品牌的邏輯是明晰的,比如蔚來加速建設換電站,小鵬和理想加大對於快充的投入,改善電池續航的解決方案。而車機系統的不斷研發迭代也是必須持久延續的關鍵。

  前有蔚小理等新勢力,后有傳統車企子品牌追兵,像零跑汽車這種不上不下,材料成本無法下降,還賣一臺虧一臺的新勢力品牌,過一兩年后是不是還存在,值得消費者購車時慎重又慎重考慮。

  對於戰爭中誰是最終贏家,消費者需要一是實惠,二是安心,現在的戰爭聚焦在「實惠「上,而最終的勝利是屬於讓消費者「安心」使用的車企。

  這個行業還會有淘汰嗎?

  一定有,誰都經不起現金流帶來的壓力,誰沒有轉虧為盈的邏輯,就一定會離開戰場,但只要你現在還在場上,請善待用户,善待消費者。

責任編輯:楊紅卜

風險及免責提示:以上內容僅代表作者的個人立場和觀點,不代表華盛的任何立場,華盛亦無法證實上述內容的真實性、準確性和原創性。投資者在做出任何投資決定前,應結合自身情況,考慮投資產品的風險。必要時,請諮詢專業投資顧問的意見。華盛不提供任何投資建議,對此亦不做任何承諾和保證。