熱門資訊> 正文
2023-03-14 21:43
近幾年,騰訊會議等會議平臺已經成爲了不少人學習、工作的必備工具。3月14日,騰訊會議官方發佈公告稱,將從2023年4月4日起調整免費版和會員版的多項服務功能,涉及會議規模、時長和會員價格等方面。
其中,騰訊會議免費用户「300人不限時會議」使用權限將逐步取消,單場會議最高人數和時長調整為100人/60分鍾。
騰訊會議重大調整
取消免費300人不限時會議使用
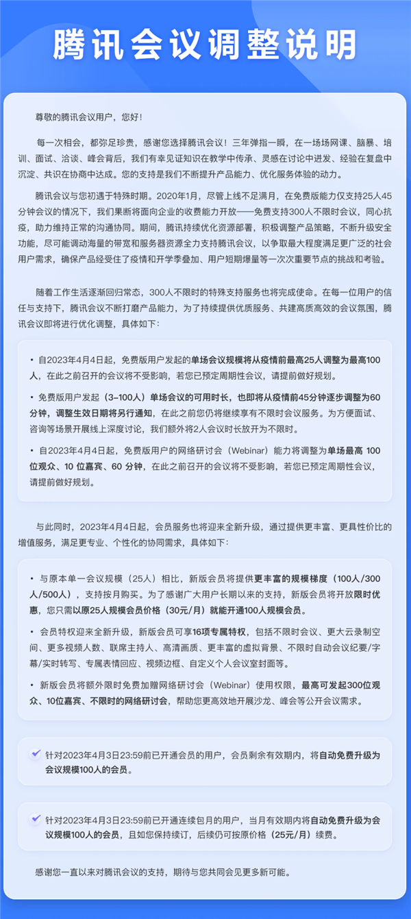
根據騰訊會議的公告,騰訊會議在2020年初剛上線時,免費版支持25人45分鍾會議能力,企業版支持300人不限時會議,后為支持抗疫,將企業版能力直接開放給免費版用户。本次調整過后,免費版用户享受的300人不限時特殊支持服務將結束。

具體調整方案是,從2023年4月4日起,免費版用户發起的單場會議規模將從疫情前最高25人,調整為最高100人,在此之前召開的會議將不受影響。
同日起,免費版用户的網絡研討會(Webinar)能力將調整為單場最高100位觀眾、10位嘉賓、60分鍾,在此之前召開的會議將不受影響。
免費版用户發起(3-100人)單場會議的可用時長,將從疫情前45分鍾,逐步調整為60分鍾,調整生效日期另行通知。在此之前用户將繼續享受不限時會議服務。同時為方便麪試、諮詢等場景,額外將2人會議時長放開為不限時。
在會員服務方面,自2023年4月4日起,與原本單一會議規模(25人)相比,新版會員將提供更豐富的規模梯度(100人/300人/500人),支持按月購買,開放限時優惠,用户能以25人規模會員價格(30元/月)開通100人規模會員。

在會員特權方面,新辦會員享受16項專屬功能,包括不限時會議、更大雲錄製空間、更多視頻人數、聯席主持人、高清畫質、更豐富的虛擬背景、不限時自動會議紀要/字幕/實時轉寫、專屬表情迴應、視頻邊框、自定義個人會議室封面等。
新版會員還將額外限時免費增加網絡研討會(Webinar)使用權限,最高可發起300位觀眾、10位嘉賓、不限時的網絡研討會。
資料顯示,騰訊會議分為免費版、會員、商業版和企業版,擁有超過3億用户,包括太古可口可樂、富國基金、深圳大學、微眾銀行等。在新冠肺炎疫情期間,騰訊會議上線245天后,用户數就突破1億。
在線會議離賺錢還有多遠?
從2022年起,騰訊會議、企業微信、釘釘、飛書等在線辦公軟件服務商都希望賺到錢。同時,它們愈加強調營收而非市場規模。
據第一財經報道,在2023年3月,飛書首次向外界傳遞出營收數據信息——2022年,飛書ARR(年度經常性收入)達1億美元,較2021年增長2.7倍,並向外界強調,在企服行業,營收規模是比市場規模更重要的數據。
飛書觀點的傳遞原因在於其行業后發位置以及市場份額與用戶數據迟迟未能爆發,而坐擁行業頭部位置的阿里與騰訊已然開始「收割」。

阿里旗下釘釘此前宣佈全資收購協同辦公廠商「我來wolai」,補足釘釘All-in-one的產品版圖。2022年底,釘釘總裁葉軍表示,釘釘目前仍在投入期,希望很快可以實現收支平衡。2022年3月開始,釘釘在免費版基礎上,分別針對中小企業、中大企業、超大企業,推出專業版(每年9800元)、專屬版(每年10萬元起)、專有版(每年100萬元起)。
而騰訊則在降本增效集團層面戰略影響下,愈發強調營收而非此前燒錢打市場的策略。2022年5月,企業微信把收費模式從「抽傭」調整為「人頭制」,避免買賣雙方私下交易。企業微信還接入了騰訊會議、騰訊文檔和視頻號。
疫情三年給到在線辦公企業與平臺用户暴增的窗口,但如何留下用户、維持收費模式、拓展更多市場空間,是擺在互聯網巨頭公司與創業公司面前共同的難題。
各家在線辦公軟件企業的動作,一方面來自背后的營收壓力,另一方面來自海量用户的可能性。
阿里巴巴在2020年財報中表示,2020財年第四季度創新計劃和其他部分調整后的息税前利潤損失30.63億元人民幣,主要原因是因為疫情期間免費提供遠程辦公軟件釘釘所帶來的虧損。據釘釘官網,其目前用户數突破5億。
騰訊2022年財報顯示,一季度騰訊會議註冊用户數達3億,月活用户數突破1億。2021年全年用户參會次數超過40億次,已覆蓋國家和地區超過220個。
國際數據機構IDC此前分析,一方面,雲服務商的持續免費模式,導致了傳統中小企業客户的續費率下滑;另一方面,大型政企項目拓展周期較長,業績釋放仍需時間。