繁體
  • 简体中文
  • 繁體中文

熱門資訊> 正文

數讀|這屆年輕人的「電視自由」需要多少錢?

2023-02-21 20:16

2月20日,愛奇藝通過官方微博發佈關於愛奇藝會員服務優化情況説明,為2023年2月20日仍處於訂閲狀態的愛奇藝黃金VIP會員,恢復720P和1080P清晰度的投屏服務。上海市消保委對愛奇藝的改進表示歡迎和肯定,並表示希望該平臺能繼續重視消費者的體驗,瞭解消費者的需求和要求。

消費者想暢通無阻看電視,每年至少要花多少錢?貝殼財經記者用數據為你解讀,智能電視花式收費對電視機、長視頻行業有何影響?

一、 暢通無阻看電視 每年至少花1892

年輕人都不看電視了?智能電視「開機率」越來越低了。

來自上海的95后小高對貝殼財經記者表示,自己已經幾年沒看過電視了,平時都通過手機或者平板電腦看喜歡的視頻來解悶,家里的電視也不怎麼打開,「爸媽偶爾會打開電視看看新聞。」

現代人在多屏世界里繁忙穿梭,無數電子設備分散了用户的注意力,在手機、平板電腦、投影儀和遊戲機面前,電視機「敗」下陣來。

據2019年TCL公司公佈的數據顯示,從全國範圍來看,我國電視機的平均開機率已經從2016年的70%左右下降到2019年的30%左右。

小高説:「現在一打開電視,無論是看電視劇還是綜藝,都需要充值會員,自己的妹妹想看少兒頻道,也要額外付費。除此之外,自己手機上已經充了優酷的會員,但如果想要把優酷里的視頻投屏到電視觀看,也要額外付費。」

貝殼財經記者梳理主流長視頻平臺會員收費模式發現,這些長視頻平臺上的基礎版會員,基本都不支持在電視端播放。如果想要暢通無阻在電視上觀看所有節目,每年最少需要花費1892元購買主流長視頻平臺上的最高配置的會員,其中還不包括有線電視費、寬帶費以及部分應版權方要求的付費電影等。

近日,某長視頻平臺調整了黃金VIP會員的權益:該平臺的黃金VIP會員不再支持最高級別的4K畫質投屏,變為僅支持480P畫質投屏,同時還將HDMI線連接電視播放進行了限制。用户要想在電視端順暢觀看,就只能開通白金以上的會員。

此舉一出,引發網友熱議,上海市消費者權益保護委員會甚至直言限制投屏的做法「不厚道」。

2月20日,該平臺宣佈為2023年2月20日仍處於訂閲狀態的黃金VIP會員,恢復720P和1080P清晰度的投屏服務。上海市消保委對該平臺的改進表示歡迎和肯定,並表示希望該平臺能繼續重視消費者的體驗瞭解消費者的需求和要求。

二、 手機端已充會員

為何電視端觀看長視頻還要額外收費?

近年來,國內影視生態業發生天翻地覆的變化。熱門電視劇很少首選在衞視播放,反而多在主流長視頻平臺獨家首播。正因為熱門電視劇、電影版權被長視頻平臺牢牢把持,各大長視頻平臺的付費會員迎來爆發式增長。

「要想看電視劇綜藝等節目,得先充電視會員」這一收費模式的首創還得歸功於樂視創始人,賈躍亭。2015年底,賈躍亭執掌的樂視推出「生態補貼硬件」戰略,即以低於成本的價格出售樂視超級電視,通過廣告和內容服務付費再把錢賺回來。

貝殼財經記者走訪家電市場發現,當前市面上的智能電視,絕大多數預裝了各種視頻平臺。業內人士告訴貝殼財經記者,消費者購買電視上應用的會員,除了長視頻平臺獲利之外,電視廠商也是受益方。

而長視頻平臺若想在電視上向消費者提供視聽服務,還需要和牌照方合作。

根據廣電總局《持有互聯網電視牌照機構運營管理要求(廣辦發網字〔2011〕181號)》文件的有關規定,互聯網電視集成平臺只能選擇連接廣電總局批准的互聯網電視內容服務機構設立的合法內容服務平臺,影視劇點播服務和圖文信息服務可以由廣播電視播出機構與擁有版權資源的機構合作開展。因此內容提供商和電視廠商都積極與牌照方建立合作。

目前,廣電總局僅頒發了七張互聯網電視集成業務牌照,且未來不再發放新的牌照。任何廠商都必須與這七家中的一家合作,才能在國內推出互聯網電視機和電視盒子產品。

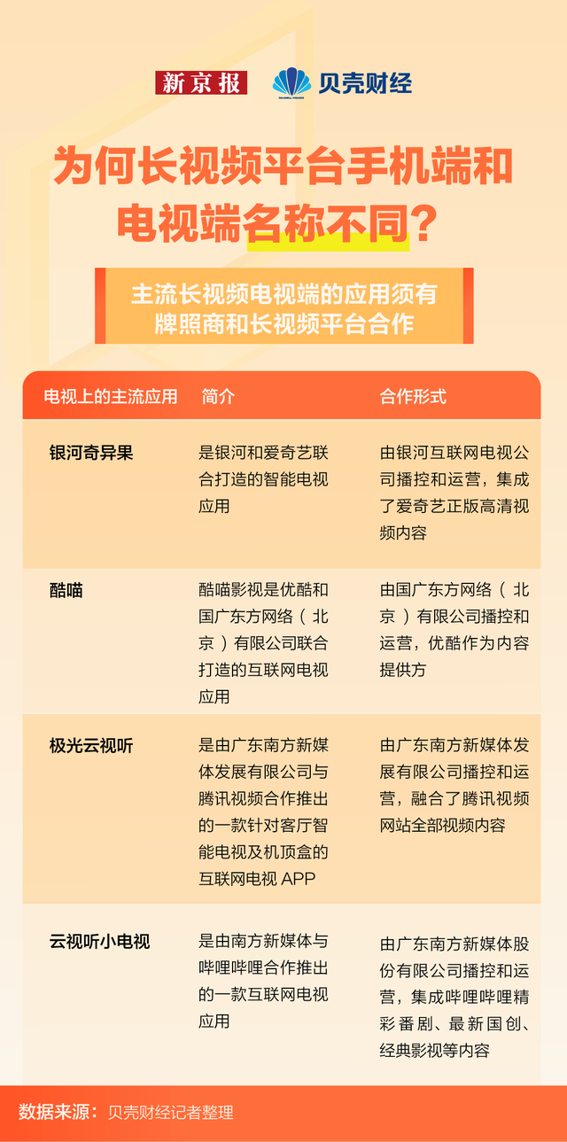
為什麼已經在長視頻應用的手機端上充了會員,電視端卻仍需另外繳費才能用?

貝殼財經記者梳理國內主流長視頻應用發現,長視頻平臺手機端和電視端名稱雖然相似,但有所不同。如愛奇藝的TV端叫銀河奇異果,優酷視頻的TV端叫「酷喵」,騰訊視頻TV端叫「雲視聽極光」,嗶哩嗶哩的電視端叫「雲視聽電視」。

因為長視頻平臺並無集成播控牌照,只能作為「內容服務合作方」與牌照方旗下的企業合作才能在電視端向消費者提供視聽服務,從而使得他們的應用需要在電視端與手機端採用不同的名稱。

三、 電視套娃收費 用户流失

長視頻平臺們不僅套娃式收費,還年年漲價。

然而,儘管長視頻平臺連番漲價、套娃式收費,卻依然經年虧損。

不過,近年來隨着長視頻平臺的發展和戰略調整,愛奇藝、優酷等長視頻平臺的虧損有所收窄。阿里巴巴2023財年中報顯示,截至2022年9月30日止前六個月,數字媒體及娛樂分部的經調整息税前利潤和攤銷前利為-7.47億元,而去年同期虧損了人民幣13.5億元。財報顯示,這主要是因為優酷的虧損有所收窄。

與此同時,長視頻平臺還面臨短視頻的衝擊,其月活躍用户還遭受短視頻平臺的蠶食和攫取。其會員漲價策略也會使得一部分付費意願較低的用户流失。貝殼財經記者梳理QuestMobile數據發現,愛優騰2022年6月月活躍用户數量與2019年同期相比,均顯著下降。

現居安徽的魏女士對貝殼財經記者表示:「看電視要充那麼多會員,我不如刷刷短視頻,利用每天碎片化時間看還不用充錢。」

四、 投影儀火爆,電視存在感一降再降

近年來,隨着手機等移動端設備也能觀看優質的視頻內容,智能電視花式收費也勸退了不少用户,電視在客廳的存在感一降再降。據奧維雲網數據,儘管 2022年電視價格對比前六年已經降至最低點,但電視機依舊賣不動。頭豹研究院數據顯示,2022年彩電銷量同比去年下降5.2%。

隨着科技的進步和消費需求的升級,越來越多的年輕人選擇放棄電視,轉而購買投影儀。據2022年京東電器聯合后浪研究所發佈《年輕人潮流電器新品報告》顯示,在當代年輕人當中呼聲最高的「新三大件」分別為掃地機器人、投影儀、摺疊屏手機。其中,投影儀是年輕人最想入手的電子產品。

在北京工作的95后王小姐説,「現在我不怎麼看電視了,會員費層出不窮,不如直接用手機、iPad上看自己想看的視頻內容。」另一位95后職場人小陸則對貝殼財經記者表示,「我家沒有電視,我平時想看電視就用手機投屏想看的內容到投影儀上。」

智能電視賣不動了。與此同時,智能投影儀市場卻進入增長快車道,2017年,全國智能家用投影儀銷量為126.5萬台,而2022年銷量暴漲至617.8萬台,5年來翻了4.9倍。

風險及免責提示:以上內容僅代表作者的個人立場和觀點,不代表華盛的任何立場,華盛亦無法證實上述內容的真實性、準確性和原創性。投資者在做出任何投資決定前,應結合自身情況,考慮投資產品的風險。必要時,請諮詢專業投資顧問的意見。華盛不提供任何投資建議,對此亦不做任何承諾和保證。