繁體
  • 简体中文
  • 繁體中文

熱門資訊> 正文

【IPO價值觀】上海合晶再闖科創板,專利實力能否匹配行業地位?

2023-02-15 17:13

集微網消息,上海合晶硅材料股份有限公司(上海合晶)是一家俱備從晶體成長、襯底成型到外延生長全流程生產能力的半導體硅外延片一體化製造商,客户遍佈中國、北美、歐洲、亞洲其他國家或地區,包括華虹宏力、中芯集成、華潤微、臺積電、力積電、威世半導體、達爾、德州儀器、意法半導體、安森美等行業領先企業。2020年6月,上海合晶曾申請科創板IPO上市,后主動暫時撤回申請。2022年12月29日,上海合晶再次申請科創板IPO上市,計劃募資15.64億元用於半導體硅外延片生產。

據招股説明書披露,上海合晶在外延片領域建立了豐富的技術儲備,掌握國際先進的外延片全流程生產技術,實現了外延片產品高平整度、高均勻性、低缺陷度等關鍵技術突破,產品的外延層厚度片內均勻性、電阻率片內均勻性、表面顆粒等核心技術指標均處於國際先進水平,可以與國際知名外延片廠商的同類產品競爭。通過參與眾多重大科研項目,上海合晶的研發技術水平和產業化能力已處於國內前列。

不過,集微諮詢結合上海合晶公佈的招股説明書、公司的專利數據以及同行業可比公司的情況,發現上海合晶在知識產權方面與其所述行業領先地位有較大的落差,一些知識產權相關的問題抑或成為上交所科創板審覈機構關注的重點。

發明專利數量少,市場控制力與行業地位存差距

根據上海合晶招股書披露:截至2022年6月30日,上海合晶共有117件授權專利。而與招股書中選取的同行業可比公司相比,上海合晶的專利數量在國內企業中處於中等水平,與國外企業上千件的專利數量尚有較大差距。

上海合晶與同行業公司專利實力對比(截至2022年6月30日)

注:企業專利數量包括企業及其子公司的專利

同等條件下,已有授權發明專利能夠一定程度反映出形成的技術壁壘和對市場的主控權。單從發明專利數量上看,上海合晶的117件專利中,發明專利僅有22件,佔比18.8%,遠低於國內外其他競爭對手,公司的授權發明專利數量與前述披露的行業領域地位存在明顯差距。

大量收入來自境外,但境外專利佈局匱乏

根據上海合晶招股書披露:報告期各期,公司主營業務收入中境外收入的金額佔當期主營業務收入的比例分別為81.61%、76.90%、71.41%以及81.92%,公司境外客户主要地區包括中國臺灣、歐洲、美國等國家和地區。

然而,集微諮詢專利分析師通過對上海合晶的公開和已授權專利的地域分佈進行分析后發現,截至2022年6月30日,上海合晶及其子公司合計公開了191件專利,包括183件中國大陸專利、3件中國臺灣專利和5件PCT申請,境外專利申請僅佔4.2%;而在上海合晶及其子公司已獲授權的117件專利中,除3件中國臺灣專利外,其余均為中國大陸專利,境外授權專利僅佔2.6%。上海合晶境外專利的數量與其境外業務收入的佔比呈現出巨大的差距。

上海合晶與同行業公司境外專利對比(截至2022年6月30日)

注:境外專利數量以企業所在地之外的國家/地區為基準;境外收入佔比統計口徑以企業在招股書中最新公開的年度為基準

在國內同行業可比公司中,立昂微電子雖然未申請境外專利,但其主要市場在國內,境外收入的佔比很低;而境外收入佔比與上海合晶接近的滬硅產業早前也並不重視海外專利的佈局,但在2016年,滬硅產業收購了荷蘭硅晶圓製造商Okmetic,由此獲得了大量境外專利,海外市場控制力大幅提升。而對於上海合晶來説,境外專利的缺乏與境外收入的高佔比嚴重失衡,或將導致上海合晶在海外市場中難以對自身的核心技術和關鍵產品實施有效的保護,具備較高潛在風險。

專利保護力度弱,核心專利到期風險凸顯

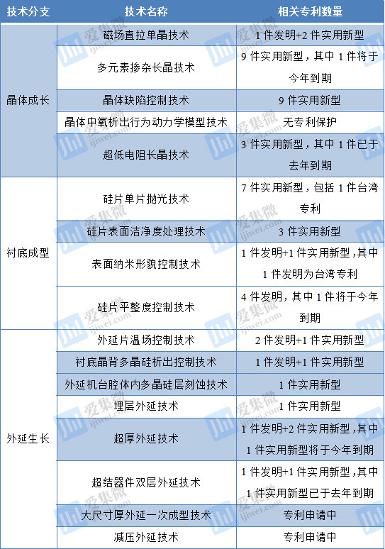
根據上海合晶招股書披露:公司已經掌握了晶體成長技術、襯底成型技術和外延生長技術等製造外延片所需的全流程核心技術,具體包括17個細分技術。

通過分析上海合晶對各個細分技術的專利保護情況,集微諮詢專利分析師發現:(1)截至2022年6月30日,上海合晶已或授權的與晶體生長技術相關的專利共計24件,但其中僅有1件涉及磁場直拉單晶技術的發明專利,其余均為實用新型專利,技術壁壘較低,對產品的保護能力也較為有限;(2)與襯底成型技術相關的專利共計16件,其中有4件發明專利涉及硅片平整度控制技術,在該領域上海合晶的創新實力相對較高;(3)與晶體生長技術相關的專利共計12件,多數細分技術僅有1-2件專利進行保護,上海合晶在該環節較為薄弱;(4)晶體中氧析出行為動力學模型技術、大尺寸厚外延一次成型技術、減壓外延技術等細分技術尚無有效專利對公司研發成果進行保護,整體技術佈局有所缺失;(5)在2022年下半年,上海合晶已有2件核心專利期限屆滿,還有3件核心專利也將於今年到期。

這些專利到期是否會對相應核心技術的控制力以及公司的生產經營產生不利影響?如果因這些專利在產品中的應用較少而不會產生不利影響,那麼將其納入核心專利是否合理?上述問題仍有待上海合晶進一步解釋。

上海合晶核心技術與相應專利

核心技術人員選取標準存疑

根據招股書披露內容,上海合晶共認定7人為核心技術人員,分別是陳建綱、尚海波、鍾佑生、吳泓明、高璇、林建亨、鄒崇生等,並未公開核心技術人員選取標準。

然而集微諮詢專利分析師通過對上海合晶的117件專利的發明人進行分析后發現,無論是從總體專利的排名還是核心專利的排名來看,陳志剛都名列前茅,並且其貢獻的8件專利均被上海合晶納入公司的核心專利,類似的還包括周軍磊、李若俊等人,而高璇和林建亨的專利貢獻很少,卻被認定為核心技術人員。

上海合晶授權專利發明人排名

上海合晶核心專利發明人排名

進一步對比上述存在爭議的核心技術人員的信息,集微諮詢專利分析師發現陳志剛、周軍磊、李若俊等人不僅核心專利申請數量高於高璇,專利申請的持續性也較后者更強,而林建亨更是既沒有任何專利產出,也不在公司擔任與研發直接相關的高層領導。由此可能引發上交所質疑,要求上海合晶補充説明核心技術人員的認定標準及其合理性。

爭議核心技術人員信息比較

注:鄭州興晶旺、鄭州興芯旺、上海聚芯晶均為上海合晶的員工持股平臺;陳志剛和周軍磊的介紹來自上海晶合2020年第一次申請科創板IPO的招股書,本次IPO的招股書中未見二人的相關介紹

此外,從上述發明人最新公開的專利申請日來看,直到2022年6月30日,陳志剛和周軍磊仍在上海合晶任職。因此審覈機構可能進一步對陳志剛和周軍磊的任職和去向提出疑問,如果二人仍在上海合晶任職,上交所有理由要求上海合晶説明不將其納入核心技術人員的原因;如果二人已於最近離職,則上交所可能會要求上海合晶説明關鍵專利發明人的流失是否會對公司的技術研發能力帶來重大影響,以及是否有保密協議和競業協議等措施防止相關技術祕密泄露。

基於此,市場有理由懷疑,再闖科創板的上海合晶,專利實力究竟能否匹配其行業地位?

(校對/黃仁貴)

風險及免責提示:以上內容僅代表作者的個人立場和觀點,不代表華盛的任何立場,華盛亦無法證實上述內容的真實性、準確性和原創性。投資者在做出任何投資決定前,應結合自身情況,考慮投資產品的風險。必要時,請諮詢專業投資顧問的意見。華盛不提供任何投資建議,對此亦不做任何承諾和保證。