繁體
  • 简体中文
  • 繁體中文

熱門資訊> 正文

預見2023:《2023年中國中藥行業全景圖譜》(附市場規模、競爭格局和發展前景等)

2022-11-20 10:00

轉自:前瞻產業研究院

行業主要上市公司:主要有白雲山(600332.SH)、同仁堂(600085.SH)、雲南白藥(000538.SZ)、太龍藥業(600222.SH)、*ST康美(600518.SH)、壽仙谷(603896.SH)等

本文核心數據:市場規模、中藥種植面積、競爭格局

行業概況

1、定義

中藥是指在中醫藥理論指導下用以防治疾病的藥物,其來源包括植物藥、動物藥和礦物藥,其中植物藥佔絕大多數。除此之外,還有大量民間應用的草藥。另外,廣義上講,還應包括具有傳統應用歷史的少數民族藥。

中藥的分類按照不同的方法有不同的類型。一般以自然屬性分類法和功能分類法為主,具體如下:

2、產業鏈剖析:產業鏈構成清晰

中藥產業鏈構成較為清晰。上游包括主要為中藥材的提供(包括前期的礦物採集、動物養殖和中藥材種植);中游包括中藥飲片加工和中成藥的加工;下游廣泛應用於醫院、藥店、超市、電商等。

從產業鏈的生態圖譜來看,上游中藥材種植代表企業有參仙源(831399.NQ)、菁茂農業(832482.NQ)等,中藥材有天士力(600535.SH)等,礦物採集/動物養殖有新希望(000876.SZ)等;中游中藥飲片加工代表性企業有太龍藥業(600222.SH)、*ST康美(600518.SH)、壽仙谷(603896.SH)等,中成藥加工有同仁堂(600085.SH)、雲南白藥(000538.SZ)等;下游應用有華山醫院、益豐大藥房和淘寶等。

行業發展歷程:滄海變幻,涅槃重生

我國中藥的發展史,可分為古代中藥、近代中藥和現代中藥三個歷程。近年來,國家高度重視中醫藥行業的發展,《中醫藥發展戰略規劃綱要(2016-2030年)》《健康中國規劃綱要(2016-2030年)》和《中華人民共和國中醫藥法》等一系列戰略政策的頒佈為醫藥產業持續發展奠定良好的基礎。此外,《關於促進中醫藥傳承創新發展的意見》為中醫藥發展指明瞭方向。

行業政策背景:政策支持高質量發展

近年來,我國頒佈多項政策促進我國中藥行業發展。尤其是在新冠疫情常態化防控背景下,中藥的傳統醫學價值越發珍貴,國家和社會對中藥行業也更加關注。國家層面頒佈的具體政策如下:

2022年3月3日,國務院辦公廳發佈《「十四五」中醫藥發展規劃》,提出到2025年,中醫藥健康服務能力明顯增強,中醫藥高質量發展政策和體系進一步完善,中醫藥振興發展取得積極成效,在健康中國建設中的獨特優勢得到充分發揮。中醫藥產業和健康服務業高質量發展取得積極成效。中藥材質量水平持續提升,供應保障能力逐步提高,中藥註冊管理不斷優化,中藥新葯創制活力增強。中醫藥養生保健服務有序發展,中醫藥與相關業態持續融合發展。部分規劃指標如下:

產業發展現狀

1、中藥種植面積擴大,紅花生長期短售價高

我國中藥種植面積呈波動趨勢,2015年以前整體呈下降趨勢。國家城市進程化加快,農村主要勞力向城鎮轉移,農村藥材生產缺少勞力;各地快速發展地方經濟,修路、建廠、建房、開礦等舉措佔用大量的農村土地,我國中藥家種面積整體縮減。2015年以后,隨着我國農業供給側結構性改革的推進,國家對中藥材產業扶持力度不斷增強,全國中藥材種植面積出現增長。根據商務部在2018年6月發佈的《中藥材流通市場分析報告2017》中提出,2017年全國中藥材種植面積較上年增長3.5%,種植面積達到3466.89萬畝,報告測算到2020年我國中藥材種植面積超過6620萬畝(含林地種植面積),種植品種供應量進一步激增。

注:《中藥材流通市場分析報告2017》為商務部發布的最近一版報告,其預測的2020年種植面積中包含林地種植面積。

另外,結合藥材種子價格及市場售價來看,原種一代紅花的市場售價較高,亦較為暢銷。

2、中藥飲片和中成藥收入規模雙雙上升

我國中藥種植面積的擴大以及售價的提升,意味着我國中藥行業的行情較為樂觀。從中藥飲片加工領域來看,2013-2017年,我國中藥飲片銷售情況持續走高,但增長幅度整體呈現下降趨勢。近兩年,受質量標準逐漸提高以及行業監管趨嚴,如加強GMP認證和飛檢等影響,行業增速趨緩,2018年銷售收入同比減少14.26%,達1581億元。2019年行業收入有所回升,達1933億元,較去年增長12.69%。2020年我國中藥飲片加工行業主營業務收入為1809億元,2021年上升至2057億元。

從中成藥領域來看,2013-2016年,我國中成藥製造行業主營業務收入表現爲逐年增長趨勢,2017年開始波動下降。2019年實現主營業務收入4587億元,同比下降了1.47%。2020年中國中成藥生產行業主營業務收入為4347億元,2021年上升至4862億元。

整體來看,2013-2021年我國中藥行業主營業務收入規模呈波動態勢,2020年雖有小幅下降,但在2021年我國中藥行業穩步增長,全年營業收入達到6919億元人民幣,同比增長12.4%。

3、2022年中藥新葯初審通過12個

2022年醫保目錄調整工作啟動,申報和通過初步形式審查藥品數量同比均有一定增長。2022年以新葯作為申報條件的中成藥達到12個,其中一力製藥和以嶺藥業均通過2個。其他具體如下:

行業競爭格局

1、區域競爭格局

從中藥交易市場來看,主要的交易中心分佈在安徽、河南、四川、江西、重慶等內陸地帶,且交易種類較多的地區為河北、江西、重慶等。

從企業註冊地來看,根據企查貓查詢數據顯示,目前中國中藥註冊企業主要分佈在內陸地區,如安徽、四川等省市。其次為廣東、遼寧等省市。

注:顏色越深代表企業數量越多;數據截至2022年9月27日。 注:顏色越深代表企業數量越多;數據截至2022年9月27日。

從中藥行業上市公司的地區分佈來看,廣東中藥行業的上市企業數量最多,白雲山(600332.SH)、華潤三九(000999.SZ)、嘉應制藥(002198.SZ)、眾生藥業(002317.SZ)等企業均位於此。浙江、湖南、貴州三省中藥產業的上市企業數量亦較多,浙江有康恩貝(600572.SH)、佐力藥業(300181.SZ)、壽仙谷(603896.SH)等上市企業,湖南有千金藥業(600479.SH)、方盛製藥(603998.SH)、啟迪藥業(000590.SZ)、九芝堂(000989.SZ)等上市企業,貴州有益佰製藥(600594.SH)、貴州三力(603439.SH)、信邦製藥(002390.SZ)、貴州百靈(002424.SZ)等上市企業。

注:顏色越深代表企業數量越多。 注:顏色越深代表企業數量越多。

2、企業競爭格局

依據2021年中藥行業企業總營收情況,白雲山(600332.SH)以年收690.14億元位居我國重要行業的首位,其2022年上半年營收亦遙遙領先。其次為雲南白藥(000538.SZ),2021年營收363.74億元,2022年上半年營收亦與第三位差距較大,且前兩家企業的盈利能力亦較強。但總市值以片仔癀(600436.SH)最高。

行業發展前景及趨勢預測

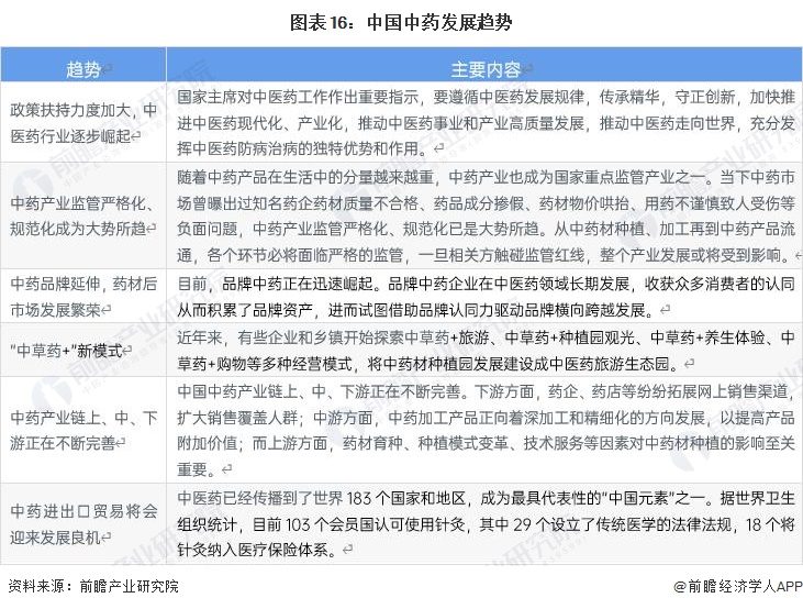
1、中藥行業迎來新契機,「中草藥+」新模式興起

隨着新冠疫情防控的常態化,以及醫保目錄調整,中藥的價值逐漸凸顯,我國政策扶持力度亦加大。未來,重要發展有6大趨勢:

2、未來中藥行業市場規模或達萬億元

國家發佈的各項中藥產業支持政策表明政府不但將逐步增加對中醫藥產業的投入,扶植中藥產業的建設,還將從根本上保護中藥企業的發展,有利於整個中藥產業水平的提升,預計到2027年中藥行業規模或達到萬億元以上。

更多本行業研究分析詳見前瞻產業研究院《中國中藥行業市場前瞻與投資戰略規劃分析報告》,同時前瞻產業研究院還提供產業大數據、產業研究、政策研究、產業鏈諮詢、產業圖譜、產業規劃、園區規劃、產業招商引資、IPO募投可研、IPO業務與技術撰寫、IPO工作底稿諮詢等解決方案。

更多深度行業分析盡在【前瞻經濟學人APP】,還可以與500+經濟學家/資深行業研究員交流互動。

風險及免責提示:以上內容僅代表作者的個人立場和觀點,不代表華盛的任何立場,華盛亦無法證實上述內容的真實性、準確性和原創性。投資者在做出任何投資決定前,應結合自身情況,考慮投資產品的風險。必要時,請諮詢專業投資顧問的意見。華盛不提供任何投資建議,對此亦不做任何承諾和保證。