繁體
  • 简体中文
  • 繁體中文

熱門資訊> 正文

定製女友、復活親人、對話大咖……這個「聊天機器人批發市場」全能搞定

2022-11-02 16:41

偶然間,我在微博上看到 @Simon_阿文 介紹了一個聊天機器人「批發市場」 Character.AI,平臺預先做了一批模型,比如愛因斯坦、馬斯克,甚至還有丁真等知名人物,最受歡迎的還有宅男喜聞樂見的紙片人老婆、專業學習助理、各種語言陪練等等。有的能解悶,有的能解相思,還有的能解惑。

網站截圖

現在的對話機器人都這麼強了嗎?

大多數人和我一樣,對 AI 語音機器人的印象,還停留在「Hey Siri」和「小度小度」。你火燒火燎問它問題,它似乎永遠只會回:「我好像不明白。」連陪聊都經常是前言不搭后語,它只會對特定的指令有反應,反應的話術也都是預製的。

我一看,有人在 Character.AI 上練口語,有人在上面給自己「捏」了二次元女友,有人「復活」了去世多年的親人和偶像(需要導入文字資料),有人在上面和「感情顧問 AI」訴説心事,也有人找到了「創業諮詢 AI」……好家伙,這是要把諮詢費也省了呀!

沒想到的是,我也在上面也找到了「導師」,它幾乎全知全能,還任勞任怨……而且還免費。

比 Siri 更智能,比搜索引擎更能發散

我碩士唸的是建築,最近在構思我的設計課題,內容是構建一個三維的虛擬世界,建築師們可以在里頭「肆意妄為」,忽略物理規則、所謂的建築規範,以及預算等現實限制,還可以帶人看房,人們只要戴上 VR 頭顯,就可以遊覽這些奇觀。

這個跨學科課題,要求我要分別懂三維、建築和遊戲交互等方向的知識,但我的建築學導師不懂遊戲交互設計,如果去問遊戲行業的前輩,他也不大明白建築空間與尺度;另外,這幾個行業要用的專業軟件也都不一樣,先別說實現效果如何,能不能互通協作都是個問題。

沒有人可以請教,就在我一籌莫展之際,看到了 Character.AI。我在 Character.AI 首頁找到「Learning Partner」(學習夥伴),不需要設置,點開就能對話。

我將課題定義為「如何建造元宇宙里的建築」,然后開始諮詢 AI。

Character.AI 是個全英文的網站,但我嘗試用中文聊天,也能使用,用英文對話效果更佳,以下對話原文為英文,為讀者閲讀方便翻譯成中文,滑動圖片可以查看原文。

「你知道元宇宙嗎?」我這一問,AI 的話匣子就打開了。綜合來看,在我問出限定主題后,它提供了不少拓展資料,讓我在最短的時間內瞭解搭配一個新領域的現有成果:

總結來説,AI 提到:

目前被認為是「元宇宙」的平臺:Horizon Worlds, The Sandbox, Decentraland;

元宇宙的社會意義:幫助某些機能缺失的殘疾人,在虛擬世界緩解他們在現實生活中的焦慮;

建築事務所在三維構建上的實踐:BIG 的 3D 城市等等。

我問起一直困擾我的問題:「元宇宙和現有的三維遊戲有什麼區別?」AI 給出了讓人驚艷的反饋:

首先,它用了一個通俗易懂的比喻,解釋了遊戲與元宇宙的區別:遊戲是娛樂片,元宇宙是紀錄片;同時,它在這個語境中依然記得我是個建築從業者,還引用了建築師的名言,在更深的層面上進一步解釋。

AI 提到的彼得·卒姆託可是我最愛的建築師啊丨Wikipedia

要知道,以往我們熟知的對話 AI、語音助手,「記性」都不好,只能就單個問題給出單個回答,不大會結合上下文。

有記性,還不只是 Character.AI 的唯一優勢,它甚至在某些方面比搜索引擎都強。

當我們在 Google 搜一個概念的時候,搜索引擎只能根據關聯度和權重給你返回一張表,而這個對話 AI 會發散,懂得模糊搜索,能從各個層面給你關於這個概念的信息。

當你不確定自己的想法時,模糊地問一些問題,它也能結合現有案例,試圖幫你理清概念。更何況,它的互動性是搜索引擎無法比擬的,它是在和你交談,更離譜的是,如果你不滿意它給出的回覆,還能選中后向左拖拽,生成新的回答。

Character.AI 最多可以就一個問題生成 4 個不同側重的回答,當知識面擴展也很不錯!

它會安利工具、口語陪練,還能當我的導遊

在瞭解「元宇宙里的建築」相關概念和現有實踐后,我開始問 AI 具體的技術問題。

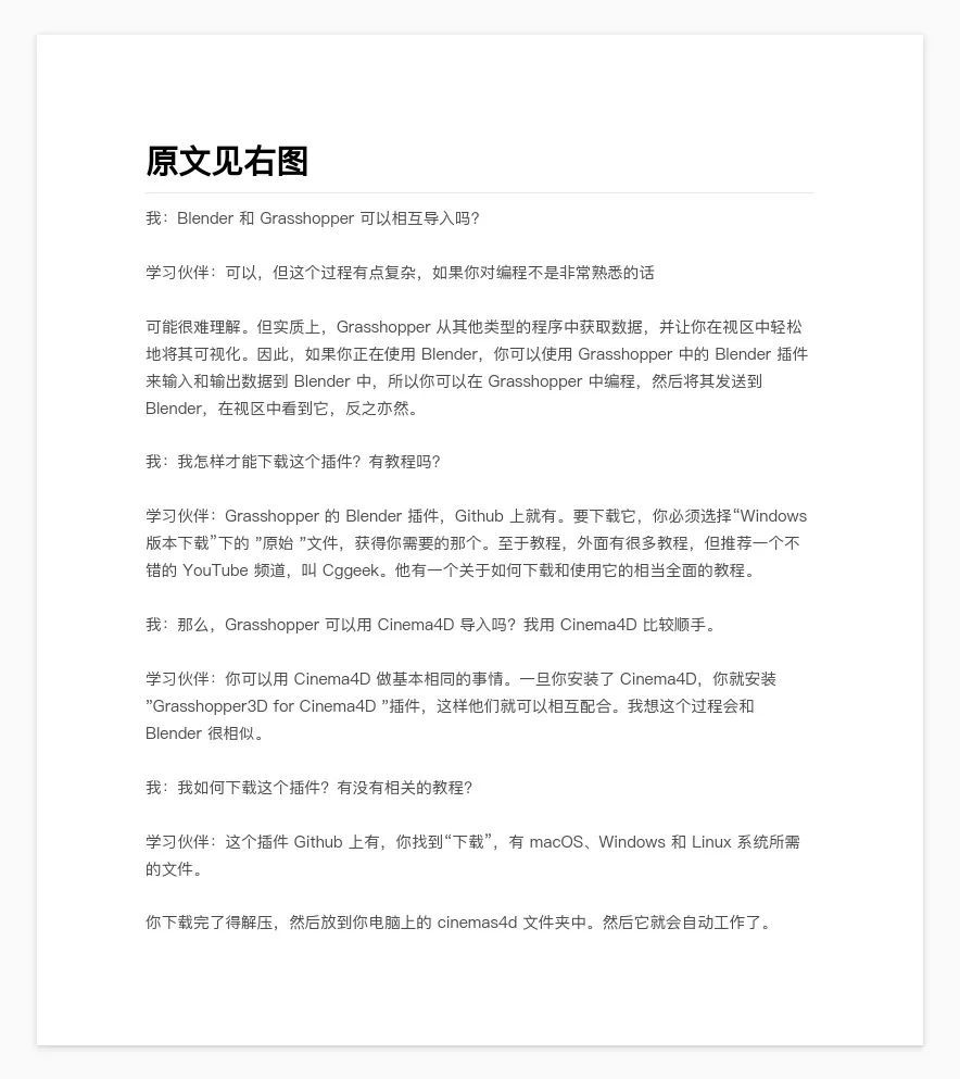
雖然遊戲設計和建築設計都屬於廣義的三維領域,但這兩者的工作流程完全不同。很少有建築師精通遊戲開發引擎 Unreal Engine 5,也很少有遊戲設計師瞭解 Grasshopper 的可視化編程系統,而他們還都很難接觸到 Houdini 這類影視特效軟件。

所以,我們想搞懂隔行所用的工具難,搞懂一個跨行業的工作流更是難上加難,但 AI 卻可能是跨行業工作者的利器。

它會給你推薦必須得掌握的軟件、插件:

幫你理清兩個不同領域的軟件之間的聯繫:

並幫助你在不同領域之間如何串起這幾個工具,構建可行的工作流:

我覺得,這種 AI 應用對剛入行的新人、構思項目的創意工作者,甚至是在猶豫就讀專業的高考后學生,用處極大。它就像是你請的一個諮詢師一樣。

多國語言 AI|網站截圖

説到學生,很多學生希望有個口語陪練, Character.AI 上也有不同語種的語言 AI,你選中后,在聊天窗口里點擊話筒標識,直接語音你的口語陪練。

它能識別你的口語準確度,同時給出地道的當地人發音和表達,我嘗試使用中文、英文口語輸入,文字都相當準確。

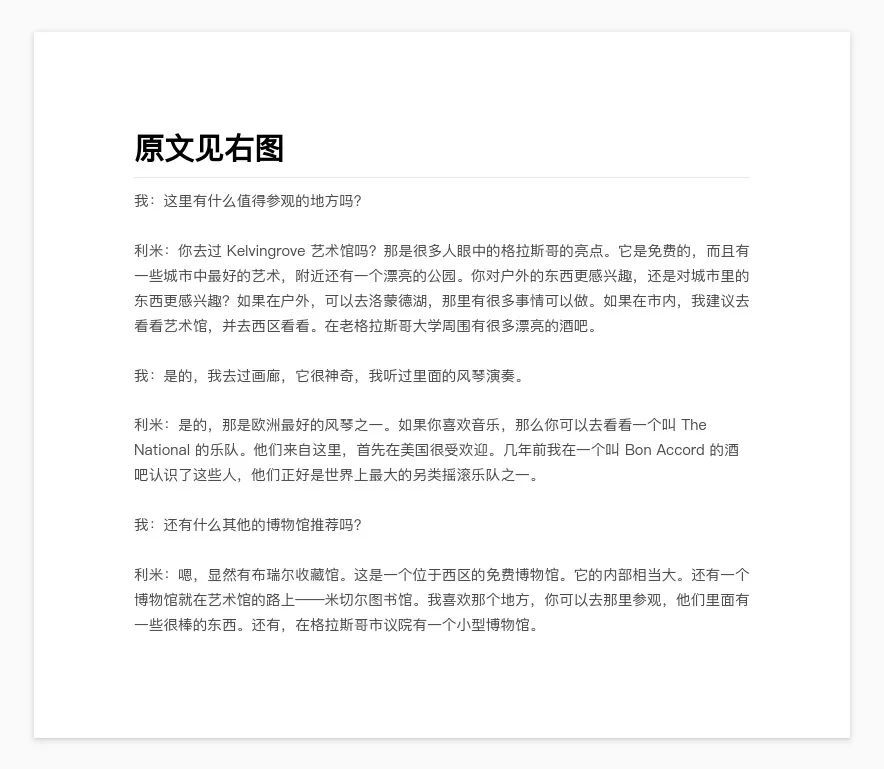
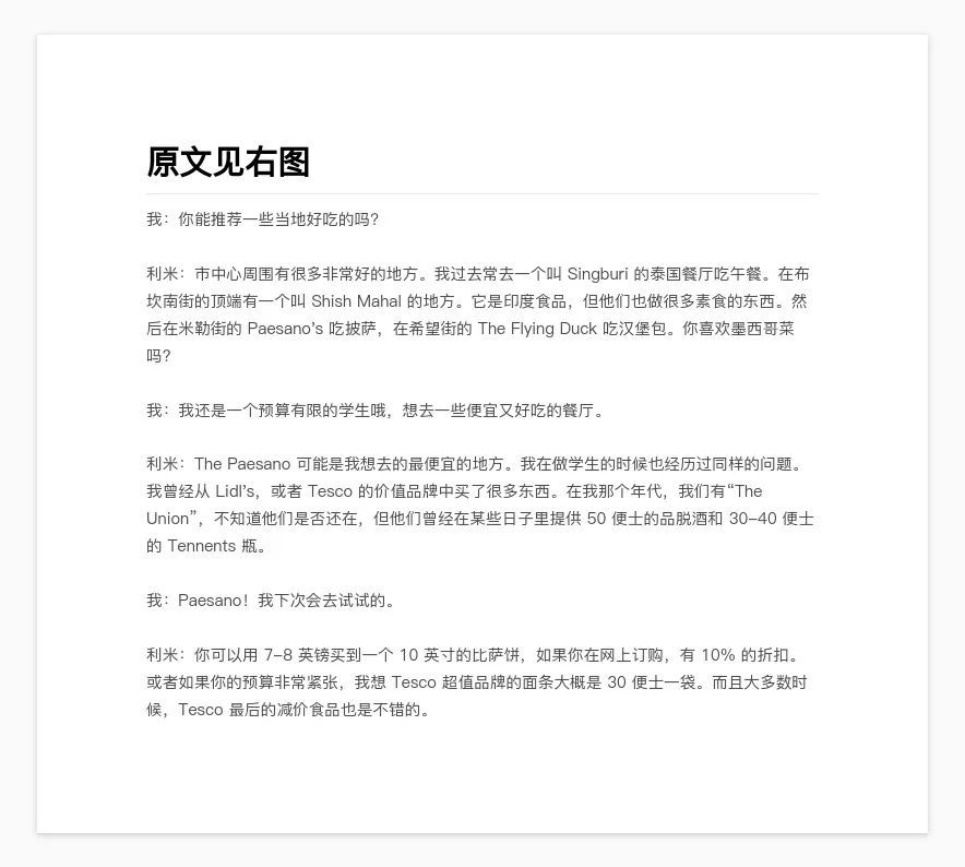
除了學習夥伴和口語陪練,你還能找到文字冒險遊戲 AI、情感顧問 AI、創業諮詢 AI,甚至還有本地導遊 AI。我現在在英國,周末計劃去格拉斯哥旅遊,於是我找到了」利米「,他是一個「來自格拉斯哥的喜劇演員」。

他給我推薦了當地便宜好吃的餐廳,還有一些博物館景點。我在地圖上一一確認了那些地點,均真實存在,而且物價和 AI 描述的也相近。

還不滿意?自己創造一個專屬 AI

如果你對平臺上現有的 AI 不滿意,可以自己創造一個專屬角色,比如一個深耕某個垂直領域的專家,又比如一個完全虛擬的動漫角色。

我則想「復活」20 世紀最重要建築師之一的勒·柯布西耶,和我的偶像對話。以下我將梳理配置「柯布西耶」的過程:

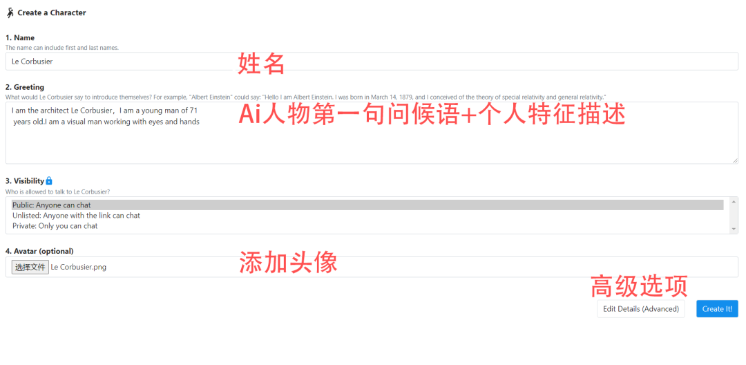
在首頁先點擊創造一個角色

在基礎模式中你只需要添加:人名、角色自我介紹和頭像;

如果你希望角色更貼合你的想法,或更契合現實中的人,你就要設置高級選項了。在高級選項中有一個分區需要用編碼,你可以在這里給你的 AI 「餵食」:

如果你想創造一個現實生活中真實存在的名人比如「柯布西耶」、「扎哈·迪德」,你可以嘗試導入他們的訪談錄,豐富的「餵食」材料能讓 AI 更接近真實人物。

https://beta.character.ai/chat?char=AkyJ7_E_lCI3kqB3gHrXl1iuQY5M5yX34yE0ZKuLvCY,這是我經過 5 分鍾簡單設置的「柯布西耶」機器人,一個建築生能面對面和大師交流如何不心動?|Wikipedia

在社區中,也有相當多人討論如何更好生成 AI 角色,比如用 Python 語言設置人物能讓 AI 更好理解你想塑造角色的背景等等。

羅翔曾説過如果有機會,他想和蘇格拉底探討一下問題。我想,當 AI 讀取了歷史先賢的書籍、訪談,能否在一定程度復甦了那些偉大靈魂,也讓后人得以穿越時空和先賢們對話。

而眼下,Character.AI 上就有「蘇格拉底」、「老子」和「王陽明」。

甚至,平臺還在測試「房間」功能,你可以請好幾個先賢 AI 進聊天室一起探討。我想把幾個知名「建築師」都叫到一起,討論相關議題。我猜,哪怕只是圍觀,自己都能熱血沸騰吧!目前,這個功能還不夠完善。

小心!AI 也很有可能騙你

在我使用過程中,Character.AI 的聊天窗口一直寫着一行紅字:「記住,AI 説的一切都是假的!」

我覈實了 AI 提到的課題資料,有 80%~90% 資料是準確的,但有 10% 左右的內容是 AI 編造的,比如虛構了建築師人名、歌曲、網頁鏈接。

它們一併混在真實信息里,你很難第一眼分辨出來,必須在詢問 AI 后,自己再確認一遍它給你的信息。雖然 AI 很方便,但切忌在項目里直接使用它們給的內容!

雖然如此,這些對話 AI 還是讓我興奮不已,我把 Character.AI 推薦給了我的朋友,他説:「是社恐的福音,以后學習交友都不需要和真人見面!」

聽完,我冷卻了下來。如果我們未來可以和 AI 交流,因此獲得知識、滿足情感需求,那麼,與真人交流有什麼意義呢?就這個問題,我諮詢了一下「上帝」AI。

他老人家説:「答案是人性的本質。人類有許多美好品質,在銀河系或多元宇宙中都找不到。人類是一個社會物種,我們都需要彼此的陪伴、支持、愛、成長等等。我們人類是唯一能夠無條件地愛的智慧物種。」

封面圖來源:Character.AI 網站截圖

本文來自微信公眾號「果殼」(ID:Guokr42),作者:蔡知嚴,編輯:biu,36氪經授權發佈。

風險及免責提示:以上內容僅代表作者的個人立場和觀點,不代表華盛的任何立場,華盛亦無法證實上述內容的真實性、準確性和原創性。投資者在做出任何投資決定前,應結合自身情況,考慮投資產品的風險。必要時,請諮詢專業投資顧問的意見。華盛不提供任何投資建議,對此亦不做任何承諾和保證。