繁體
  • 简体中文
  • 繁體中文

熱門資訊> 正文

一位非米粉關於小米的深度報告

2022-09-27 08:25

  原文標題:《凡是過往,皆為序章,偉大的小米,仍在征途上:一位非米粉關於小米的深度報告》,作者:經濟施

  關鍵概要

  1.小米的成長曆程堪比傳奇,但每一次成長的背后都是痛苦的磨練。小米的歷程分為四個階段分別是「奇蹟的夢幻開局」(2010-2014)、「內憂外患,步入低谷」(2015-2016)、「重回增長」(2017-2020)、「戰略再定位,公司再創業,未來再佈局」(2021-至今)。

  2.小米的業務版圖主要由六塊內容組成,其中手機業務是基石,營業收入佔比超過60%;AIoT業務是重要補充超過25%,新制造業務代表了新的增長空間主要包含小米汽車、小米機器人以及智能工程工廠;文化娛樂業務由於騰訊、網易等巨頭早早佈局,想打開局面並不容易;金融業務牌照較為齊全,未來是獨立上市的板塊;投資板塊是構建產業鏈生態的重要保障。

  3.小米的基本財務指標健康,規模還在持續擴張中,存貨周轉率是處在行業較高水平。由於新制造業務等的拓展,2021年三大現金流指標大幅下滑。

  4.新的十年戰略中,小米的高管新老交替已經完成交棒,黎萬強、黃江吉、周光平已經退居幕后或者離開,王翔、盧偉冰、曾學忠等新生力量走向中央舞臺,唯一不變的風帆還是雷軍,強者的身影總是略顯孤獨的感傷。

  5.小米的企業文化與創始人團隊息息相關,工程師文化是基底、效率創新文化是路徑、粉絲社羣文化是初心。在新十年戰略中,「手機×AIoT」任然是核心業務內容,但 「互聯網+智能製造」將扮演更重要的角色,是小米未來轉型升級的重要方向。

  6.國內手機市場已經進入存量博弈的血海市場,各個手機品牌開展的軍備競賽,從原先的各有特色,也慢慢的產生了更為直接的競爭。

  7.初步估算小米的未來的市值應該在4000~15000億元之間,但真正要實現小米的轉型升級和基業常青還要深度建設小米自身的護城河,在定義AIoT行業部分品類標準方面小米做的還不錯,但還需要擴充版圖,MIUI的意義在於極大拓展了小米品牌的生態邊界,將非手機用户也納入整個體系中,形成協同效應。

  8.小米汽車的意義不只是業務規模新的增長點,也是小米賦予科技公司標籤的重要載體;小米想要在目前階段進行破局還缺乏一些能力,比如手機設計的提升、建立AIoT平臺的軟性優勢,做好造車的持久戰準備等。小米正在追求偉大的路上,不斷創造社會價值纔是對那些長期支持小米的用户最好的饋贈。

  一、小米的成長曆程和上市架構分析

  1.1 小米的成長曆程

  關於小米為什麼要做手機,雷軍自己是這樣解釋的,「實際上小米要做的不是手機,而是個人移動計算中心 。只是在這個時代,個人移動計算中心恰好是手機」。小米從2010年4月成立至今,大致可以分為4個階段,分別代表了小米的夢幻開局、低谷危機、重回增長以及新十年戰略:

  (1)2010~2014年:奇蹟的夢幻開局

  • 2010年4月中關村銀谷大廈,小米成立(小米名字出自《阿含經》里的,「佛觀一粒米,大如須彌山」,意為小小一粒米飯的力量相當於一座須彌山),同年8月MIUI內測版發佈;

  • 2011年8月小米1發佈,定價1999,首次預定22小時內訂單超30萬,一年內銷量突破300萬,累計銷量780萬(含小米1S);

  • 2012年8月小米2發佈,2012年營收超過100億元,小米2累計銷量1400萬(含小米2S);

  • 2013年MIUI用户超過1000萬;同年9月小米3發佈,機型累計銷量1600萬,為最暢銷的小米數字旗艦;

  • 2014年,小米發佈IoT模組,正式啟動IoT平臺業務,標誌着「手機+IoT」生態的基本成型;

  • 2014年小米手機全年累計銷量破6000萬台,營業收入超過100億美元,估值460億美元,銷量中國第一,全球第三。

  這一階段的小米憑藉雷軍、林斌等創始人的資源稟賦和技術支持,以MIUI為突破口,從線上營銷起步,以極致的性價比迅速打開了手機市場,以及趕上3G轉4G的時代紅利,在短短4年時間手機銷量做到國內第一,全球第三,可以説是非常成功的夢幻開局。同時,正式啟動了IoT的平臺業務,構建平臺生態。

  然而小米的迅速擴張,對其內部組織架構、供應鏈管理、研發技術的創新都提出了更高的要求,也為其后續的危機埋下了隱患。

  (2)2015~2016:內憂外患,步入低谷

  • 2015年4月,小米4發佈,機型累計銷量1400萬(含小米4S)。小米全年出貨量6490萬台,市場佔有率達到15%,國內品牌第一;

  • 2016年2月,在國家會議中心小米5發佈,機型累計銷量920萬(含小米5S、5Splus)。小米全年出貨量暴跌至4150台,市佔率僅為8.9%,排名國內第五。同年10月小米MIX驚艷發佈,為全行業第一代全面屏概念手機,儘管受到廣泛讚譽和認可,但銷量慘淡。

  這個時期的小米,在內憂外患雙重不利局面之下,發展到了瓶頸期,2016年手機銷量暴跌36.06%。主要原因有四個:

①小米的銷售渠道嚴重依賴線上,線下渠道幾乎空白,而當時線下零售佔據手機渠道的80%;

②小米的供應鏈跟不上銷售,產能長期處於爬坡,缺貨狀態下經常被打上「飢餓營銷」的標籤;

③內部管理體系跟不上,脱離用户聲音;

④國內市場進入寡頭化階段,華為、OPPO、vivo的全面競爭和圍剿。

  2016年5月,雷軍不得已重新接管手機部門,並且明確了「交付、創新、質量」為抓手,全面補齊小米的短板,在經歷了地獄般的自救后(雷軍經常一天要開15個以上的會,最長的一次一天23個會。在長達兩年的時間內,每天睡眠不足4小時),小米也迎來了增長的曙光。

  (3)2017~2020年:重回增長

  • 2017年4月,一代經典機型小米6發佈,儘管產品優秀,但機型銷量慘淡僅為550萬台。不過憑藉線下渠道的鋪設,以及紅米Note4X等機型的熱賣,2017年全年出貨量超過9000萬台,營收超過1000億元。

  • 2018年5月,小米8發佈,機型銷量重新破千萬。小米全年手機銷量破億,達到11866萬台,不過主要銷量以中低端機型為主;

  • 2019年1月18日,Redmi品牌獨立,開始品牌差異化發展戰略,主打極致性價比,同年5月Redmi K20發佈,定價1999元。同年2月小米9發佈,機型銷量僅為247萬台,為歷年數字旗艦最差銷量。

  • 2019年小米營收超過2000億元,成為最年輕的《財富》世界500強企業。

  • 2020年2月,小米10發佈定價3999元起步,當年銷量破800萬,同年12月小米11發佈,售價進一步上探至6999元。

  這個階段的小米除了彌補供應鏈和內部組織管理上的不足之外,主要有三方面的情況有所突破:

一是明確了「手機×AIoT」的戰略方向,手機還是核心業務,AIoT更多注重「乘數效應」。

二是Redmi的品牌獨立與小米做定位區分,應對友商的圍剿,小米主攻中高端市場。

三是國際業務有了長足的進步,小米的產品和服務覆蓋了全球100多個市場,在62個國家和地區佔據前5的手機份額,海外業務貢獻了接近一半的營業收入。

  小米想打造的的業務生態基本成型,但多年高速的增長和手機市場競爭愈發激烈,也時刻推動着小米需要考慮着未來的發展方向。

  (4)2021至今:戰略再定位,公司再創業,未來再佈局

  • 2021年3月,小米春季新品發佈會上,小米推出首款搭載自研影像芯片澎湃C1的小米MIX FOLD,同時雷軍宣佈,願意押上人生中所有積累的榮譽和戰績,將10年投資100億美元實現小米汽車,作為人生中最后一次重大創業;

  • 同年12月小米12發佈,並首次將自研的充電芯片澎湃P1運用到自家旗艦手機上,同時出現了12X價格下探覆蓋面更廣的機型;

    • 由於連續兩代驍龍888與8gen芯片功耗翻車,發熱嚴重,極大影響了手機的用户體驗,小米12ultra推迟到2022年7月才發佈搭載臺積電代工生產的驍龍8+Gen1芯片,小米12從目前看整體銷量不及小米11,但小米12ultra銷量佔比較高。

  圖1-1 小米歷年銷量與營收

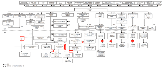
  1.2 上市架構分析:VIE的路徑與優勢

  根據小米上市時披露的公司架構來看,出於税收政策、註冊投資、金融開放等方面的因素考慮,採用的是VIE架構上市的模式。即境外上市實體與境內運營實體相分離,境外上市實體不通過股權方式,而是通過一系列協議合約安排完全控制境內運營實體的經營活動和利潤。

  VIE架構下利潤的轉移路徑是:境內運營實體→WFOE(外商投資企業/外商獨資企業)→香港公司→境外控股公司,以小米科技為例,利潤的轉移路徑為小米科技→小米通訊(港資投資企業)→小米香港(香港)→小米集團(開曼)。

  從招股書披露的情況看,涉及境內實體的合約安排對象主要有:小米科技、有品信息科技、北京瓦力文化、美卓軟件設計、北京多看、小米電子軟件、北京瓦力網絡、小米影業等8家單位,即通過一系列合約安排的形式將境內公司的經營收入、利潤等轉移至境外控股公司。

  有兩點需要注意的是,一是設立香港公司的目的主要是爲了享受税收優惠政策。小米集團(開曼)在香港註冊全資子公司小米香港,再經由香港公司在國內註冊設立外商投資企業(WFOE)如小米通訊。

  之所以必須要經過香港而不是直接在國內註冊,則是因為香港的特殊性。根據2008年1月1日起新生效的《企業所得税法》規定,在中國境內沒有機構場所的境外PE獲得的股息性質的所得需要在中國繳納10%的預提所得税(税收協定另有優惠的除外)。由於大陸和香港之間有關避免雙重徵稅的安排規定,對香港公司來源於中國境內的符合規定的股息所得可以按5%的税率來徵收預提所得税。因此,很多紅籌架構都把直接持有境內公司權益的公司設在香港,以享受內地和香港之間有關股息所得的預提所得税優惠。

  二是小米開展國際業務的大部分境外設立的子公司大多整合在小米新加坡公司,小米海外業務的拓展中樞是小米新加坡公司。主要原因是新加坡的税收政策優惠,對外開放程度高,資本管制少等優勢。國內很多公司如順豐、SHEIN等也將新加坡作為開展國際業務的基地。

  圖1-2 小米上市企業架構

  二、小米的業務版圖分析

  小米是目前國內幾個手機大廠中,謀篇佈局手機生態業務最早的,這與雷軍2006年后作為天使投資人投資了一批互聯網、製造業企業的經歷密切相關。目前小米生態版圖已基本成型,主要涵蓋手機通訊與軟件服務、AIoT生態鏈、新制造、文化互娛、金融、投資六大板塊業務。

  2.1 手機通訊與軟件服務

  該板塊一直是小米最重要的基礎業務,近三年的平均營收佔比為61.6%,目前主要有小米、Redmi和MIUI三大品牌。小米手機的主要定位是旗艦、高端手機,因此向數字系列如小米13、MIX系列如小米MIX4、小米MIX Fold2等,在整個產品佈局中是性價比的一種向上突破。

  Redmi手機定位中低端手機,主要有K數字系列如Redmi K50、Note系列如RedmiNote11T等,傳承了小米極致性價比的品牌理念。實際上在2019年Redmi獨立的時候,除了差異化發展之外,也是爲了更有效地針對榮耀開展競爭,讓小米脱身直接對位華為。

  MIUI則是容易被忽視的一項資產,除了手機系統MIUI13之外,像MIUI Home、MIUI TV 、MIUI Watch也在延伸的產品上發揮着重要的串聯作用,在硬件趨同化的大環境下,廠商也越來越重視軟件層面的開發投入。小米的成功跟MIUI的迭代深化密不可分,尤其在2010年代初期,安卓系統水土不服,操作不完善的年代,MIUI的推出為早期小米的口碑宣傳、銷量一炮而紅打下了堅實的基礎。

  2.2 AIoT生態鏈業務

  該板塊目前小米體系中收入貢獻第二大的業務,近三年平均營收佔比達27.8%,由於生態鏈的品類眾多,這里簡單將產品歸為三類。

一是手機周邊,如智能手錶、手環、充電寶、耳機等;

二是智能家居,包括智能電視、筆記本、路由器、空調、洗衣機、淨化器、平衡車等;

三是生活耗材,如垃圾桶、電動牙刷、旅行箱、揹包等,以上品類中有些是小米品牌,如小米筆記本、電視機、智能手錶等,更多的則是AIoT生態鏈上的合作商聯合開發的產品。

  因為小米投資的原則是「投資不控股,幫忙不添亂」,相對阿里來説投資方面還是比較友好的,加上小米也有技術等其他要素的扶持,所以在生態鏈平臺上參與的企業也越來越多。

  2.3 新制造業務

  這塊業務相對手機和AIoT業務來説還不是很成熟,更多的是小米對於未來戰略板塊的探索,包含小米汽車、小米機器人、智能工廠三塊內容。

  小米汽車是雷軍堵上人生全部榮譽最后一次創業的雄心壯志,一期投資100億人民幣,十年投資100億美金無疑是未來小米最燒錢的業務板塊之一,小米汽車的重大意義不僅僅在於看得見的新能源汽車的巨大浪潮趨勢,更在於在於完成小米生態智能場景的最后一公里,即工作、居家、出行的完整閉環。這意味着用户一天到晚的行程都可以享受小米生態的全覆蓋服務。

  目前小米汽車的主要方向是自動駕駛技術(一期投入33億元,研發團隊超500人),已經進入測試環節。至於為什麼選自動駕駛技術作為突破口,一方面是軟件研發團隊小米的基礎好,另一方面自動駕駛作為電動汽車的大腦中樞,在產業鏈上也是位於高地。

  小米機器人方面,目前公開披露了CyberOne機器人和CyberDog機器狗,主要由小米機器人研究室負責開發。仿生機器人在商業化的開發上,由於場景複雜、科學技術難度高,在應用上遠不及工業機械臂。

  如果説大多數字工廠、AGV搬運機器人大規模的應用對應的是以二產製造業的提質增效,部分領域上已經實現了重大突破;那麼CyberOne和CyberDog對應的大規模商業化場景為三產服務業,能夠對該行業產生多深遠的影響,實際上個人是存疑的。

  本質上的原因是,製造業的面向對象是產品,很容易制定標準化的流程跟規則。但是服務業的面向對象本質上是個體的用户,其需要的個性化服務複雜多變,需要計算的數據和運力實際上是天量的,現有的計算水平還遠遠達不到應對複雜場景的需求,至少中短期內要突破這個科技瓶頸前景不太樂觀。

  智能工廠是小米對智能製造的最新實踐,代表了先進的製造工藝和研發基地。2020年北京小米智能工廠(一期)落户北京亦莊,總投資6億元,總建築面積1.86萬平發米。除了年產100萬台高端手機外,還具有較強的研發基地屬性,既是新工藝、新材料和新技術預研的「大型實驗室」,也是先進製造設備和自動化產線的「實驗基地」。

  北京小米智能工廠(二期)則落户北京昌平區,項目用地87.45畝,總建築面積14.11萬平方米,年產1000萬台超高端智能手機,產值約600億元,將落地包含SMT貼片、板測、組裝、整機測試、成品包裝全工藝段的第二代手機智能產線,二期工廠更加註重產能的提升。同時小米阿根廷智能工廠也在籌建中,服務於南美洲市場的開拓。

  2.4 文化互娛板塊

  涉及影視作品、遊戲的代理分發等業務,主要由小米影業和北京瓦力實現。小米影業主要負責影視的投資和宣傳,涉及的影視作品有唐人街探案2、前任2等,北京瓦力實際上主要負責遊戲業務的投資、代理發行等,主要作品有小米槍戰等,這一塊業務由於騰訊、網易等巨頭橫亙在前,目前來看並不太成功。

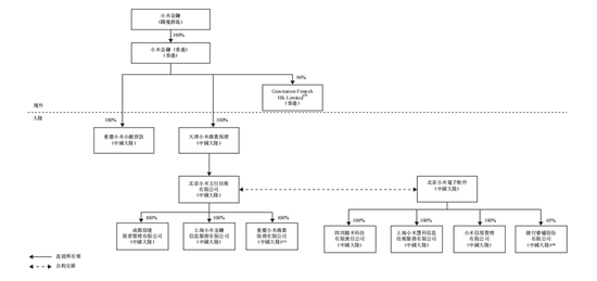
  2.5 金融板塊業務

  由小米金融香港公司統籌,業務涉及銀行、保險、保理、互聯網理財、小額貸款、第三方支付等。其中銀行業務的載體有天星銀行(虛擬銀行,香港牌照)、新網銀行(第二大股東佔比29.5%),開展銀行的存貸款業務。

  天津小米商業保理主要提供應收賬款的貿易融資、結算管理等,重慶小米小額貸款主要提供小額貸款服務,捷付睿通主要提供第三方支付服務。金融板塊的重要性在於其高市場空間、高估值以及高覆蓋面(供應鏈金融、普惠金額、金融科技等),在招股書中明確了小米金融業務將進行剝離並謀求獨立上市。

  圖2-2 小米金融板塊圖

  2.6 投資業務板塊

  小米旗下投資渠道主要包括湖北小米長江產業基金合夥企業(有限合夥)、湖北小米長江產業投資基金管理有限公司、天津金米投資合夥企業(有限合夥)、小米科技(武漢)有限公司等。據不完全統計,截止2022年一季度末,小米對外股權投資約為425筆,其參投項目公開披露融資總額約847.7億元,僅2021年項目融資金額就達到452.4億元。

  小米投資板塊是多元化的,既服務於自身的業務版圖,又不斷投資前沿科技產業。投資方向主要聚焦智能家居家電及電子產品行業、汽車關聯行業、遊戲娛樂和傳媒行業、集成電路及芯片行業。小米在2014年和2021年投資明顯高於其他年份,其中2014年可能跟IoT戰略佈局有關,加上當時投融資環境比較寬松,市場整體投資規模快速擴張;而2021年則是小米對新業務的拓展以小米汽車為代表對智能製造的升級產業鏈佈局明顯增加。

  三、小米的基本財務指標分析

  説完生態版圖,可能大部分投資人關心的還是小米的財務指標狀況如何。那我們依次按照盈利能力水平、負債與償債結構、現金流情況進行解讀。

  首先是盈利水平分析,小米近五年營收的複合增長高達36.84%,處於高速發展水平,其中2019~2021三年的營業收入分別是2058.39億元(同比17.68%),2458.66億元(同比19.45%),3283.09億元(同比33.53%),其中2019年增速17.68%為近五年最低,主要原因是當年發佈的機型小米9銷量撲街,僅為247萬(同期小米8銷量超過1000萬台),手機業務營收僅增長7.3%,銷量主要靠中低端機型走量。

  毛利的五年複覈增長率更進一步達到了51.71%(毛利水平從2017年的13.22%提升至2021年的17.75%),其中2019~2021年毛利潤分別是285.54億元(同比28.67%)、367.52億元(同比28.71%)、528.61億元(同比58.53%)。

  淨利潤方面,除了上市前2017年因為國際會計準則而進行調整可轉換可贖回優先股產生大額公允價值虧損導致當年虧損438.89億元之外,上市后一直保持盈利狀態,其中2019~2021年淨利潤分別是101.03(同比-25.04%)、203.13(同比101.06%)、192.83(同比-5.07%)。

  需要注意的是,儘管2021年營收以及各業務的利潤都呈現快速上升但最后淨利潤卻出現負增長,原因並不是小米的手機業務出現了問題,主要是兩方面因素,一方面是進軍小米汽車等新制造產業導致研發費用(同比新增39.11億元)、以及其他經營支出(同比新增113.24億元)增加較多;另一方面是投資收益大幅下降54.98%至60.45億元和所得税費用激增288.71%至51.34億元侵蝕了利潤,投資收益下降源於股市等大環境整體低迷,所得税激增主要是同期可抵扣的費用大幅下降,所以導致扣費淨利潤增幅僅為12.87%,但所得税增加了288.71%。

  還有一個關鍵指標是存貨周轉率,因為手機行業整體更新換代的結構較快,庫存機器的折價非常快,一年后的新機器折舊率可以達到6~7折,所以庫存周轉率的高低也直接影響企業的盈利能力,小米近三年的存貨周轉率都在5以上處於優秀水平,是除了蘋果(常年維持在40以上,行業內一騎絕塵)之外最快的手機大廠,分別是5.71、5.63、5.74,某種程度上也是小米手機毛利率較低倒逼其用高周轉維持利潤的需要。

  負債結構和償債能力方面,小米近三年的資產負債率比較穩定,分別是55.53%(總資產1836億元)、51.11%(總資產2536億元)、53.08%(總資產2928.92億元),同時償債能力也相對穩健,近三年的流動比率分別是1.49、1.63、1.61,近三年EBITDA利息倍數分別是18.28、3.43、8.12。

  現金流情況方面有三大變化:

  一是經營性現金流大幅下降,2021年經營性97.85億元,同比下降55.27%,主要原因是存貨增加應收賬款全年增長絕對值78億,存貨全年增長絕對值107億,兩者合計佔用資金超過184億元。

  二是投資現金流大幅流出,增至450.08億元(同比增加154.59%),主要原因是小米進軍小米汽車等新業務,以及對外投資大幅增加所致。

  三是籌現金流大幅減少,從2020年的262.16億元減少至2021年的44.99億元,從上市后的投資和籌資活動來看,充足的現金儲備后,小米往往會開拓新業務后者大幅增加投資活動,表現在2018和2020年的籌資大年的下一年往往是投資活動的大年即2019年和2021年。

  儘管近幾年小米公司的財報數據很亮眼,實際上也存在一些隱患風險。

  內部因素:小米汽車成最大不確定因素,100億美元的投入對任何一家公司都是不小的投入,這一點也反映到了去年研發投入和其他業務支出大幅增加上。除了資金外,小米公司的內部人才傾斜也勢必佔用較多,包括超過1000人的研發團隊等,佔用大量資金和人才資源的小米汽車的勢必對對手機業務也會造成一定影響。目前小米擬採用自建工廠的形式造車,在監管審批以及對供應鏈的整合上要求更高,想要實現2024年上半年的汽車量產,目前來看挑戰難度較大。

  外部因素:主要表現在全球經濟下行,以及手機行業逐漸飽和。經濟下行導致消費者的可支配收入減少,消費意願減弱。手機行業的飽和則是從增量競爭的藍海,變成了存量競爭的血海。

  四、管理層分析

  小米的高級管理層主要有雷軍、林斌、洪峰等16人。可以分為三個層級。雷軍獨一檔、早期聯合創始人一檔、新進管理層一檔。小米初期有8位創始人,雷軍(金山)、林斌(谷歌)、洪峰(谷歌),王川(多看科技)、劉德(北科大)、黎萬強(金山)、黃江吉(微軟)、周光平(摩托羅拉),主要來自金山以及谷歌、微軟、摩托羅拉等外資巨頭,除了劉德和黎萬強是搞設計師出生之外,其余6人都有着工程師的背景,因此小米的工程師文化在創業初期就埋下了基因。

  第一層:雷軍是小米的絕對核心,目前擁有過半數的投票權。

  雷軍(51歲),無疑是小米的圖騰,也是最重要的無形資產(雖然不計入報表),是小米公司的創始人,目前任小米集團的CEO、董事長兼任電動汽車的CEO,所以就像2021年3月小米春季發佈會上雷軍自己説的一樣,他要賭上之前的所有榮譽爲了小米電動汽車最后一次創業,因此內部分工上他自己主抓的是電動汽車這一塊。關於雷軍的傳奇經歷不過多累述,但是我想用幾個標籤概括一下,天才程序員、大學創業失敗、三進三出金山、卓越網轉讓、天使投資人、小米創始人。

  天才程序員:由於一頭濃密的黑發,很多網友對雷軍程序員的身份產生了質疑。實際上雷軍不僅是程序員,在我看來也算天才級的程序員,大一編寫Pascal程序,編進新生教材,大學時間兩年修完所有學分,編寫了BITLOK0.99(加密軟件,防盜版)超過100萬台計算機應用,兩周破譯WPS1.0版本,2個月全部重寫了BITLOK 3.0等,因此如果雷軍不做CEO其實完全也可以成為程序員大神。

  大學創業失敗:1990年大三時期和朋友創辦三色公司,賣過電腦、仿製漢卡等,因漢卡被破解以及公司4人平分股權之下內部矛盾突出,半年后解散,第一次創業失敗。

  三進三出金山公司:1992年1月雷軍入職金山公司,1996年4月提交辭職(雖然最終沒有辭職成功,休假7個月),1996年11月迴歸金山,2007年12月金山上市兩個月后辭去CEO職務,2011年7月迴歸金山任職董事長,2020年6月卸任金山董事長。

  在金山的經歷使得雷軍從一名技術人員成長為一名管理人員,從一名戰術家成長為一名戰略家,歷經盤古Office的挫敗、卓越網的無奈割售等使得雷軍對互聯網行業有着更深刻的理解,也為日后創辦小米打下了基礎。 

  對於金山來説,雷軍兩次拯救金山,實現金山兩地上市是其報答金山最好知遇之恩。第一次是1996年盤古Office耗盡公司資金開發的項目卻慘淡收場,雷軍后來通過開發工具軟件《金山影霸》、《金山詞霸》和《劍俠情緣》等軟件給公司爭取了新的現金流,另外一方面改善WPS使得公司走出了困境。

  另外一次2011年為報達求伯君的伯樂之恩,雷軍迴歸金山,此時金山港股業績慘淡,港股價格不到3港元,市值不到50億港元,雷軍迴歸后通過一系列改革,戰略調整3年內使得金山營收翻了5倍,股價翻了10倍,並且通過分拆子公司、推行內部改革實現A股金山辦公的上市,股價最高達到518元,市值高達2400億元。

  卓越網轉讓:1999年創辦的卓越網是雷軍的第一次嘗試創辦互聯網企業,起先做的是軟件下載,但當時的國內互聯網基建環境做這樣的業務成本過高,2000年從金山分拆轉型做電子商務,並且做到了國內B2C電商第一,單季銷售額超過1億元,但是公司依舊虧損且還需要持續燒錢,根據雷軍當時估計還需要再燒10億人民幣左右卓越網才能盈利。

  最后卓越網沒有渡過互聯網泡沫后的資本寒冬,內部資金也很快燒完了,加上當時金山忙着準備上市所以對這一塊業務並不是很重視,最后卓越網在2004年8月作價7500萬美元賣給了亞馬遜,用雷軍自己的話説是「卓越網,創辦於互聯網泡沫破裂之后,倒下於電商全面崛起之前。」這件事其實對雷軍打擊非常大,當時雷軍是不主張賣的,甚至跟金山有過激烈的爭吵,但是迫於股東金山和資本方的壓力最后不得不賣。

  天使投資人:卓越網的失利,尤其是以這樣一種方式結束,讓雷軍痛苦不堪。從那以后他便開始以投資公司的形式參與到互聯網的行業發展浪潮中。雷軍的投資生涯其實也分兩個階段,第一階段是2004~2011年據不完全統計累計投資21個項目,包括拉卡拉、UC瀏覽器(就任過董事長)、好大夫在線、大街網等公司的天使輪,當時雷軍的投資風格是「不熟不投,只投人,幫忙不添亂」,這也是可以看作小米投資板塊的投資原則模板。

  2011年順為資本成立之后,雷軍個人的投資少下去了,更多的是以順為資本以及小米集團的名義投資,投資過金山雲、萬魔聲學、i微聚、凡客誠品(失敗案例)等企業,並更多的開始佈局一些跟手機行業相關或智能家居供應鏈相關的公司,跟小米生態鏈的發展形成互動。

  小米創始人:小米的創立是雷軍第一次置身移動移動互聯網發展的大趨勢之中,爲了自己的理想(創造一家偉大的公司)而創立的公司。最年輕的世界5000強企業,手機出貨量全球第三、可穿戴設備全球出貨量第一、電視出貨量中國第一等,小米的業績不斷刷新。雷軍不僅僅是小米的CEO、董事長,更是小米的精神靈魂,外界已經將小米跟雷軍深度掛鉤,就像馬雲之於阿里,馬化騰之於騰訊。

  第二層次:當年跟雷軍一起創業的聯合創始人,目前還剩下林斌、洪峰、劉德、王川留在高管隊伍中,黎萬強、黃江吉、周光平已經退居幕后,在企業發展壯大的過程中總會面臨創始人或是財務自由,或是管理能力跟不上企業發展的需要而退出甚至是離開,這是企業長期發展的客觀規律。

  林斌(53歲),小米集團聯合創始人、副董事長,林斌是小米的2號元老,早年在微軟(1995-2006)和谷歌(2006-2010)兩大科技巨頭里都擔任過工程總監,履歷豐富,軟件技術開發和工程管理方面也是大咖級別。相似的經歷和技術上的語言互通,使得林斌和雷軍非常有共同語言,並且兩人還都有揹包放着各式各樣的手機進行研究的習慣。

  目前林斌已離開集團總裁、手機部總裁這樣核心位置,退居二線任職戰略委員會副主席,並且在2019年和2020年累計套現近80億元。最為關鍵的是,在2020年和2021年林斌自身的18.6億股A類股(一股A類股擁有10票投票權)轉化為B類股(一股一票),轉化完后,林斌還持有4.6億股A類股,投票權由最高峰的29.52%稀釋至6.9%(截止2021年底雷軍的投票權較上市時的55.2%提升至62.6%),也都暗示着其重心可能更多的偏向工作之外。

  洪峰(44歲)是小米的聯合創始人、高級副總裁,現任天星數科董事長,原先負責MIUI系統和互聯網服務的建設,分工調整后目前主要負責小米金融業務,包括信貸、第三方支付、互聯網財富管理及保險等金融服務。

  洪峰本身是林斌的老部下,2005~2010年在谷歌就職負責產品和工程管理,2001~2005在Siebel Systems(后被甲骨文公司收購)任高級軟件工程師。然而對於工程師出生的洪峰來説金融業務對他來説也是新事物,目前小米的金融業務已經深度參與到對供應鏈的金融投資,並且承接集團內部資金往來的統籌,金融業務是明確后期要獨立上市的,所以實際上儘管目前收入體量不大,但絕對是未來核心業務之一。

  劉德(48歲),是小米的聯合創始人、高級副總裁和組織部部長,原先主要負責手機部供應鏈、工業設計團隊、生態鏈業務,目前主要負責干部選拔培養和公司組織架構設計等。劉德是設計師出身,獲得北京理工大學機械設計及理論碩士學位和美國加州的藝術中心設計學院的工業設計碩士學位,參與了小米1代的設計,並且還在日本大地震時期與雷軍、林斌一同拜訪攻克了夏普作為屏幕供應商。同時,也在小米初創期為AIoT業務的拓展打下堅實的基礎。

  王川(52歲),聯合創始人、高級副總裁,首席戰略官。王川的成名之作是一手將小米電視打造成了中國第一,2021年小米電視銷量約900萬台,連續3年銷售量居國內市場第一。同時,開發量小米盒子與小米電視形成生態互補。

  第三層,代表了小米新老交替的新生力量,代表人物包括新任的總裁王翔、Redmi的總經理盧偉冰和手機部總裁曾學忠,這些后進入的高管是對原先創始團隊的一種更新,帶來了更加職業化的管理能力,也是新十年戰略的重要保障力量。

  王翔(60歲),合夥人、總裁,協助雷軍負責集團運營,承擔了以前林斌的角色。王翔原先是高通公司的高級副總裁以及大中華區總裁,小米創立初期與高通的談判中王翔起到了關鍵作用。2015年在雷軍的遊說下加入了小米,當時主要負責國際業務的拓展,尤其對歐洲市場的打開功不可沒。

  2021年小米境外出貨量超2500萬台,同比增長120%以上,其中歐地區運營商渠道市場份額達16.8%,排名第3僅次於三星和蘋果,拉丁美洲地區運營商渠道市場份額12.3%,排名第3僅次於三星和摩托羅拉。正是海外業務的出色表現,雷軍對王翔給予厚望,才讓其在2019年接替了林斌的位置,想要將小米打造成國際化的大公司也需要更具國際化視野的人才。

  盧偉冰(46歲),合夥人,高級副總裁,中國區總裁,兼任Redmi(紅米)總經理,主要是負責Redmi品牌的獨立經營。盧偉冰原先是金立手機的總裁,后來由於金立在智能機時代轉型失敗經營不善,以及創始人劉立榮在塞班島賭博輸了十幾億導致公司資金鍊斷裂導致破產。后來盧偉冰創業成立了誠壹科技,但並不成功,被雷軍收購后納入小米管理層(雷軍爲了獲得人才不遺余力)。

  接手分拆的Redmi品牌后,盧偉冰在產品整合、市場營銷方面都做足了功夫,經常出沒在頭條熱詞中,Redmi也更多的出現在公眾視野,尤其是紅米K系列,市場在雙十一和京東618活動中霸榜,並且紅米9和紅米9A也入選2021年全球10大暢銷機型(國內唯二)。

  曾學忠(48歲),高級副總裁兼手機部總裁,主要負責手機產品的研發和生產工作。曾學忠1996年取得清華大學物理學士學位及高級工商管理碩士學位,曾擔任中興通訊執行副總裁、中興手機CEO,以及紫光集團全球執行副總裁、紫光展鋭CEO,匯芯通信董事長兼總經理,履歷可謂光鮮至極。

  曾學忠也是工程師出身,見證了中興的輝煌與衰落,在管理上經驗非常豐富,但近幾年的崗位調動有些頻繁。也許是職場失意,也許是刻意為之,2019年曾學忠也走上了自出創業的道路成立了匯芯通信(小米投資入股),次年便加入小米集團。

  以上三個層次的代表人物,代表了小米管理模式的演化的三個階段:

  2010~2014年的初創期是雷軍跟林斌組建隊伍到處挖人,管理上基本以雷軍跟林斌為主,所以他倆也是小米上市初期直接持有A類股(超級投票權)的創始人。

  2015~2017年的探索,小米遭遇了危機,業務停滯、銷量下滑,在雷軍和其他聯合創始人的合力之下渡過了危機,此時的管理是以8大創始人為核心,各管一塊發展的。大部門之間缺乏溝通,影響小米效率提升,以至於雷軍在2016年做了一個艱難的決定,把原先負責手機部的周光平調崗,由林斌接任,也為周光平2018年的辭職埋下了伏筆。這就是企業發展時經常會面臨的問題,當創始人的管理能力開始駕馭不了不斷壯大的公司業務時,該如何抉擇?

  2018~2021年則是小米集團內部管理的整合期,內部部門大整合4大部門分拆為十幾個業務部門,高管分工重新調整,年輕干部開始走向管理崗位,而以王翔、盧偉冰、曾學忠新進入小米高級管理層的人開始走向中央舞臺,老一批的聯合創始人黎萬強、周光平、黃江吉開始推出集團管理序列或者辭職。

  然而新老交替之際,為小米第二個十年的重新創業掛上風帆,指明起航方向的依舊是雷軍,但身后的夥伴已經換了一批人。在林斌隱隱退居后,雷軍的投票軍一度超過69%(絕對控股),變成了一言堂,可能是雷軍自己看到了人性的侷限性,不久后又將投票權降低至62.6%,這或許纔是雷軍最大的智慧。

  五、企業文化與集團戰略

  5.1 小米的企業文化

工程師文化是基底、效率創新文化是路徑、粉絲社羣文化是初心

  關於小米的企業文化的討論並不太多,公開資料也很少,按照我自己的理解以及參考雷軍相關的書籍,小米大致有3種文化是具有重要意義的,分別是「工程師文化」「效率創新文化」「粉絲社羣文化」。

  首先是工程師文化,這與小米創立是創始人的背景息息相關,8個聯合創始人被稱為八大金剛,其中6個十工程師出生,2個設計師出生都是理工科背景,因此小米一開始就非常注重工程師的培養和招募,截止2021年末,擁有員工數35415人,其中技術崗位人數就有14592人,佔比43.65%。加上雷軍本身就是程序員出生,林斌更是谷歌的工程總監,所以對待工程師不管是經濟上還是情感上還是比較重視的。

  創業初期雷軍自己也參與小米手機的設計,有一次小米手機設計初期因為技術部門和設計部門的意見不一致,雷軍甚至自己操刀演示了元器件如何堆疊。小米公司有三大鐵律,是雷軍自己定下的,「技術為本」「和用户交朋友」「做最酷的產品」,其中「技術為本」本質上就是對工程師文化的一種追求。

  其次是效率創新文化,這里實際上想表達的意思是小米一方面注重效率的提升,一方面重視創新的開發模式。重視效率是所有企業都關注的問題,但是這個效率對小米而言卻異常重要,因為小米對比友商的利潤率是比較低的,在低利潤率之下只有實現高周轉、高效率才能保證企業有一定的盈利水平,所以小米的存貨周轉率能夠維持在高周轉水平僅次於蘋果。同時小米的公司架構是比較扁平化化的,內部層級較少,溝通成本較低,也有利於提高公司效率。

  創新則是小米商業模式以及產品研發的寫照,從鐵人三項商業模式(硬件+新零售+互聯網)、到生態鏈投資集羣,到MIX系列對手機行業方向的尋覓,都是小米對未來科技創新的大膽探索。

  最后是粉絲社羣文化,小米是國內手機廠商中最早開始經營粉絲社羣的,這與雷軍在金山1996年長達半年休假整天泡在CFido論壇里發帖當版主與別人溝通的經歷有關係,並在當時認識了還在深圳潤迅通訊當程序員的馬化騰,以及在寧波電信局當公務員的丁磊。

  雷軍一開始就把社羣運營植入到小米的公司戰略中,通過粉絲社羣與用户互動,及時發現問題、改進問題、反饋問題,這被雷軍稱為「用户參與的互聯網開發模式」。因此纔有了小米100個夢想贊助商的故事,即最早在小米論壇報名刷機的100名粉絲,在當時手機刷機成功率不是很高容易造成手機變磚。截止2021年底,MIUI的月活用户超過5億人,而這正是由當初那100個人的星星之火,點燃了小米不斷前進的希望。

  5.2 小米公司的新十年戰略

「手機×AIoT、互聯網+智能製造」

  在新十年的戰略升級中,小米確立了從「手機+AIoT」全面轉向「手機×AIoT」的核心戰略,看似一字之差實際上糾偏了原來的內部的分歧,一是手機業務仍然是核心,二是AIoT的佈局不再是簡單的擴充,而是要與手機產生乘數效應,產生倍數賦能的效果。對小米的生態鏈2.0來説,就是要為合作產業團隊提供更強健、全面、深入的能力支撐平臺,推動小米「以人為本中心,連接人與萬物」的科技生態,提高整個行業的產品技術和體驗水平。

  同時明確了「重新創業」「互聯網+製造」「行穩致遠」的新十年三大策略,體現的是小米在推動製造業全鏈條效率革命的雄心壯志。三大策略的核心是對製造業的效率革命,對應的是小米的智能工廠、小米汽車、小米機器人的內部探索以及湖北小米長江產業基金(雷軍發起,實控人為湖北省國資委)對製造業的投資賦能,主要針對先進製造、智能製造、工業機器人和無人工廠四大領域的投資。

  小米對外輸出資本聯合研發或者輸出技術方案,以推動製造業的效率變革,如小米的合作伙伴藍思科技在2021年3月投產的湘潭科技園區內採用的就是小米智能工廠調配的標準化模塊搭建而成,並且引入了小米自研的「一鍵標定」功能,實現了機械臂效率的成倍提升,組裝線的調試效率提升了10倍以上。

  始終堅持做「感動人心、價格厚道」的好產品,讓全球每個人都能享受科技帶來的美好生活,既是小米的使命,也是對其文化和戰略最好的註腳。

  六、行業的競爭分析

增量競爭進入存量競爭,寡頭化時代的血海市場

  目前手機行業實際上已經高度成熟,供應鏈也足夠完備,隨着功能機升級、3G過渡到4G網絡浪潮的紅利消失,國內用户的增量空間已經接近飽和;同時一大批手機品牌退出市場,手機行業的競爭進入寡頭化時代,市場早已不是十多年前的藍海,儼然成了一片血海。

  6.1 行業整體降温明顯,國產高端化階段性「失敗」

  行業的整體降温主要歸結為3個因素:

一是疫情對全球供應鏈的影響,供應鏈整體成本升高,近幾年手機的價格不斷上漲。

二是全球經濟下行,居民收入減少導致非剛性需求的消費意願降低。

三是手機行業整體性能過剩,創新方向不明晰。近幾年的手機屏幕越做越大,攝像頭越做越多,大幅超出使用和設計功能的需求,而像電池之類的更符合需求的技術卻沒有長足的進步。

  根據CINNO Research數據顯示,2022年上半年中國市場智能機銷量約1.34億部,同比下降16.9%,創下2015年以來最差的上半年銷量成績。主要原因是疫情反覆,上游芯片等核心零部件緊缺,以及居民消費預期降低等。

  同時受「京東618」國內特有的手機節日的影響,6月銷量往往是年度購機的峰值,今年6月中國大陸市場智能手機銷量約為2320萬台,較5月銷量環比增加21.3%,環比復甦跡象明顯,不過與去年同期相比,同比降幅依然高達18.6%,創下2015年以來最差的6月單月銷量。

  得益於Redmi K50的熱銷,單月銷量排名第二,小米拿下國內6月手機單月銷冠,出貨410萬台,但依舊同步下滑20%以上,OPPO當月銷量下滑超過40%至360萬台,只有榮耀取得了正增長,同比增長42.5%,原因是去年榮耀出貨基數低,以及得益於榮耀70上市后不錯的表現。

  圖5-1 國內Top5手機廠商6月銷量

  國內半年度的銷量方面,OPPO(不含realme)銷量2240萬台排名第一,同比下降39.1%,榮耀增速迅猛銷量2230萬台,排名第二同比增長118.3%,蘋果、Vivo、小米分列3~5位。不同三方機構的統計數據口徑略有差別,排名可能有所變化,但是TOP5的格局基本穩定,合計市場份額超過80%。行業下行的趨勢下,TOP5之間的差距在逐步縮小,去年TOP5(華為第5,榮耀第6)的差距是1800萬台,而今年第一名的OPPO與第五名的小米只有120萬台的差距,充分說明了一個問題,手機行業的競爭性在增強,已不再是10年前的藍海,變成了廠商廝殺的血海。

  原先國內銷量排名第一的華為自從2019年受到美國製裁,芯片等元件器受限之后,市場份額逐漸被OV蠶食,尤其是留下了高端市場份額。但是很可惜,OPPO、vivo、小米都沒有抓住機會佔領高端手機市場(單價400美元以上),反而被蘋果佔去了大部分份額,2022年二季度國內蘋果的高端手機市場份額超過了46%,全球的高端機型蘋果的份額高達57%,超過半壁江山,因此國產手機的高端化戰略從這個角度來説是失敗的。

  之所以其他大廠沒能承接到華為丟失的高端手機市場份額,主要原因是一方面沒有華為那麼強的研發體系(近十年研發投入超過8450億元,2021年研發投入1427億元力壓微軟、三星蘋果排名全球第二,僅次於Alphabet,遠超過國內其他廠商研發投入之和),從自研soc芯片,以及梯度品牌營銷策略等華為的投入和策略都比較有針對性。另一方面幾大廠家始終沒有很強區分於蘋果手機的優勢特性和生態閉環,只靠硬件堆疊目前來看很難突圍高端化。

  圖5-2 2021-2022年國內Top5手機廠商版半年度銷量

  儘管國產高端化還有很多功課要補,但是全球手機銷量TOP5的中國獨佔3席也表明了國產手機的長足進步,在行業中具有越來越重要的位置。

  全球市場方面,根據Counterpoint的調查顯示,2022年上半年全球累計銷售手機6.21億台,同比下降8.4%,其中2季度全球手機銷量2.945億台,同比下降9%,為2020年二季度(當時因為全球心冠疫情爆發)以來第一次單季度銷量跌破3億台,2022Q2市場份額前五的分別是三星出貨6250萬台(市場佔比21%,下同)、蘋果出貨4650萬台(佔比16%)、小米出貨3950萬台(13%)、OPPO出貨2820台(10%)、vivo出貨2550萬台(9%),TOP5合計市場份額69%,基本維持70%左右的集中度。

  圖5-3 全球手機銷量市場份額TOP5

  表5-1 2021Q3-2022Q2全球市場手機銷量

  6.2 國內手機品牌的特性

  近幾年經過慘烈的競爭,隨着魅族、樂視、金立、酷派等手機廠商的推出競爭舞臺,國內手機廠商近幾年的格局逐步成型,主流廠商僅剩下小米(含Redmi)、OPPO(含一加、realme)、VIVO(含iQOO)、華為和榮耀(已分拆獨立運營),下面講講幾個品牌的特性。

  小米,性價比的代名詞,價格屠夫,可以説以一己之力拉低了國內手機的終端價格,手機最大的特點是「配置拉滿,均衡水桶」,自研影像芯片「澎湃C1」與充電芯片「澎湃P1」。其中子品牌Redmi,號稱山寨機終結者,很大程度上加速了低端手機市場的出清。2019年Redmi獨立后整合了小米的產品線,主打極致性價比,小米則衝擊高端化,尤其以MIX為代表的機型既是價格的突破,也是為小米打造高端化形象打造的機型。主要受眾羣體是數碼愛好者、理工科男,代表機型有紅米K20、小米12、小米MIX1。

  Vivo,影像功能出衆,自研的影像V1芯片,主要用於擴充ISP(數字成像系統)高速成像算力,提高拍照和錄像功能。經典Slogan「逆光也清晰,照亮你的美」廣為流傳。Vivo早年間主打音樂手機,對HiFi音質的普及有一定推動作用。2018年6月發佈的vivo NEX是其對手機行業的探索,當年非常驚艷,但同樣未完成高端化的使命。子品牌iQOO定位遊戲手機(主打性能、快充和散熱),主打遊戲體驗跟性價比。主要受眾羣體是都市白領、青年女性,代表機型有vivo X70,iQOO8、vivo NEX。

  OPPO(realme、一加),相對比較複雜,目前手機主打拍照以及外觀設計功能,自研6nm的馬里亞納 MariSilicon X 手機影像芯片,對手機圖形顯示有提升效果。OPPO與vivo類似也比較注重影像系統的調教,但是更偏重拍照一些,以及出色的工藝設計和機身手感都是加分項。經典Slogan「充電5分鍾,通話兩小時」是2015年最成功的廣告詞,OPPO也是最早提出閃充概念的廠商之一,當年主打VOOC閃充。

  而子品牌One Plus(一加)於2021年整合進OPPO體系中,主打性能和設計,可惜原先主打簡潔、原生的「氫OS」系統不成功已經捨棄,俗稱「大氫亡了」。Realme目前是獨立品牌,很多時候統計不納入OPPO的出貨量,是爲了抗衡Redmi品牌而成立的,主打極致性價比和大師設計。主要受眾羣體是都市白領、潮流青年,代表機型有OPPO R9,OPPO Reno6、OPPO find。

  華為,作為唯一成功過高端化能在國內市場與蘋果抗衡的國內廠家,主打商務風格,賣點是手機拍照和自家設計的麒麟芯片,出色的設計加上臺積電的代工生產,風頭一時蓋過高通的處理器。可惜受到美國製裁導致自研的麒麟芯片無法生產,爲了保住榮耀,不得已將其剝離作價1000億賣給了深圳國資委。主要受眾人羣是商務人士、中青年男女,代表機型有華為P30、華為mate20。

  榮耀,實際上是華為當初爲了牽制小米而成立的一個品牌,也是主打性價比和潮流設計,從華為剝離后,整合了華為的部分供應鏈,加上深圳國資委的背書,銷量在2022年探底回升。主要受眾人羣是線上年輕羣體,代表機型有榮耀V30、榮耀X10。

  從上可以看出,各大廠商在手機定位上還是有所區分的,但是隨着市場從增量競爭到存量博弈的飽和,帶來的就是各個品牌之間客户羣的不斷擴大化,以至於重疊性高,利潤下行。而且主流廠商實際上幾乎都有主打性價比的子品牌出現,儘管Redmi的獨立時間較短,但小米是最早推行中低端市場品牌戰略的廠商。因此從商業模式,到品牌戰略,到芯片研發,小米的創新點還是非常多的,不是很多人固有的沒有技術創新的企業形象。

  七、小米的價值分析

  7.1 小米的估值水平

  小米2021年營收3283億元,淨利潤192.83億元,均為歷史之最。國內主流手機廠商都未上市,因此取蘋果跟三星的數據進行估算,2021年蘋果全年營收3658.17億美元,淨利潤946.8億美元,年末市盈率30.8倍,近3年平均市盈率27.61倍(在17.07-41.95之間浮動;,市盈率三星電子全年營收279.6萬億韓元,淨利潤39.24萬億韓元,年末市盈率11.03倍,近三年平均市盈率14.81倍(在7.96-22.18之間浮動)。參照滬深兩市行業分類C39計算機、通信和其他電子設備製造業計算動態市盈率28.07倍,中位數38.59倍。

  根據以上同行以及行業的市盈率情況估算,小米的市盈率應該在8~30倍左右,假設未來十年小米能夠實現營收過萬億,淨利潤5%為500億元的話,小米的估值應該在4000~15000億元之間,小米曾在2020年7月達到8400億的市值。

  截止9月14日小米市值為2617億元,較2021年8400億的峰值已經下跌超過68%。同時結合小米的歷史市盈率TTM、市淨率、市銷率TTM的情況來看,市盈率TTM為23.86,處於歷史百分位52.6%(即數值比52.6%的時間點要高),市淨率1.92,歷史百分位40.67%,市銷率0.81,歷史百分位5.35%,小米的縱向歷史估值水平處在低位。因此不管是橫向的同業比較,還是縱向的歷史對比,僅就小米目前的市值水平來説,還存在較大上升空間。

  表7-1 小米估值指標情況

  7.2小米的護城河

  如果説基於歷史數據的估值預測,那麼在隨機漫步理論的市場假設中總會讓人覺得過於理想。實際上對於動態發展的企業來説,企業想要基業常青,則需要挖深自己的護城河。顯然在很多人看來小米目前還沒有什麼核心能力能夠形成護城河,也永遠不可能成為蘋果那樣的公司,但是在我看來可能這樣的要求對於一家創立12年的公司來説有些過於苛刻了,至少在以下幾個方面小米還是做得很有深度,漸漸有了護城溝的樣子。

  (1)定義AIoT行業部分品類標準的能力

  從智能家居到生活耗材,小米的AIoT產業佈局是最早的,也是最成功的。2021年貢獻了849.8億元的營業收入,佔比25.88%。如果説紅米手機搶清理了山寨機的市場,定義了千元機的產品需求。那麼小米對於AIoT的拓展也在逐步改變很多品類生產的行業標準:

  比小米手環的藍牙芯片和電路設計方案實現了待機30天的超長續航,解決用户痛點;小米插線板定義了插線板的功能設計,將傳統接口與USB接口進行了融合,引領了設計風潮;小米空氣淨化器普及了淨化器的風機和濾網的核心部件信息差,讓用户對產品有了更深入的理解;米家掃地機器人自研的LDS(激光距離傳感器)大幅降低了核心部件的價格,將掃地機器人推向千家萬戶。

  在很多集中度不高、市場規模不大、製造標準不一的很多行業,小米的介入迅速改變了行業標準,有點降維打擊的感覺,但我想説的是這種看似簡單的能力其實並不是很好複製的,原因在於小米的投資版圖已經有了生態壁壘,加上對於企業的生態扶持(包括流量、技術、資金等等)這是一個長期的過程,很少有企業願意幫助、等待供應鏈企業的慢慢成長。等到小米AIoT擴充版圖形成生態壁壘的時候,小米的AIoT板塊實際上有希望成為定義行業規則的平臺,是小米未來最有可能形成點護城河的區域。

  (2)MIUI拓展了小米品牌的生態邊界,將非手機用户也納入整個體系中

  截止2021年末,全球MIUI月活用户超過5.1億,同比增長28.4%,其中大陸月活用户達1.3億,同比增長17%。小米MIUI的用户從100破億花了5年時間,而從4億邁入5億僅花了10個月的時間,MIUI用户的增長速度是非常驚人的。此時的MIUI生態已經具備規模效應,月活超5億是什麼水平呢,實際上已經接近同期的微博(月活5.73億),為同期微信的40.4%(月活12.62億)。

  然后還隱含了另外一個信息,小米的月活用户大部分在海外市場,這是與微信和微博有本質區別的地方,在構建全球化生態系統方面小米已經佔得了先機。當然小米大陸的月活用户偏少,也側面反映了小米在國內市場面臨的競爭壓力較大,同期的vivo的國內月活用户有2.7億,OPPO的國內月活用户近3億。

  MIUI的意義在於把 「手機×AIoT」核心戰略進行了連接和拓展,把不是小米手機的用户也可以接入到小米的生態系統中,大大拓展了小米圈的邊界。就像OPPO在2022年8月的開發者大會新推出的「潘塔納爾」系統一樣,本質上也是爲了將IoT業務以及納入進自家的生態版圖,包括汽車系統OPPO Carlink的開發鏈入。

  這種跨市場的生態構建,實際上是安索夫戰略矩陣中,「使用多個產品,服務多個市場」,稱為多元經營戰略。MIUI起步早,在生態位的構建上有一定的先發優勢,同時小米的社羣文化影響MIUI與用户的互動頻率是明顯高於其他國內廠商的,在這種環境下小米手機的缺點很容易被放大,也倒逼MIUI系統的迭代升級加速與服務體系完善。如果説AIoT在未來能夠影響小米「護城河」的長度,那麼MIUI則影響的是「護城河」的寬度。

  圖7-1 小米MIUI月活數

  圖7-2 安索夫戰略矩陣

  八、對小米的一點點建議

  最后,基於自己的一點思考,想給小米提幾點建議。

  8.1 區分電動汽車和機器人賽道的主次關係,魚和熊掌不可兼得

  2016年1月15日雷軍在內部年會上表示將成立小米探索實驗室,主攻方面是VR和智能機器人,宣佈進軍電動汽車則是在2021年3月30日的小米新品發佈會上,因此小米進軍機器人要比電動汽車早5年時間,但是從外部環境來説,顯然電動汽車的賽道比機器人賽道要更更加符合小米發展的需要(不否認機器人賽道的寬度和廣度)。主要有兩點原因:

  (1)小米汽車是營收破萬億的增量戰場,也是小米突圍科技公司的需要

  新能源汽車賽道的市場規模空間巨大,2021年全球的新能源汽車銷售650萬輛,對比全球汽車銷量的8105萬輛滲透率只有8%,加上汽車製造產業鏈以及汽車后市場(如汽車金融服務、汽車租賃、二手車交易、汽車保養維修等)的衍生,行業本身的規模即便在國內也是數十萬億級別的規模。

  儘管規模巨大,但是競爭也是非常激烈的,除開特斯拉、比亞迪這種行業霸主不説,像大眾、豐田、福特、長安、上汽、吉利等傳統汽車廠商也已佈局轉向新能源汽車轉型戰略,蔚來、小鵬、理想、哪吒等新勢力品牌也在跑馬圈地佔據了一定的市場份額。小米汽車想要突圍,不能僅僅用整合供應鏈主打性價比的方式,更多的需要在車輛品控、系統服務,以及AIoT生態的拓展應用上下功夫。

  小米上市時外界對其質疑聲最多的是,小米到底是一家制造業企業還是一家互聯網企業,這也直接影響了市場對小米的估值預期,加上當時中美貿易摩擦,整體市場低迷小米上市前期估值從最高1200億美元砍刀了543億美元。雷軍一直想把小米打造成一家互聯網科技企業,這是他創造一家偉大互聯網公司的人生目標,而新能源汽車的屬性也賦予了小米改變公司標籤的機會。

  (2)小米機器人應該側重技術邊緣創新,離規模商業化還差距太遠

  這個不是小米的問題,而是整個行業的問題,仿生機器人的市場前景很大,但是科學技術的發展、芯片技術的物理極限、居高不下的成本等因素都制約着大規模商業化的推廣。

  最典型的例子就是1992年成立的波士頓動力公司(由麻省理工的教授計算機教授雷波特創立),儘管技術領先,甚至獲得過美國國防部數千萬美元的投資,並於2005年發佈第一款四足機器人BigDog,但是持續的虧損,離規模化商業還是遙遙無期終究使其易其主。2013年作價30億美金被谷歌收購,2017年作價1.65億美元轉讓給軟銀,2020年作價8.8億美元轉讓給韓國現代汽車集團。

  相比小米在這個領域的技術沉澱,波士頓動力不説領先15年,也至少7年以上。因此對於小米來説這個領域中短期內,並不適合傾注過多的資源。

  8.2 小米的破局還缺什麼?

  對比創業初期,現在的小米擁有了充足的資金、強大的研發團隊、知名的品牌,那麼要實現小米新十年戰略中的手機×AIoT+智能製造戰略,以及小米汽車的破局還缺什麼呢?我的理解是:

  (1)手機:提升設計的辨識度,淡化性價比的標籤

  這些年小米手機給大部分人對小米的影響是用料紮實,但設計品牌辨識度和精緻性還不夠。在這方面做的比較好是OPOO的Reno系列和vivo的X系列,小米追求的是「感動人心,價格厚道」的產品思路,因此在配置上都是同價位下最高的一檔,但是對於手機的設計以及質感工藝上要相對差一些(小米11的設計其實也非常好,可惜被火龍芯片驍龍888以及燒WiFi事故壞了口碑)。

  建議小米不要將成本都集中在配置堆放上,應該拿出一部分成本注重對手機的設計語言以及質感工藝上的提升,因為這是用户對手機最直觀的感受,尤其對於女性用户「好不好看,握着舒不舒服」纔是對手機吸引她們的重點。小米的civi系列就是對設計和質感側重的一種嘗試,淡化性價比的標籤,服務不同的客羣,改變用户結構。Civi系列説不上多成功,但是方向確實對的,希望小米可以堅持。

  (2)AIoT平臺:定義推廣AIoT的互聯平臺的底層接入協議,建立軟性優勢

  實際上已經在這麼做了,所以研發了Xiaomi Vela軟件平臺,意在對AIoT的上下游企業都接入生態平臺系統。藉助小米的投資版圖,對供應鏈的整合小米還是有先發優勢,累計鏈入AIoT的設備超過4億台。但是影響力還不足以形成明顯的生態優勢,因此在小米新十年的戰略中,對生態鏈企業除了硬件上的合作之外,更需要推進底層協議的標準設定。

  (3)小米汽車:沉下心,抓重點,低調塑造小米汽車供應鏈

  汽車供應鏈的長度跟廣度比手機要複雜的多,照搬手機整合供應鏈的經驗肯定不行,甚至大概率會遇到核心供應商拒供的窘境。首先是要沉下心,抓重點領域的攻堅,比如電動車的三電系統(電池、電驅、電控)是否要自己做,電芯的保供如何選擇,以及汽車芯片和駕駛系統誰來開發?目前核心的自動駕駛系統的已經確定是小米全棧自研,剩下的核心環節建議不要鋪開太大,可以嘗試電控系統的自研,因為其他模塊的成熟度都比較高,不需要從頭開始。

  小米計劃汽車不採用代工而是自建工廠的形式,這對供應鏈的管理提出了更高的要求,因此這方面的人才儲備必不可少,對汽車供應鏈進行重點攻堅。小米作為最年輕的世界500強企業,本身企業的一舉一動都比較受關注,以及作為上市公司股價也時刻被投資人關注着,因此對於小米汽車而言卻並不是一件好事。我不懷疑雷軍的抗壓能力,小米公司的韌性,但是小步快走,低調整合供應鏈對公司來説纔是最優選擇。

  (4)小米汽車:時間的投入成本可能超預期,做好持久戰的準備

  正因為造車這件事本身過於複雜充滿不確定性,因此要實現汽車駕駛吸引的研發和最終汽車的量產上市所花的時間很可能超預期。小米需要做好打「持久戰」的準備,甚至可能出現「以戰養戰」的局面。

  8.3 偉大的公司持續創造社會價值,用户也會成為小米的長期主義者

  「優秀的公司創造利潤,偉大的公司贏得人心」是小米上市前,雷軍對公司未來的期望,也是對米粉的鄭重承諾。回顧所有偉大公司的成長,必然推動着行業的進步,改善着居民的生活,創造着社會的價值。

  Motorola的無線通信技術對二次世界大戰的通信起到了重要的傳遞作用;Google的搜索引擎推動了全球信息的互聯網化;微軟的操作系統和office軟件解放了PC的生產力,提高了社會的辦公效率;國家電網的特高壓輸電技術大大提高了輸電效率保障了國內的電力系統安全,同時也為歐洲、非洲、美洲、亞洲等大量國家提供電力基礎設施,完善電力能源網絡建設。

  小米正在追求成為偉大的公司,也在用實際行動為社會創造價值。包括對手機山寨市場的終結,以及WiFi6、NFC應用及公交卡、門禁卡、銀行卡生態的建立、Type-C接口應用、高精度雙頻GPS、高功率充電、以及GaN在充電技術的應用普及上,小米都是主要的推動者。

  但距離被廣大消費者高度認可,提升社會效率價值的偉大還有差距,距離雷軍心目中的偉大公司依然迢迢征途,唯一不變的是小米追求偉大的決心。只有這樣小米的用户(不僅僅是米粉)纔會用實際行動支持小米的發展,見證小米的偉大,成為小米的長期主義者。

  參考資料

  《一往無前》

  《小米創業思考》

  零壹智庫:2022年小米投資版圖

  千際投行:2022年小米產業鏈研究報告

  小米上市招股書、2021財年報高

  知乎温眸:淺談小米手機的發展史

  知乎張kid:回顧小米發展歷程,16-18年幾乎被淘汰出局的小米,究竟經歷了什麼?

  Counterpoint Global Smartphone Market Share: By Quarter

  Counterpoint-Research-Global-Smartphone-Market-Q2-2022

  CINNO Research 

 

責任編輯:梁斌 SF055

風險及免責提示:以上內容僅代表作者的個人立場和觀點,不代表華盛的任何立場,華盛亦無法證實上述內容的真實性、準確性和原創性。投資者在做出任何投資決定前,應結合自身情況,考慮投資產品的風險。必要時,請諮詢專業投資顧問的意見。華盛不提供任何投資建議,對此亦不做任何承諾和保證。