熱門資訊> 正文
2022-08-12 06:35
尊敬的客户:
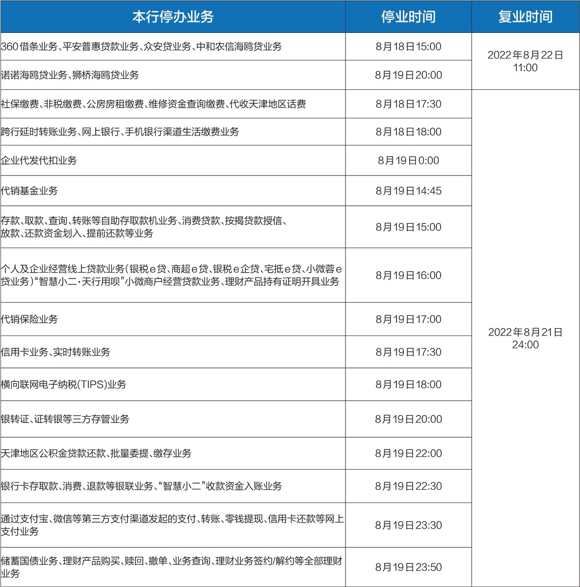
為提供更加優質高效的金融服務,天津銀行將於2022年8月20日00:00至8月21日24:00進行系統升級工作。在此期間,本行營業網點將暫停營業,自助設備、手機銀行、網上銀行、微信銀行、電話銀行等渠道以及對公和個人賬户支付結算、信用卡、理財、第三方支付及合作業務等將暫停服務,另有部分服務將提前停辦(詳見附表),請您密切關注。
請您根據需要提前做好資金安排,由此給您帶來的不便,敬請諒解,衷心感謝您對天津銀行的理解和支持!如有疑問或緊急事項,敬請撥打本行24小時客户服務電話956056。
特此公告。
温馨提示:956056為天津銀行唯一官方客户服務電話,請勿輕信陌生來電,確保賬户資金安全。
天津銀行系統升級期間提前停辦業務情況表

天津銀行股份有限公司
2022年8月12日