繁體
  • 简体中文
  • 繁體中文

熱門資訊> 正文

5G手機網速還不如4G?俄羅斯決定彎道超車,不要5G直接搞6G! | 前線

2022-08-06 07:00

近日,「俄羅斯決定繞過5G直接開發6G網絡」的消息引發關注。俄羅斯數字發展、通信和大眾傳媒部副部長奧列格·伊萬諾夫表示,斯科爾科沃科學技術研究院和隸屬於俄羅斯數字部的無線電製造科學研究所將在2025年前獲得300多億盧布(約34.2億元人民幣),用於開發國產第六代(6G)國內通信設備的聯合項目。伊萬諾夫指出,預計6G設備可以在2025年之前建好。表達了要在6G時代搶佔先機的決心。


對此很多網友表示,「5G還沒咋用,6G就要來了?」


雖然從用户角度來説,6G似乎還很遙遠,但對於通訊技術的發展,俄羅斯研發6G的步伐也並不算早。2019年,中國正式發放5G商用牌照,標誌着正式進入「5G商用元年」。與此同時,對6G網絡的研發已提上日程。



6G,即第六代移動通信標準,也被稱為第六代移動通信技術。和5G相比,6G在峰值速率、時延、流量密度、連接數密度、移動性、定位能力等方面都更具優勢。美國貝爾實驗室提出的一些 6G網絡關鍵性能指標顯示,6G網絡數據傳輸的峰值預計將超過100 Gbps,連接密度達到107 個設備 /km2,時延應小於0.3 毫秒,能源效率將是5G的10倍,容量將達到5G系統的10000倍。


5G和6G網絡的關鍵性能指標和應用場景的比較


在此基礎上,人們對6G有着美好的暢想。6G網絡可以打造一個集地面通信、衞星通信、海洋通信於一體的全連接通信世界,沙漠、無人區、海洋等如今移動通信的「盲區」都有望實現信號全覆蓋。而對於當下甚是火熱的AI、雲遊戲、AR/VR等虛擬技術,乃至無人駕駛技術,6G都將為它們提供更強勁的動力。


於是,多國開始加緊部署6G研發。


在2018年的美國移動世界大會上,美國聯邦通訊委員會(FCC)官員首次在公開場合展望6G技術。當時Jessica Rosenworcel表示,6G將邁向太赫茲頻率時代,隨着網絡越加緻密化,基於區塊鏈的動態頻譜共享技術是趨勢。


2018年3月,中國工業和信息化部部長苗圩表示,我們已經開始着手在研究6G的發展。


2019年3月,全球首屆6G峰會在芬蘭舉行,各國頂尖通信專家擬定全球首份6G白皮書。


2020年4月,日本內務省發佈2025年在國內確立6G主要技術的戰略目標,着眼於2030年代的6G實用化。


2021年12月,英國宣佈加快在6G技術方面的研究,並撥款4.2億元人民幣。


……


隨着6G成為越來越多國家投資的戰略目標,更多的通信巨頭也開始聯合推動6G網絡的研發。



2019年,華為已經確認在加拿大安大略省坎納塔區的中心開始6G網絡研究。此后,華為公開了創始人任正非題為《江山代有人才出》的講話。任正非提到,華為為什麼還要拼命研究6G呢?因為每一代的無線通信都發展出了新的能力,4G是數據能力,5G是面向萬物互聯的能力,6G除了通信能力,可能也有探測感知的能力。通信感知一體化,是比普通通信更大的場景。所以華為研究6G是未雨綢繆,搶佔專利陣地,不要等到有一天6G真正有用的時候,因沒有專利而受制於人。


2020年10月,美國電信行業解決方案聯盟牽頭組建「6G聯盟」,目標就是確保未來10年中美國依然能夠在下一代通信技術中保持領導地位。高通、Interdigital、微軟、Facebook、Verizon、AT&T和T-mobile等都是該聯盟的創始會員。三星以及諾基亞也是會員。


2022年6月,日本運營商都科摩通信公司和NTT通信公司開始與設備製造商富士通、NEC和諾基亞進行6G試驗。NTT公司計劃在2025年大阪世博會上發佈目前開發中的試驗性6G網絡,為推動自主的光傳輸技術成為國際標準,計劃將合作擴大至日本國內外100家企業。


那麼投入資金進行了幾年研發,6G目前到底進展得怎麼樣呢?



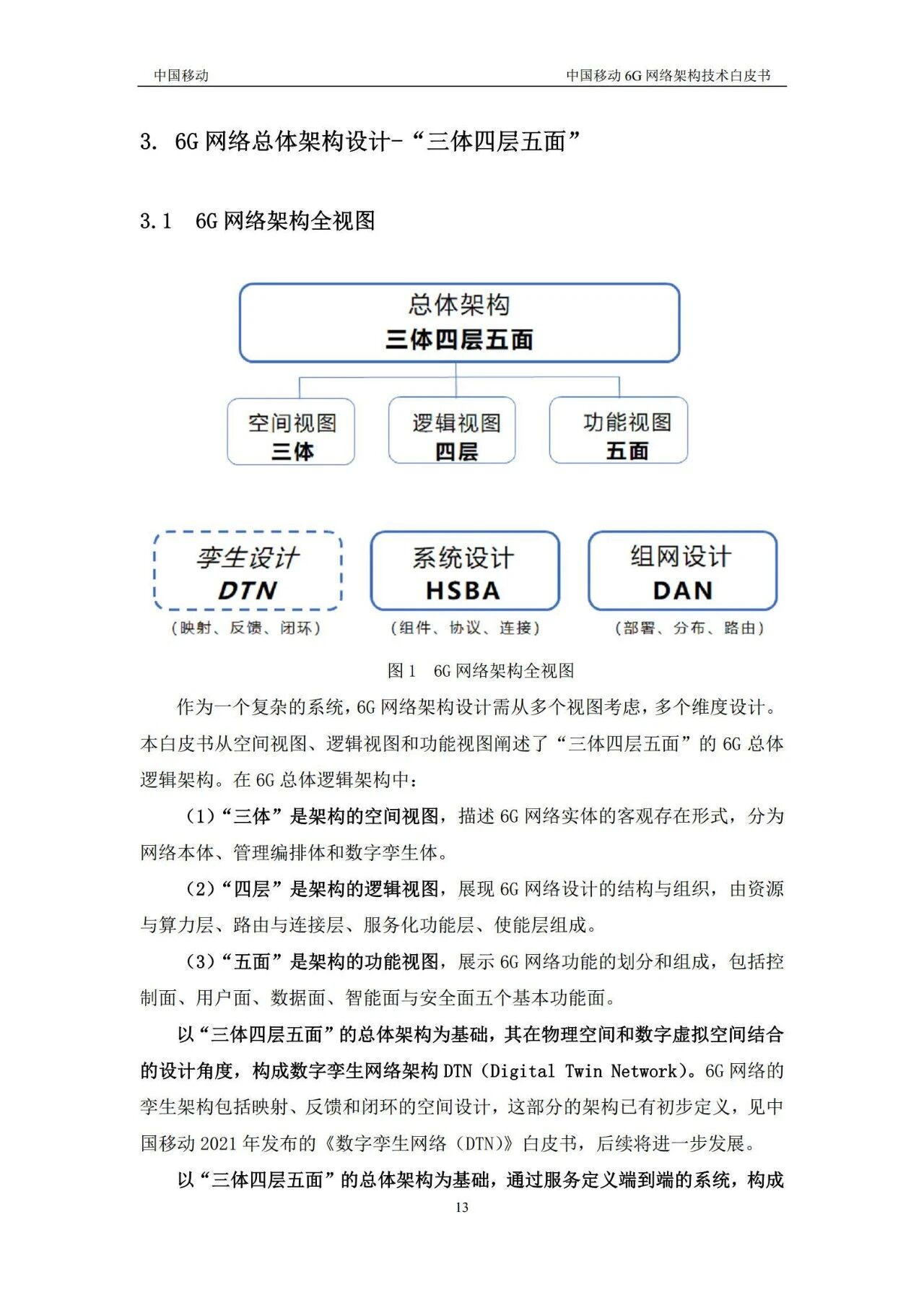
中國移動在「2022年科技周暨移動信息產業鏈創新大會」上發佈《中國移動6G網絡架構技術白皮書》,並提出「三體四層五面」的6G總體架構設計,這是業界首個系統化6G網絡架構設計。網絡架構是移動通信系統的「骨骼」和「中樞」,具有至關重要的作用。


三星電子發佈《6G 頻譜·拓展邊界》白皮書,呼籲大規模擴展毫米波頻段,以支持6G的巨大數據需求。三星表示,目前的頻譜不足以滿足所有6G容量要求,建議考慮6G的所有可用頻段,從1GHz以下的低頻,到1-24GHz範圍的中頻,以及24-300GHz範圍的高頻。


vivo發佈《6G服務、能力與使能技術》白皮書並首次對外系統公開6G原型機的實驗情況。vivo展示了通信感知一體化的呼吸監測、通信感知一體化的目標測距測速、基於反向散射的極低功耗通信和AI通信四項技術的原型機。


目前中國企業的6G研發在全球保持着領先優勢。



日本東京調研公司Cyber Creative Institute的研究顯示,中國在全球6G專利申請數量方面遙遙領先,佔比達到了40.3%,高居榜首。美國緊隨其后,佔比為35.2%。日本排名第三,佔9.9%。歐洲位居第四,佔8.9%。而韓國排名第五,佔比為4.2%。許多最新專利都是由華為申請的,其他大型專利持有者還包括國家電網和中國航天科技集團等。


6G什麼時候能夠商用呢?


雖然通訊聯盟和企業每年都會推出白皮書以展示在6G方面的研發成果,但目前來看6G距離商用還有較長一段距離。大多數企業將6G商用的時間點定在2030年。華為徐直軍表示,我們預計6G將在2030年左右投向市場。中國移動研究院副院長段曉東也稱,瞄準2030年左右實現6G商用,未來3~5年將進入6G網絡發展的戰略窗口期。諾基亞首席執行官(CEO)佩卡·倫德馬克(Pekka  Lundmark)預計,6G或將在2030年得到實用化,對於醫療應用等顯示出期待。LG預計大概在2029年開始商業化,三星則預計6G商業化將在2028年到來。


如俄羅斯所想,真能跳過5G直接升級至6G嗎?


中興通訊表示,從關鍵技術上看,6G和5G之間存在很強的繼承關係,6G將會是5G和5G Advanced基於長期以來獲得巨大成功的產業創新範式的驅動而產生的持續平滑演進的技術,因此在5G上形成的技術優勢很大程度上可延續到6G。


而目前,在俄羅斯四大移動網絡運營商中,只有MTS正式開始部署5G網絡,只有莫斯科的14個熱門公共場所才能使用5G網絡。俄羅斯境內佔據絕對主流的依然是4G/4G+網絡。甚至因為地廣人稀,俄羅斯境內還沒有完全覆蓋LTE網絡。俄羅斯運營商VEON(原名:VimpelCom)就表示,在談論6G網絡的未來之前,俄羅斯政府需要把視線放在當下LTE頻段的逐步擴展上,讓更多的地區實現從3G-4G的過渡纔是這個國家通信市場目前應該關注的重點。



5G從2019年開始商用,如今3年過去,根據中國信息通信研究院數據,截至2022年6月底,中國5G基站數達到185.4萬個,5G移動電話用户數超過4.5億户,在全球保持優勢。雖然5G在行業領域的應用更加廣泛,但在用户的日常使用中存在感卻並不高。


近日,中國工程院鄔賀銓院士談到之所以目前很多消費者覺得5G並沒有比4G好用到哪去,一方面是因為5G還在建設期,基站數量不夠多,4G基站可是有500多萬座。另一方面,是因為現在的5G手機還不支持5G展現能力的業務,導致5G無用武之地。


如此看來,我們在展望6G時代的同時,相應的升級手機等產品規格,充分發揮5G技術優勢,展現5G業務能力,使每個人能夠舒適地使用5G纔是「當務之急」。

       

風險及免責提示:以上內容僅代表作者的個人立場和觀點,不代表華盛的任何立場,華盛亦無法證實上述內容的真實性、準確性和原創性。投資者在做出任何投資決定前,應結合自身情況,考慮投資產品的風險。必要時,請諮詢專業投資顧問的意見。華盛不提供任何投資建議,對此亦不做任何承諾和保證。