繁體
  • 简体中文
  • 繁體中文

熱門資訊> 正文

「光大系」反腐再起波瀾:原CEO被查!留下諸多資本迷局

2022-07-27 19:25

7月26日下午,中央紀委國家監委網站發佈通報稱,中國光大控股有限公司(00165.HK,下稱「光大控股」)原黨委書記、行政總裁陳爽涉嫌嚴重違法,目前正接受監察調查。

據接近陳爽的人士透露,「半個月前,陳爽還在香港活動,后來聽説回北京,但沒有想到是被查了,很突然」。

稍早前的7月19日晚間,光控發佈盈利預警稱,預期2022年上半年淨利潤虧損約26億港元至28億港元,去年同期為盈利約18.1億港元。虧損的主要原因,是該期間集團持有的私募股權投資項目中,已上市但尚未退出的股權投資以及二級市場基金投資,因市場價格下跌預期,錄得未實現虧損淨額約25億港元。

第一財經記者從接近光大控股的人士處瞭解到,陳爽被查與該公司錄得虧損不無關係。陳爽在光大控股期間,全程主導中飛租賃的收購、上市,並致中飛租賃實際控制權模糊,以及從光大集團離職后,利用國有平臺成立搞「大灣區基金」,成立紳灣資本,最后又將其私有化,也可能是導致其被查的原因之一。

天眼查顯示,目前陳爽還擔任光大融資租賃(上海)有限公司的法人代表。香港公司註冊處信息顯示,陳爽具有香港身份證。

紳灣資本迷局

2019年5月,陳爽辭任光大控股執行董事及首席執行官職務。時隔兩年才被查,「都以為他離開體制,安全落地了。」接近陳爽的人士向記者表示。

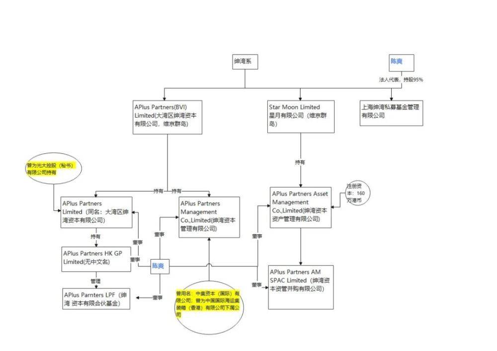
公開報道顯示,2019年4月,陳爽即開始籌備「大灣區基金」。相近的時間里,大灣區紳灣資本有限公司(APlus Partners Limited,下稱「紳灣資本」)在香港成立。

光大控股在紳灣資本的成立過程中,可能起了過橋的作用。據香港公司註冊處信息顯示,紳灣資本於2019年4月24日設立,創辦者為光大控股(祕書)有限公司,創始的三名董事分別為陳爽,光大控股首席財務官鄧子俊、首席風險官曾瑞昌。公司註冊資本金為1港元。

成立僅僅1個月后,該公司股權由光大控股(祕書)有限公司轉給一家中文名同名的大灣區資本有限公司,后者英文名顯示為APlus Partners (BVI) Limited(下稱「紳灣資本BVI」),為一家註冊在維京羣島的離岸公司。

離開光大控股后,陳爽再次出現在公眾面前,是2019年9月11日,彼時陳爽以中集資本控股有限公司首席執行官兼總裁身份出席大型論壇演講。

2019年11月,陳爽在公開場合介紹,大灣區基金新平臺中集資本的各項籌備工作已完成,海外中集資本國際(紳灣資本)還在搭建中。彼時陳爽展望,未來,新平臺將立足大灣區,聚焦產業基金,包括冷鏈物流、清潔能源、模塊建築等系列基金產品會陸續推出。

不過,中集資本國際可能與光大控股一樣,也只是一個跳板。香港公司註冊處查詢信息顯示,2019年9月日,陳爽將一家自己擁有的香港公司股權,轉給中國國際海運集裝箱(香港)有限公司(下稱」中集香港「),該公司名稱也隨即變更為中集資本(國際)有限公司。

半年后,中集香港又將該公司股權轉讓給紳灣資本BVI。公司名稱也因之變更為紳灣資本管理有限公司(Apus Partners management Co., Limited,下稱」紳灣資本管理公司「)。目前,該公司董事亦由陳爽擔任,為1元港元註冊的公司。

中集香港作為短暫持股方的這段時間,陳爽在中集資本任職。天眼查顯示,陳爽曾擔任中集資本控股總經理、董事,2019年10月任職,2020年11月去職。

另外,記者從香港公司註冊處查詢到,與紳灣資本(APLus Parnters)名稱類似、由陳爽擔任董事的,以及疑似屬於紳灣系的公司和基金,至少還有五家:紳灣資本管理有限公司、紳灣資本資產管理有限公司(下稱:紳灣資本資產)、紳灣資本資管併購有限公司、紳灣資本有限合基金、APlus Partners HK GP Limited(無中文名)。

其中註冊資本金較大的,是紳灣資本資產,該公司於2020年8月更名為現有名稱。在這之前,公司名稱為金牛資產管理有限公司(Dragon Bull Asset Management Limited)。

紳灣資本資產註冊股本為160萬股,由一家叫做STAR MOON Limited(星月有限公司)的公司全資持有。而星月有限公司,也是一家註冊在維京羣島的公司。

紳灣系圖譜

據知情人士透露,陳爽此次被調查,可能與紳灣資本私有化有關。記者發現,紳灣資本並無官網。天眼查系統對紳灣資本的簡介顯示,紳灣資本成立年份為2019年,為一家立足香港,專注於開展跨境投資及資產管理業務的投資公司。

此前媒體報道,紳灣資本的股東包括紅杉資本中國和IDG資本,並在2021年1月延攬了原中信里昂證券副首席執行官孫劍鋒等人加入。

公開信息顯示,紳灣資本投資了加速科技B+輪,科越醫藥B+輪1期,以及思謀科技B輪。

紳灣資本成立於2019年,但其於天眼查的簡介又顯示,公司已經有10多年業績。相關簡介稱,10年間,紳灣資本的管理規模從31億港元增長至1454億港元,為股東創造了近350億港元淨利潤。而紳灣資本成立不過兩年多,這與10年業績存在諸多矛盾。

另外,陳爽還是上海紳灣私募基金管理有限公司(下稱」上海紳灣「)法定代表人、持股95%的股東。根據中基協披露信息,上海紳灣管理規模為0-5億元,最后信息更新時間為2022年5月19日。

陳爽與中國飛機租賃

另有知情人士透露,陳爽在光大控股操盤的一個重要項目――中國飛機租賃(下稱「中飛租賃」)收購與上市,可能亦與其此次被調查有關。

中央紀網國家監委網站信息顯示,陳爽早在2007年8月,就已開始擔任光大控股執行董事、行政總裁。2018年3月至2019年4月,在擔任上述職務的同時,還擔任該公司黨委書記,截至2019年4月卸任,其執掌光大控股的時間長達12年。

陳爽執掌光大控股期間,曾在2011年收購中國飛機租賃(China Aircraft Leasing Group Holdings Limited,01848.HK)48%的股權,並於2014年帶領中飛租賃在港交所上市,成為亞洲首家上市的飛機租賃商,併爲光大集團擴大上市公司版圖又落下一子。

收購后,陳爽作為光大控股CEO,兼任中飛租賃董事會主席。直至2019年5月,陳爽才辭任。

中飛租賃的創始人是潘浩文。據公開資料,潘浩文是一名投資經理,富有對衝模型、組合投資經驗,其於2000年成立富泰資產管理有限公司(Friedmann Pacific Asset Management Limited,下稱」富泰資產「)。

2006年,富泰資產成立中飛租賃,是當年中國第一家獨立經營的飛機租賃商。2011年光大控股收購中飛租賃部分股權。2014年上市前,光大控股持有中飛租賃40%的股權,中國航天投資控股有限公司持有8%的股權,潘浩文及其家族持有其余股權。

拿到中飛租賃上述股權對價幾何,光大控股一致沒有披露,只在2011年年報中披露,當年6月收購了中飛租賃48%的股權。

作為中飛租賃的兩大股東,光控與富泰資產,以及作為董事會主席的陳爽和作為首席執行官的潘浩文一直並肩而行。

2014年,陳爽和潘浩文共同執掌下的中飛租賃,曾大手筆訂購100架空客飛機,價值達102億美元,佔當年中國租賃商訂購飛機數量的一半還要多。擴張的代價之一,是槓桿率快速攀升。2014年年報顯示,該公司資產負債率當時已經達到90%。

儘管如此,2016年4月,光大控股又與富泰資產聯手收購阿爾巴尼亞最重要的交通樞紐――地拉那國際機場。

身為陳爽的重要合作伙伴,潘浩文一度捲入貪腐案件。2015年6月,潘浩文曾一度因南方航空高層腐敗案遭到協助調查,彼時潘辭去中飛租賃CEO職務,由陳爽兼任;2017年1月,潘浩文恢復中飛租賃CEO職務。

光大控股、潘浩文家族持股分別為中飛租賃第一和第二大股東。2021年年報顯示,光大控股控制的股份為37.91%,潘浩文及其妻子控制的股份為29.77%,持股較為接近。潘的妻子吳亦玲也在中飛租賃投資的項目中擔任重要職位。在香港中資機構中,對於中飛租賃的實際控制人,一直頗多猜想。

知情人士透露,潘浩文和執行董事、副行政總裁劉晚亭,是中飛租賃的實際操盤人。「但是陳爽是幕后控制人,最近潘浩文有意離開中飛租賃,他們正打算想賣(股份)」。

2020年12月,光大控股發起一項專項基金,由光控作為基金發起人,認購者來自非關聯的第三方金融機構,完成了發行2億美元的私募永續債工作。永續債實股名債的特性,更令中飛租賃實際控制權撲朔迷離。

風險及免責提示:以上內容僅代表作者的個人立場和觀點,不代表華盛的任何立場,華盛亦無法證實上述內容的真實性、準確性和原創性。投資者在做出任何投資決定前,應結合自身情況,考慮投資產品的風險。必要時,請諮詢專業投資顧問的意見。華盛不提供任何投資建議,對此亦不做任何承諾和保證。