熱門資訊> 正文
2022-07-07 14:15
來源:銀行家雜誌
作者:歐明剛 陳嘉俊
城市商業銀行(以下簡稱「城商行」)是我國商業銀行體系中重要組成部分,是服務地方經濟發展的區域性金融機構。經歷連續幾年的重組,我國城商行的數目有所減少,截至2021年底全國共有128家城市商業銀行。2021年6月,隨着齊魯銀行成功在上海交易所A股主板上市,上市城商行達到30家,其中在A股上市的有17家,在香港上市的有16家,同時在A+H股上市的有3家(見表1)。所有上市城商行均在2022年4月30日前公佈了完整年報,本文基於這些年報分析其2021年的表現。
表1 上市城商行名單

規模增長與結構優化
總資產。自2017年以來,儘管面臨監管的加強、資本補充的壓力增大以及銀行業競爭的白熱化,城商行仍然保持着年均10%左右的增長速度。2021年,全國城商行總資產增長9.7%,雖然略低於2020年10.2%的增長速度,但超過了大型商業銀行的增速(8.1%)和股份制商業銀行的增速(7.6%),也超過了2018年和2019年的水平,使總資產額超過45萬億元,佔銀行業金融機構總資產的13%。2021年底,30家上市城商行的總資產規模比2020年底增長10.5%,使總資產達到了27萬億元,佔到全國城商行總資產的60%(見圖1)。

資料來源:中國銀保監會。
圖1 2017~2021年城商行總資產變化情況
截至2021年末,共有八家上市城商行總資產超過了1萬億元,其中北京銀行總資產規模超過了3萬億元,是我國規模最大的城商行,上海銀行、江蘇銀行和寧波銀行的資產均超過了2萬億元。北京銀行、寧波銀行、上海銀行和江蘇銀行在2021年被金融管理部門認定為19家國內系統重要性金融機構中的城商行代表。上市城商行中,在香港上市的瀘州銀行資產規模最小(1345.1億元)。2021年,有19家上市城商行總資產增長率超過了10%,其中7家城商行的增長率超過了15%。增長率最高的是寧波銀行(23.90%),其余依次為齊魯銀行(20.32%)、杭州銀行(18.93%)、成都銀行(17.77%)、蘇州銀行(16.74%)、廈門銀行(15.55%)、南京銀行(15.28%)。唯一出現負增長的是盛京銀行(-3.07%),增長率較低的有中原銀行(1.42%)、貴陽銀行(3.05%)等(見表2)。
表2 上市城商行2021年資產總額及增長率(按資產總額降序排列)

貸款。2021年,在穩增長的宏觀政策下,上市城商行的貸款余額比2020年增長14.76%。增長率最高的是成都銀行(37.25%),其次為齊魯銀行(26.07%)、寧波銀行(25.45%),增長率最低的是哈爾濱銀行(4.92%)。從貸款余額的規模來看,北京銀行(16732億元)、江蘇銀行(14002億元)和上海銀行(12237億元)貸款余額均超過了1萬億元(見表3)。
表3 上市城商行2021年貸款余額及增長幅度(按增長率降序排列)

從貸款結構來看,2020年,央行、銀保監會等機構對房地產企業提出了「三道紅線」指標;從2021年1月1日起,央行和監管部門對商業銀行房地產貸款實行集中度管理。除了北京銀行、上海銀行和江蘇銀行面向房地產企業的房地產貸款和個人住房貸款在整個貸款中的佔比上限分別為27.5%和20.0%,其他城商行的這兩個限額分別為22.5%和17.5%。上市城商行面向房地產企業的貸款佔比都能達標。2020年佔比最高的上海銀行和九江銀行的這個指標剛剛超過14%。但是2021年,共有19家城商行的房地產業貸款余額下降,下降幅度最大的是廈門銀行,達27.4%。2021年,上市城商行房地產業貸款整體比重為6.98%,相較於2020年(8.33%)有所下降。除徽商銀行、瀘州銀行、蘇州銀行、貴陽銀行及南京銀行外,其他上市城商行的房地產業貸款佔貸款總額比例均有所下降(見圖2、圖3)。

資料來源:各行年報。
圖2 2020~2021年A股上市城商行房地產貸款佔比

資料來源:各行年報。
圖3 2020~2021年僅在H股上市城商行房地產貸款佔比
相比面向企業的房地產貸款,2020年底,共有9家上市城商行個人住房貸款在貸款總額的比值超過相應的監管要求,其中江西銀行、成都銀行、中原銀行面臨的壓力最大。但總體來説,大多部分城商行的個人住房貸款仍有一定的上升空間。因此,上市城商行面對個人住房貸款的行為有所差異。從總量上來看,僅有貴州銀行(-1.1%)、哈爾濱銀行(-2.06%)個人住房貸款減少了,其他上市城商行均實現了增長,增長率最高的三家城商行為錦州銀行(74.83%)、寧波銀行(60.40%)和晉商銀行(30.31%),增長率超過10%的城商行達22家。
從貸款結構來看,2021年上市城商行個人住房按揭貸款總體佔比為14.02%,相較於2020年的14.22%下降幅度不顯著。共有20家上市城商行的個人住房按揭貸款與貸款總額之比出現了下降,下降幅度最大的是江西銀行(4.7%),但未達標。10家城商行的佔比實現了上升,上升幅度最大的是上海銀行(1.48%),但從監管約束來看,上海銀行的個人住房貸款比例還有可調整的空間(見圖4、圖5)。

資料來源:各行年報。
圖4 2020~2021年A股上市城商行個人住房按揭貸款佔比

資料來源:各行年報。
圖5 2020~2021年僅在H股上市城商行個人住房按揭貸款佔比
小微企業貸款是城商行的傳統陣地,隨着國家對普惠金融的重視和金融科技不斷發展,小微企業貸款成為金融機構競爭的新領域。2021年,全國城商行普惠型小微企業貸款余額達26669億元,佔全國銀行機構普惠性小微企業貸款余額190727億元的13.98%,這一比重與城商行總資產在銀行業金融機構總資產中的比重大體一致(見圖6)。

資料來源:中國銀保監會。
圖6 2019~2021年全國銀行機構、城商行普惠性小微企業貸款余額
26家上市城商行在年報中披露了普惠性小微企業貸款的情況。所有這些銀行的普惠性小微企業貸款余額都實現了增長,其中增長較快的有上海銀行、天津銀行及九江銀行,增長率分別達到了64.55%、42.5%及84.62%。2021年,除了重慶銀行、錦州銀行(這兩家銀行2020年小微企業貸款余額佔比相對較高)和甘肅銀行的小微企業貸款有所下降外,其他23家城商行普惠性小微企業貸款余額佔比都比2020年高。這説明,即使小微企業受新冠肺炎疫情影響嚴重,但銀行為其提供的信貸支持力度仍然較大(見圖7)。

資料來源:各行年報。
圖7 2020~2021年部分上市城商行普惠性小微企業貸款變動情況
除普惠金融外,綠色金融也是金融機構為實體經濟發展提供高質量服務的一個着力點。在間接融資為主的金融體系下,綠色信貸在綠色金融體系中居於核心角色。截至2021年末,全國綠色貸款余額為15.9萬億元,同比增長33%,比上年末高12.7個百分點。共有18家上市城商行在年報中公佈了完整的綠色信貸信息。其中,除甘肅銀行外,其他城商行2021年綠色信貸余額佔比都明顯高於往年。2021年18家城商行的綠色信貸都實現了增長,增速突出的有上海銀行(180.07%)、成都銀行(141.89%)等(見圖8)。

資料來源:各行年報。
圖8 2020~2021年部分上市城商行綠色信貸余額情況
存款。城商行一直面臨着存款壓力。2021年所有上市城商行的存款增速與其資產增速接近,平均增長率為9.87%,有15家城商行存款增速超過10%,其中增速最高的是成都銀行(22.09%),最低的是貴陽銀行(1.3%)。2021年底,寧波銀行、南京銀行、上海銀行、江蘇銀行和北京銀行存款規模均超過了1萬億元(見表4)。
表4 上市城商行2021年存款總額及增長幅度(按增長率降序排列)

按客户類型劃分,雖然公司客户存款在存款總額中的佔比仍然很高,但個人客户存款的佔比有所提升。2021年所有上市城商行的個人客户存款平均佔比為35.99%,高於2020年的34.11%;公司客户存款的佔比為60.23%,低於2020年的62.25%。除了蘭州銀行與寧波銀行外,其他城商行的個人客户存款佔比都比2020年更高(見圖9、圖10)。這説明,近年來上市城商行零售金融持續發力並取得了一定成效。

資料來源:各行年報。
圖9 2020~2021A股上市城商行存款結構變動情況(按客户類型劃分)

資料來源:各行年報。
圖10 2020~2021年僅在H股上市城商行存款結構變動情況
(按客户類型劃分)
盈利承壓與分化加劇
根據銀保監會的統計,2018~2021年全國城商行的淨利潤總額分別為2461億元、2509億元、2146億元和2394億元,近兩年城商行的淨利潤出現下滑。相較於2019年,各類銀行的資產利潤率都發生了下滑,但是城商行的資產利潤率與大型商業銀行及股份制商業銀行的差距在拉大,一個重要的原因可能是城商行的服務羣體受新冠肺炎疫情的影響更大(見表5)。
表5 2019~2021年三類銀行資產利潤率

資產利潤率(ROA)和資本利潤率(ROE)。2021年上市城商行ROA普遍不及2019年的水平,但大都超過了2020年的水平,ROA最高的是成都銀行(1.1%),最低的是盛京銀行、哈爾濱銀行,只有0.04%。按照銀保監會《商業銀行風險監管核心指標》的要求(ROA不應低於0.6%,ROE不應低於11%),2021年在A股上市的城商行中僅有蘭州銀行的ROA未能達標,僅在H股上市的城商行中僅有徽商銀行、貴州銀行、威海銀行達標。
各上市城商行2021年的ROE水平普遍低於2019年,相較2020年又有所提升。2021年,所有上市城商行中,只有寧波銀行、南京銀行、上海銀行及成都銀行的ROE達到了11%的監管標準,ROE最高的是成都銀行(15.99%),最低的是盛京銀行(0.5%)和哈爾濱銀行(0.5%)。值得注意的是,2021年東北地區的三家上市城商行ROE均低於2%;僅在H股上市的城商行中,只有徽商銀行的ROE超過10%。
淨息差。對於城商行來説,利息收入是其主要的收入來源,淨息差的高低直接影響盈利能力。2019~2021年全國城商行平均淨息差分別為2.09%、2.00%和1.91%,都低於大型商業銀行和股份制商業銀行的水平。主要原因可能是,雖然城商行中小微客户的利率相對較高,但資金成本較高,加上對小微企業減息,對大客户的談判能力較弱,影響了其盈利能力(見表6)。
表6 2019~202年三類銀行淨息差

2021年,上市城商行淨息差指標整體略高於全國城商行平均水平,淨息差最高的為瀘州銀行(2.49%),其次為長沙銀行(2.40%),最低的為盛京銀行(1.4%)。爲了應對新冠肺炎疫情對實體經濟的影響,國家要求銀行降息讓利,除了威海銀行和錦州銀行的淨息差較上年有所提升外,大多數上市城商行的淨息差低於2020年。
手續費及中間業務淨收入。手續費及佣金淨收入是城商行開拓利潤增長點的重要方向,但這類收入的高低與銀行的規模和市場影響力有很大的關係。2021年,在上市城商行中,手續費及佣金淨收入超過50億元的銀行有上海銀行、寧波銀行、江蘇銀行、南京銀行及北京銀行。其中,上海銀行的最高,超過了90億元;瀘州銀行的最低,僅為0.57億元。
從中間業務淨收入在營業收入中的佔比來看,2021年寧波銀行、青島銀行、上海銀行、天津銀行、晉商銀行和徽商銀行都超過了15%。其中,最高的是天津銀行來説,佔比達到23.28%;最低為瀘州銀行,佔比僅為2.35%。對於大多數銀行,這一收入的佔比在逐漸上升。2020年,受新冠肺炎疫情影響,部分上市城商行的這一收入發生了負增長,2021年則基本全部實現正增長(見圖11、12)。

資料來源:各行年報,Wind。
圖11 2019~2021年A股上市城商行中間業務淨收入佔比及增速

資料來源:各行年報,Wind。
圖12 2019~2021年僅在H股上市城商行中間業務淨收入佔比及增速
成本收入比。2021年,大多數上市城商行的成本收入比高於前兩年,但仍然保持在較低的水平,都控制在40%以內。其中,成本收入比高於35%的有5家銀行,分別為寧波銀行(36.95%)、中原銀行(35.95%)、瀘州銀行(38.59%)、盛京銀行(36.26%)和哈爾濱銀行(38.28%);最低的是威海銀行(20.5%)。A股上市城商行的成本收入比表現要普遍好於H股上市城商行。
資本水平與資本補充
資本充足率。2019年以來,隨着一系列有利於商業銀行特別是中小銀行資本補充的政策出臺,如永續債的發行、轉股型二級資本債的創設以及地方專項債用於補充地方中小銀行的資本,中國城商行的資本充足率水平比前兩年有所提升。2021年城商行平均資本充足率達到13.08%,明顯低於大型商業銀行(17.29%),也略低於股份制商業銀行(13.82%)。上市城商行的籌資渠道對於非上市城商行來説相對較多,是城商行中資本壓力相對較小的銀行。2021年,資本充足率最高的是廈門銀行(16.4%),最低的是蘭州銀行(11.56%)。共有15家城商行資本充足率相比2020年有所提高,提升幅度最大的是北京銀行(3.1個百分點),下降幅度最大的是蘭州銀行(1.7個百分點)。
一級資本充足率。2021年,共有13家城商行的一級資本充足率較2020年有所提高。北京銀行由於累計發行了600億元的永續債,一級資本充足率提升了3.17個百分點,成為該指標提升幅度最大的銀行;下降幅度最大的是甘肅銀行(0.7個百分點)。從一級資本充足率水平來看,2021年一級資本充足率最高的是鄭州銀行(13.76%),最低的是徽商銀行(9.54%)。這得益於鄭州銀行發行100億元的永續債。發行永續債的還有哈爾濱銀行、九江銀行、齊魯銀行、廈門銀行和威海銀行。
核心一級資本充足率。2021年,共有13家上市城商行核心一級資本充足率比2020年有所提高,提高幅度最大的是貴陽銀行(1.32個百分點),下降幅度最大的是哈爾濱銀行(0.9個百分點)。2021年核心一級資本充足率最高的是西安銀行(12.09%),最低的是瀘州銀行(8.05%)。2021年實現首次公開發行的齊魯銀行,4.58億股的發行規模募集資金淨額達 24.16億元,直接補充了銀行的核心一級資本。低迷的股票市場對於銀行股更不友好,銀行股市值低於淨資產是普遍現象,這影響了上市銀行通過股票市場補充核心一級資本的能力。寧波銀行在2020年通過定向增發籌得80億元資本的基礎上,2021年又通過配股籌得118.87億元,這得益於寧波銀行較好的業績表現與較好的股價表現。長沙銀行抓住了股價較好的時機,定向增發了60億股,籌得58.78億元的資金淨額。
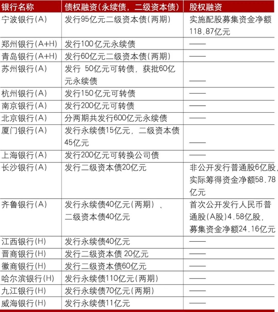
資本補充情況。自2019年來,隨着經濟下行壓力的增加以及新冠肺炎疫情的影響,中小銀行同時面臨着控制資產不良率和發放貸款促進經濟增長的壓力,補充資本顯得格外重要。2021年,永續債、二級資本債(包括可轉債)等債券融資手段已經成為各城商行資本補充的重要手段,多家城商行採取優先股這樣的股權融資手段進行資本補充(見表7)。
表7 2021年上市城商行資本補充情況

資產質量與抵補能力
近年來,防範化解系統性風險成為金融業的重要任務。城商行的風險更是受到了廣泛關注。根據銀保監會的數據,2021年,在全國性銀行(大型銀行和股份制銀行)不良貸款率比2020年有所下降的情況下,城商行的不良貸款率則比2020年又略有所回升,從1.81%上升到1.90%。從風險抵補能力來看,城商行的撥備覆蓋率低於全國性銀行(見表8)。
表8 2019~2021年中國三類銀行部分資產質量指標(%)

不良貸款率。2021年大部分上市城商行的不良貸款率突破了1%,但總體好於全國城商行平均水平。寧波銀行不良貸款率最低,為0.77%;其次是杭州銀行(0.86%)。不良貸款率最高的是盛京銀行,高達3.26%。大部分銀行相較2020年不良貸款率有所下降,A股上市的銀行總體表現優於僅在H股上市的銀行,其中東北區域的三家城商行不良貸款率明顯偏高。
撥備覆蓋率及撥貸比。原銀監會在2018年3月印發《關於調整商業銀行貸款損失準備監管要求的通知》,將撥備覆蓋率的監管要求由150%調整到120%~150%。2020年新冠肺炎疫情期間,銀保監會又下發《關於階段性調整中小商業銀行貸款損失準備監管要求的通知》,對中小商業銀行貸款損失準備監管要求進行階段性調整,相關銀行撥備覆蓋率監管要求由120%~150%調整為100%~130%。近兩年所有上市城商行的撥備覆蓋率都超過了110%,2021年較2020年提高的城商行有21家,蘇州銀行、成都銀行的撥備覆蓋率提高超過了100個百分點,錦州銀行、重慶銀行及西安銀行則下降逾30個百分點。2021年,共有7家城商行的撥備覆蓋率超過300%,寧波銀行、杭州銀行的撥備覆蓋率超過了500%,遠高於監管要求;盛京銀行的撥備覆蓋率最低,為130.87%。
撥貸比的監管要求是不小於2.5%。2021年,各上市城商行都滿足了監管指標,其中有14家銀行提高了撥貸比。提高幅度最大的是貴州銀行(1.6個百分點);鄭州銀行撥貸比下降了0.43個百分點,降幅最大。共有8家城商行的撥貸比超過4%,撥貸比最高的是貴州銀行(4.9%);6家城商行撥貸比低於3%,最低的是威海銀行(2.53%)(見圖13、圖14)。

資料來源:Wind。
圖13 2020~2021年A股上市城商行撥貸比

資料來源:Wind。
圖14 2020~2021年僅H股上市城商行撥貸比
總結與啟示
從上面的分析中我們可以看出,30家上市城商行在2021年的發展呈現如下特徵。
總體發展穩中向好。自2020年新冠肺炎疫情暴發以來,各上市城商行基本經受住了衝擊。從傳統的信貸業務來看,各家城商行都維持了一定的增長,相當一部分城商行實現了高速增長;從營收及盈利來看,大部分城商行正從疫情的陰霾中走出,也達到了監管機構對主要盈利指標的要求;從資產質量來看,各上市城商行均沒有發生重大的風險事故,同時加強了對風險的防備,加強了資本補充,提高了資本實力。
銀行轉型加快。城商行的轉型表現在三個方面:一是向加強開發零售市場的方向邁進。零售金融以其高成長性和跨越周期波動的特性,正成為城商行市場拓展的新藍海和業績增長的新引擎。例如,北京銀行2021年零售營收貢獻佔比同比提升5.44個百分點,加快朝着零售盈利貢獻50%目標邁進;南京銀行2021年零售客户AUM(管理金融資產規模)增幅超16%;「大零售」已成為多數城商行的經營戰略。二是注重科技引領。數字化和金融科技日益成為商業銀行轉型發展的核心驅動力量,各家城商行都加大了對金融科技的研發與投入。從客户直觀的感受來説,各家銀行推出的「掌上銀行」「微信銀行」等數字化平臺大大方便了業務辦理,同時銀行中后臺也向着數據治理、數據驅動轉型,從而健全風險管理體系,推動管理模式升級。三是向輕型化方向邁進。這個「輕」不是相對資產規模的,而是發展路徑的「輕」,是一條從利差依賴、規模擴張走向創新驅動和價值創造的新路徑。各城商行摒棄了過去粗放的業務開展模式,大力發展以財富管理、投資銀行為代表的中間業務,以更低的資本消耗、更快的資產流轉、更高效的管理架構、更精簡的運營體系、更精細的成本管理應對更激烈的挑戰。
服務國家戰略。在貫徹「房住不炒」政策上,絕大部分城商行的貸款結構較往年都作了調整,投放到房地產行業的貸款比重有所降低;在扶持實體經濟上,多家城商行鍼對科技創新型企業、生產製造型企業和涉農企業提供定製化的信貸服務,加大了普惠性質小微貸款的發放力度,並且普遍降低了此類貸款的利息;在響應國家「碳中和碳達峰」戰略上,上市城商行努力發展「綠色金融」,綠色信貸余額及佔比均有顯著的提升,同時嘗試發行綠色金融債券助力綠色產業發展。
強化ESG理念。越來越多的城商行把ESG理念(環境Environmental、社會Social和治理Governance)融入經營中,多家城商行發佈了專門的ESG報告,加大了對生態環境保護和社會責任等領域的投入:從業務上積極發展、豐富綠色金融產品鏈;在日常經營上,則將節能、可持續性等要求貫徹其中。
尋求特色發展。多家城商行根據自身的市場特點,挖掘新興業務的可能性。例如,北京銀行推出「文信貸」「文化英才貸」「電影+」版權質押貸等文化金融新產品;哈爾濱銀行開拓俄羅斯市場,推動國際結算業務;徽商銀行成功落地全國首筆「供應鏈票據+擔保」創新業務,創新推出「科技e貸」「碳排放權質押融資」等產品。
分化效應明顯。一是地域上的分化。從規模上來看,排名前幾位的城商行均位於東部地區,中西部城商行體量則相對較小,規模最大的北京銀行總資產幾乎是規模最小的瀘州銀行的30倍;從經營與發展情況來看,位於東部沿海地區和西部明星城市(成都、重慶)城商行的發展態勢要好於其他地區的城商行。值得注意的是,位於東北區域的三家上市城商行(盛京銀行、錦州銀行、哈爾濱銀行)在各項指標上與其他銀行存在一定的差距,與近些年來東北經濟增速平緩、人口流出的基本面相吻合。二是僅在H股上市的銀行與A股上市銀行的分化。A股與H股不同的市場環境可能使得優秀的銀行儘可能首選A股上市,這種選擇的結果,可能使得兩地上市的銀行存在先天差異,這種差異也許影響到了當前。
持續發展不易。有一些早年的明星上市城商行,近年來在發展上遇到了這樣或那樣的問題,其中有宏觀環境的原因,也有自身發展戰略與經營管理上的問題。部分銀行當前正在為當年的激進戰略付出代價,值得所有的城商行反思。
2022年的環境更為艱難,城商行特別是上市城商行應當堅守服務實體經濟的初心,適時校正發展戰略,堅持科技引領,培育創新能力,強化內部管理,迎來更加美好的未來。
(作者單位:外交學院,其中歐明剛系外交學院教授、《銀行家》雜誌副主編)
(文章刊發於《銀行家》雜誌2022年第6期‘商業銀行’欄目)