熱門資訊> 正文
2022-04-30 14:00
刀具產業鏈各環節上市公司:上游原材料供應上市企業有方大特鋼(600507.SH)、西寧特鋼(600117.SH)、安泰科技(000969.SZ)、沃爾德(688028.SH)、黃河旋風(600172.SH)、中兵紅箭(000519.SZ)、四方達(300179.SZ)、奔朗新材(836807.0C)、廈門鎢業(600549.SH)、中鎢高新(000657.SZ)、力量鑽石(301071.SZ)、威硬工具(430497.OC)等;中游刀具製造上市企業主要有中鎢高新(000657.SZ)、廈門鎢業(600549.SH)、歐科億(688308.SH)、華鋭精密(688059.SH)、沃爾德(688028.SH)、恆鋒工具(300488.SZ)、天工國際(00826.HK)、博深股份(002282.SZ)、黃河旋風(600172.SH)、銻瑪工具(837971.OC)等;下游刀具應用企業有捷榮技術(002855.SZ)、豪邁科技(002595.SZ)、成飛集成(002190.SZ)、優德精密(300549.SZ)、華東數控(002248.SZ)、秦川機牀(000837.SZ)、廣汽集團(601238.SH)、上汽集團(600104.SH)、徐工機械(000425.SZ)、柳工(000528.SZ)、振華重工(600320.SH)等
本文核心數據:企業營收、企業利潤、銷售毛利率
從產業鏈的角度來看,刀具產業鏈上游主要是工具鋼、硬質合金、陶瓷、超硬材料等原材料供應,中游是刀具生產製造,下游是刀具應用領域,包含機牀、汽車製造、模具製造、航空工業以及國防軍工等工業製造領域。目前,我國涉及刀具產業相關業務的上市公司主要有中鎢高新、廈門鎢業、歐科億、華鋭精密、沃爾德、恆鋒工具、天工國際、博深股份、黃河旋風、銻瑪工具等企業。本文在對刀具產業鏈上市公司匯總的基礎上,將從中游刀具生產製造行業中的上市公司業務佈局、業績對比及業務規劃進行全方位對比。
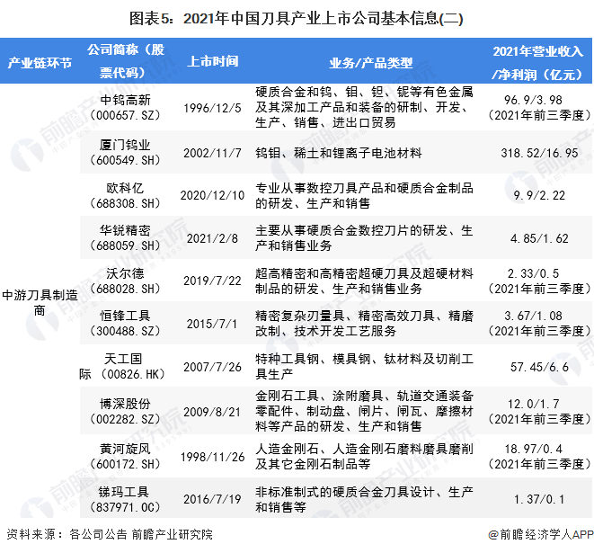
1、刀具行業上市公司匯總
刀具,是指機械製造中用於切削加工的工具,又稱切削工具,一般由刀杆(或刀盤)和刀片兩部分組成。刀具行業是機械製造與重大技術領域的基礎性行業。刀具的質量直接決定了機械製造行業的生產水平,更是製造業提高生產效率和產品質量的最重要因素。伴隨我國產業結構的調整升級進程不斷加快,加工產品的結構複雜化、加工精度要求的不斷提高以及生產效率的提升,終端用户對刀具的性能要求也不斷提高。本文匯總了刀具產業鏈各環節主要上市公司,包括刀具產業上游的主要原材料供應商、中游刀具製造商,以及下游刀具應用客户。
其中,涉及刀具生產製造業務的上市公司主要有中鎢高新、廈門鎢業、歐科億、華鋭精密、沃爾德、恆鋒工具、天工國際、博深股份、黃河旋風、銻瑪工具等企業。







2、刀具行業上市公司刀具製造業務佈局對比
在行業相關上市公司中,沃爾德、華鋭精密、銻瑪工具的刀具業務佔比均超過80%,而其他企業的刀具業務佔比相對較小,以多元化產業佈局為主;在細分產品佈局方面,行業上市企業根據自身產業基礎,在細分產品類型佈局方面各有側重,如中鎢高新、歐科億等重點佈局硬質合金數控刀具,博深股份、黃河旋風等重點布金剛石刀具等;在區域佈局方面,大部分企業是以國內市場為主,少數企業如天工國際等海外市場佈局相對完善,國外市場銷售額佔比超過70%。

注:目前行業內上市企業除了天工國際外,均為單獨披露刀具業務國內外市場的營收數據,上述除天工國際外的企業區域銷售佔比均為企業整體業務經營數據。
3、刀具行業上市公司刀具製造業務業績對比
從行業上市企業相關業務毛利率來看,大部分企業刀具業務毛利率是在15%以上,其中華鋭精密、沃爾德等企業毛利率在50%以上,刀具業務的獲利水平較高;從上市企業的刀具業務競爭優勢來看,行業企業均十分重視刀具產品的技術研發,通過搶佔細分領域技術高地等方式來獲取市場競爭優勢。

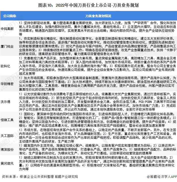
4、刀具行業上市公司刀具製造業務規劃對比
國內的刀具製造行業屬於典型的技術引導型產業,行業和企業的技術發展突破對整個刀具產業的發展十分關鍵。從刀具行業相關上市企業的業務規劃來看,重點聚焦在高端刀具產品的技術瓶頸突破、智能製造轉型、全球化戰略佈局等方面。

以上數據來源於前瞻產業研究院《中國切削刀具製造行業產銷需求與投資預測分析報告》,同時前瞻產業研究院還提供產業大數據、產業研究、產業鏈諮詢、產業圖譜、產業規劃、園區規劃、產業招商引資、IPO募投可研、IPO業務與技術撰寫、IPO工作底稿諮詢等解決方案。
更多深度行業分析盡在【前瞻經濟學人APP】,還可以與500+經濟學家/資深行業研究員交流互動。