熱門資訊> 正文
2022-04-17 11:00
化肥產業鏈各環節上市公司:上游原材料供應上市企業有內蒙華電(600863.SH)、淮北礦業(600985.SH)、興發集團(600141.SH)、鹽湖股份(000792.SZ)、藏格礦業(000408.SZ)等;中游化肥生產上市企業主要有雲天化(600096.SH)、魯北化工(600727.SH)、魯西化工(000830.SZ)、陽煤化工(600691.SH)、鹽湖股份(000792.SZ)、湖北宜化(000422.SZ)、華魯恆升(600426.SH)、新洋豐(000902.SZ)、瀘天化(000912.SZ)、司爾特(002538.SZ)、亞鉀國際(000893.SZ)、藏格礦業(000408.SZ)、東方鐵塔(002545.SZ)、六國化工(600470.SH)、四川美豐(000731.SZ)、興發集團(600141.SH)、川發龍蟒(002312.SZ)、雲圖控股(002539.SZ)等;下游化肥經銷上市企業有輝隆股份(002556.SZ)、天禾股份(002999.SZ)、農發種業(600313.SH)等
本文核心數據:企業營收、企業利潤、銷售毛利率
從產業鏈的角度來看,化肥產業鏈上游主要是煤炭、天然氣、磷礦、硫磺和鉀礦等原材料供應商,中游是磷肥、氮肥、鉀肥、複合肥生產製造商,下游是化肥批發商、零售商等,最終流通到農户手中。目前,我國涉及化肥產業相關業務的上市公司主要有云天化、魯北化工、魯西化工、陽煤化工、鹽湖股份、湖北宜化、華魯恆升、新洋豐、中海石油、中國心連心、瀘天化、中化化肥、司爾特、亞鉀國際、藏格礦業、東方鐵塔、六國化工、四川美豐、興發集團、川發龍蟒、雲圖控股等企業。本文在對化肥產業鏈上市公司匯總的基礎上,將從中游化肥生產製造行業中的上市公司業務佈局、業績對比及業務規劃進行全方位對比。
1、化肥產業上市公司匯總
化肥是化學肥料的簡稱,具體是指通過化學或物理方法制成的含有一種或幾種營養元素的肥料,是農業生產中最基礎和最重要的物質投入。化肥行業是關係農業生產發展和農民切身利益的基礎性行業。本文匯總了化肥產業鏈各環節主要上市公司,包括化肥產業上游的主要原材料供應商、化肥生產商,以及下游化肥經銷企業。
其中,涉及化肥生產製造業務的上市公司主要有云天化、魯北化工、魯西化工、陽煤化工、鹽湖股份、湖北宜化、華魯恆升、新洋豐、中海石油、中國心連心、瀘天化、中化化肥、司爾特、亞鉀國際、藏格礦業、東方鐵塔、六國化工、四川美豐、興發集團、川發龍蟒、雲圖控股等企業。









2、化肥行業上市公司化肥生產業務佈局對比
在行業相關上市公司中,新洋豐、鹽湖股份、中化化肥、司爾特、亞鉀國際、六國化工的化肥業務佔比均超過80%,而其他企業的化肥業務佔比相對較小,以多元化產業佈局為主;在細分產品佈局方面,行業上市企業根據自身產業基礎,在細分產品類型佈局方面各有側重,如鹽湖股份重點佈局鉀肥市場,湖北宜化重點佈局氮肥市場等;在區域佈局方面,大部分企業主要是深耕國內市場外,少數企業如亞鉀國際等已成功開拓海外市場佈局。


注:目前行業相關上市企業均為單獨披露化肥在國內外市場的營收數據,上述區域銷售佔比數據為企業整體業務經營數據。
3、化肥行業上市公司化肥生產業務業績對比
從行業上市企業相關業務毛利率來看,大部分企業化肥業務毛利率是在10%以上,其中鹽湖股份、藏格礦業、東方鐵塔等企業毛利率在50%以上,化肥業務的獲利水平較高;從上市企業的化肥業務競爭優勢來看,行業企業均十分重視化肥產品的技術研發和化肥產業鏈延伸,通過搶佔細分領域技術高地、降低產業鏈整體成本等方式來拓展市場。

注:不同企業的信息披露程度和披露時間不一致。

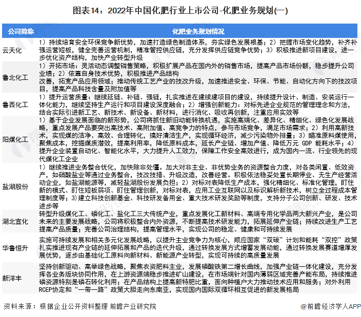
4、化肥行業上市公司化肥生產業務規劃對比
國內的化肥生產行業屬於政策引導型產業,也是技術引導型產業,行業政策方向和技術發展突破對整個化肥產業的發展十分關鍵。從化肥行業相關上市企業的業務規劃來看,重點聚焦在化肥產品技術創新突破、產業綠色轉型、全球化戰略佈局等方面。


以上數據來源於前瞻產業研究院《中國化肥行業市場需求預測與投資戰略規劃分析報告》,同時前瞻產業研究院還提供產業大數據、產業研究、產業鏈諮詢、產業圖譜、產業規劃、園區規劃、產業招商引資、IPO募投可研、IPO業務與技術撰寫、IPO工作底稿諮詢等解決方案。
更多深度行業分析盡在【前瞻經濟學人APP】,還可以與500+經濟學家/資深行業研究員交流互動。