熱門資訊> 正文
2022-03-30 19:00
炒股就看金麒麟分析師研報,權威,專業,及時,全面,助您挖掘潛力主題機會!
一.一體化壓鑄產業趨勢確定性分析
一體化壓鑄是什麼:車身部件的鑄鋁化及集成化
工藝特點:通過大噸位壓鑄機制造大型鋁製零部件,主要指汽車車身結構件一體化加工,將原本設計中多個單獨、分散的小 件經過重新設計高度集成,再利用壓鑄機進行一次成型壓鑄成完整大零件(省略焊接及組裝流程)。此外,新能源車三電系 統等多合一殼體也可引入一體化壓鑄技術來實現集成製造。
適用範圍:目前大型一體化壓鑄主要適用於乘用車下車身(包括后地板、前地板及前機艙)以及白車身。
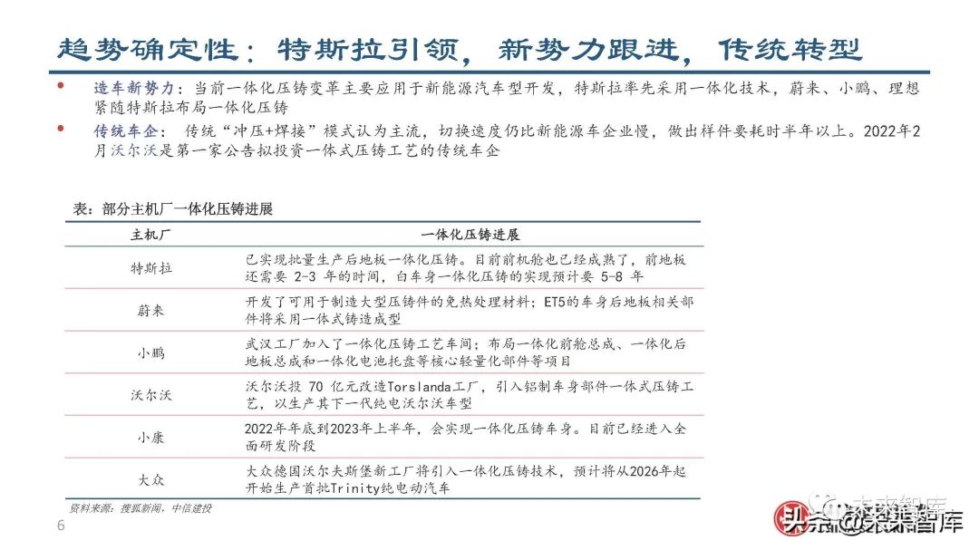
趨勢確定性:特斯拉引領,新勢力跟進,傳統轉型
造車新勢力:當前一體化壓鑄變革主要應用於新能源汽車型開發,特斯拉率先採用一體化技術,蔚來、小鵬、理想 緊隨特斯拉布局一體化壓鑄。
傳統車企:傳統「衝壓+焊接」模式認為主流,切換速度仍比新能源車企業慢,做出樣件要耗時半年以上。2022年2 月沃爾沃是第一家公告擬投資一體式壓鑄工藝的傳統車企。
特斯拉的「一體化」:后地板率先量產,降本增效顯著
特斯拉是目前唯一實現后底板一體化壓鑄量產的主機廠。2020年9月22日,馬斯克在特斯拉電池日發佈會上介紹稱Model Y 將採用一體式壓鑄后地板總成,鑄造零件可以從此前的70個簡化到2個,未來可能會合為1件。車身結構穩定性和輕量化得到 大幅優化,同時還減少近1000次的焊接工序,節省約20%的生產成本;
后地板率先一體化壓鑄原因:1)后地板碰撞受損的機率小,安全性能要求相對其他下車體稍低;2)6000T大型壓鑄機可以 滿足后地板製造條件,更大零部件設備在研;3)一體化壓鑄后地板較傳統焊接工藝剛性更優,可更好兼顧底盤操縱性能。
國內新勢力:蔚來量產在即,小鵬完成打樣
蔚來一體化壓鑄佈局:2021年10月18日,蔚來宣佈成功驗證開發了可用於製造大型壓鑄件的免熱處理 材料,全新材料將會應用在蔚來第二代平臺車型上。12月18日,蔚來在NIODay上發佈,全新車型ET5的 車身后地板相關部件將採用一體式鑄造成型,使車身后地板重量降低30%,同時后備箱空間增加11L。
小鵬一體化壓鑄佈局:武漢工廠加入了一體化壓鑄工藝車間,武漢工廠將引進一套(條)以上超大型壓 鑄島及自動化生產線。1月18日,小鵬宣佈與廣東鴻圖簽約12000噸超級智能壓鑄單元,以及新能源汽車 一體化前艙總成、一體化后地板總成和一體化電池托盤等關鍵和核心輕量化部件等項目。
趨勢研判:輕量化及提效降本需求推動一體化壓鑄
減重:特斯拉計劃用2-3個大型壓鑄件替代原先370個零件組成的下車體總成,重量將降低30%。
降本:特斯拉后地板替換的成本下降在20%左右。實現下車身一體化后,製造成本下降40%。
提效:採用了一體式壓鑄后地板總成的Model Y,用1-2件大型壓鑄件替換了原來的70個零件,焊點大約 由700-800個減少到50個。製造時間由傳統工藝的1-2小時縮減至3-5分鍾,可實現在廠內直接供貨。
二.產業鏈各環節空間與格局分析
市場空間:千億產業鏈,部件>材料>壓鑄機>模具
遠期:一體化壓鑄車身結構件全球/中國市場空間分別有望達到6100/1755億元;大型壓鑄機全球/中國市 場空間分別有望達到218.3/65.5億元;免熱處理鋁合金材料全球/中國市場空間有望達到2500/750億元;模具全球/中國市場空間有望到182.5/54.8億元。
核心假設:1)遠期壓鑄技術成熟,前機艙、前地板、后地板、上車身結構件均實現一體化壓鑄,需要2 台6000t、1台9000t、1台12000t壓機,單車價值量12200元;2)全球乘用車銷量達到10000萬輛,中國乘 用車銷量達3000萬輛,一體化壓鑄滲透率50%;3)壓鑄機規劃產能10萬套/台,產能利用率70%,良率90%, 設備更換周期10年,6000/9000/12000t壓鑄機價格分別為5000/7500/10000萬元;4)免熱處理鋁合金單 價18元/kg;5)模具一年更換一次,6000t/9000t/12000t壓鑄機對應模具單價分別為500/600/700萬元。
遠期:一體化壓鑄車身結構件市場空間最大,全球/中國市場空間分別有望達到6100/1830億元;大型壓鑄機全球/中國市場空間分別有望達到 218.3/65.5億元;免熱處理鋁合金材料全球/中國市場空間有望達到2500/750億元;模具全球/中國市場空間有望達到182.5/54.8億元。
中短期:預計到2025年,一體化壓鑄車身結構件市場空間分別有望達到376.7億元,CAGR=160%;大型壓鑄機市場空間分別有望達到50億元, CAGR=90%;免熱處理鋁合金材料市場空間有望達到161.3億元,CAGR=139%;模具市場空間有望達到10.9億元,CAGR=131%。產業鏈各環節均有 翻倍及以上的增速,其中一體化壓鑄車身結構件增速最快。(報告來源:未來智庫)
中短期:新勢力推動起量,產業鏈高增長
中短期:預計到2025年,一體化壓鑄車身結構件市場空間分別有望達到376.7億元,CAGR=160%;大型壓鑄機市場空間 分別有望達到50億元,CAGR=90%;免熱處理鋁合金材料市場空間有望達到161.3億元,CAGR=139%;模具市場空間有望 達到10.9億元,CAGR=131%。
核心假設:1)單車價值量:前機艙2200元、前地板3500元、后地板2000元;2)2023年前機艙實現量產,2024年中地 板實現量產;3)各車企總銷量及其配置一體化壓鑄車身結構件車型的滲透率假設;4)大型壓鑄機產 銷平衡,壓鑄機規劃產能10萬套/台,產能利用率、良率,壓機價格6000/9000t為5000/7500萬元;5)免熱 處理鋁合金單價18元/kg;6)模具一年更換一次,單價6000t/9000t分別為500/600萬元。
壓鑄機格局:大噸位壓鑄機供給瓶頸,力勁率先突破
大型壓鑄機主要玩家有老牌瑞士廠商布勒、國內上市公司龍頭力勁科技、伊之密,以及海天集團子公司海天金屬等。瑞士布勒、中國力勁以及海天是目前具備規模量產 6000 噸以上大型壓鑄機的製造商。
力勁科技及子公司意德拉率先量產6000t壓鑄機並供貨特斯拉。根據意德拉官網產品介紹,在合模力、壓射力、模板 尺寸、射料量上均有明顯突破。2021年力勁發佈9000噸大型壓鑄機,將壓鑄機的噸位再向前推進一步。12000t壓機 正在與廣東鴻圖等公司合作研發。布勒在21年初發布6100t壓鑄機,預計在22H1發佈8400t壓鑄機;海天金屬8800t壓鑄機也已完工交付美利信。
材料格局:國外技術領先,國內迅速跟進
對於傳統鋁合金而言,熱處理是保障壓鑄零部件機械性能的必備手段,熱處理過程易引起汽車零部件尺寸變形及表 面缺陷,由於一體化壓鑄零部件較大,因此后期再進行熱處理將產生較大程度變形,因此需要使用免熱處理鋁合金 材料。
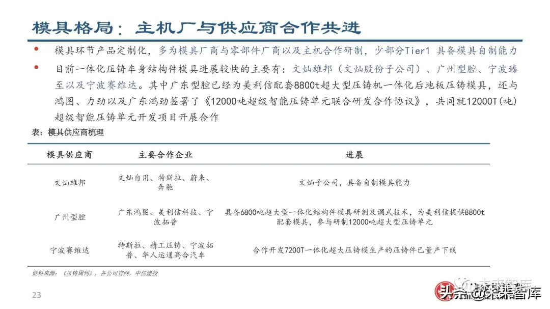
模具格局:主機廠與供應商合作共進
目前一體化壓鑄車身結構件模具進展較快的主要有:文燦雄邦(文燦股份子公司)、廣州型腔、寧波臻 至以及寧波賽維達。其中廣東型腔已經為美利信配套8800t超大型壓鑄機一體化后地板壓鑄模具,還與 鴻圖、力勁以及廣東鴻勁簽署了《12000噸超級智能壓鑄單元聯合研發合作協議》,共同就12000T(噸) 超級智能壓鑄單元開發項目開展合作。
中游初期格局:整車廠和Tier1均涉足
特斯拉率先採用一體化技術,蔚來、小鵬、理想緊隨特斯拉布局一體化壓鑄,傳統主機廠中如吉利、大眾等也 有相關入場計劃。特斯拉后地板已經實現量產自制,小鵬、吉利、大眾等也有做自制的計劃,理想和蔚來或主 要依託外部零部件廠商。
中游長期格局:重資產低周轉屬性導致Tier1主導更佔優
長期來看,一體化壓鑄屬於重資產的領域,壓鑄機一投就需要一條產線,要配套熱處理或機夾等設備,一條產線投資近一億元,而年產 能只有6-8w套。據我們測算,在良率達到90%時,投入產出比仍高達1:2;毛利率在37%左右。而主機廠的固定資產周轉率較高,廣汽和 長城等主機廠長期保持在3以上,可以看出其經營特點並非重資產。我們認為,短期主機廠尤其是特斯拉和小鵬等新勢力出於保供壓力 以及Tier1能力未普遍成熟時期親自涉足,但是長期看一體化壓鑄資產較重,后期在產能充足以及工藝逐步成熟后將由Tier1主導。
三.產業鏈各環節技術壁壘分析
設備:鎖模力提升增加技術難度,短期產能不足
超大型壓鑄機屬於市場空白:過去市場沒有製造超大型壓鑄機的需求(基本都<4000噸),研發經驗沒有歷史積累。
鎖模力大幅提升:一體化壓鑄零件更加大型,要求壓鑄機的鎖模力提升,相應的壓射系統、模板尺寸、控制能力也 存在硬性要求;其中鎖模力提升是最大難點,需要壓鑄機合模機構提供新的設計解決方案。
大型壓鑄機產能短缺:目前僅有力勁科技一家公司生產車用大型壓鑄機。當前力勁科技6000噸以上大型壓鑄全球工 廠的合計產能為每個月6臺大型壓鑄機。
模具:開發依賴設計經驗,多數Tier1不具備自制能力
一體化壓鑄模具設計依賴大量經驗和計算實驗:由於模具更加大型,澆注系統、溢流系統、排氣系統、冷卻系統、 調壓系統、脱模頂出機構等系統均與傳統模具不同,重新設計依賴先發經驗和大量實驗。
設計-打樣-改進周期長:主機廠定點后,供應商需要6個月以上的時間設計模具,才能開始打樣;后續主機廠和供 應商合作改進模具結構往往需要1-2年。
一體化壓鑄模具製造要求更高:在型腔精度、表面質量、模具強度、模具密封性等方面有更高求。
材料:少數企業成功研發免熱處理鋁合金
免熱處理材料是一體化壓鑄的必然選擇:傳統壓鑄件鋁合金壓鑄件需要經固溶和時效熱處理來滿足車身 性能所需的強度和韌性。而熱處理過程中壓鑄件很容易出現尺寸變形及表面缺陷的問題。一體化壓鑄車 身結構件體積大,壁厚小,無法承受熱處理帶來的形變,因此需要開發出一種免熱處理鋁合金材料,壓 鑄后不需要經過熱處理即可滿足車身結構件所需要的力學性能。
工藝:車身結構件高真空壓鑄具備極強know-how
整車廠對一體化壓鑄車身結構件的要求高、製造難度大:生產過程中需要配置合模力6000T以上的壓鑄 機、更復雜精確的模具設計、免熱處理的新型鋁合金材料和成熟的免熱處理的高真空壓鑄工藝(強大、 完備的Know-how),技術壁壘較高。(報告來源:未來智庫)
四.產業鏈各環節企業進展對比分析
設備:大型壓鑄機生產有限,廠商尋求研發突破
行業現狀:當前具備6000噸以上大型壓鑄機制造能力的企業基本僅力勁科技、布勒、海天金屬等幾家,力勁科技機 型、噸位、訂單量佔據行業龍頭地位。
產研進度:受產能、研發進度影響,大型壓鑄機交付較少、壓鑄機市場供小於求,現階段技術難以滿足白車身一體 化加工需求。
材料:免熱處理鋁合金材料國產化進展順利
研發:國內外企業包括美國鋁業、特斯拉、蔚來汽車、立中集團等都在開發和推廣免熱處理鋁合金材料,各家材料 均具備自己的性能特點。
應用:美國鋁業等國外企業材料已實現規模化量產,國內企業研發材料迎頭趕上也已交付生產使用。
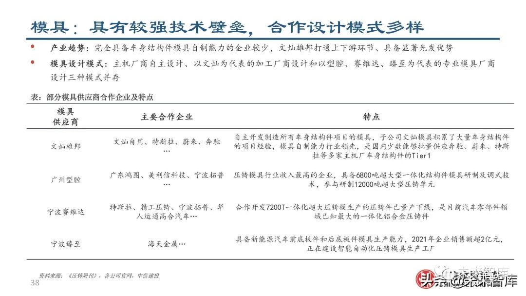
模具:具有較強技術壁壘,合作設計模式多樣
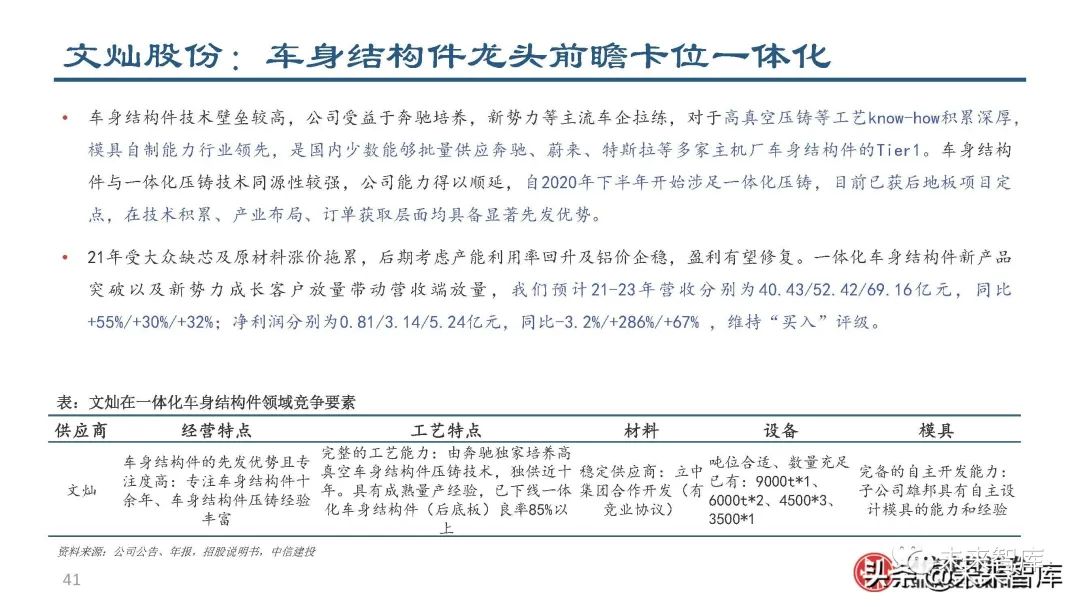
產業趨勢:完全具備車身結構件模具自制能力的企業較少,文燦雄邦打通上下游環節、具備顯著先發優勢。
模具設計模式:主機廠商自主設計、以文燦為代表的加工廠商設計和以型腔、賽維達、臻至為代表的專業模具廠商 設計三種模式並存。
報告節選:






































(本文僅供參考,不代表我們的任何投資建議。如需使用相關信息,請參閱報告原文。)