熱門資訊> 正文
2022-03-30 10:45
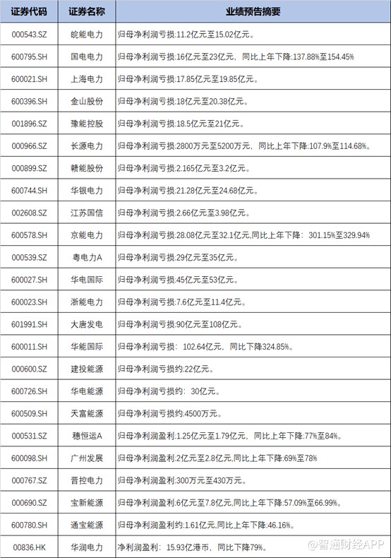
由於煤炭價格的大幅上漲,去年的火電企業業績普遍較差,從已經發布業績預告以及披露年報的企業來看,多數火電企業去年虧損嚴重,盈利的企業業績也大幅下降。

作為火電組的一員,在煤價如此之高的情況下,華潤電力(00836)雖然淨利潤也下降了79%,但和其他電力相比,華潤電力全年實現15.93億港幣的淨利潤還是特別顯眼。
火電大虧59.4億港幣VS可再生能源大賺83.81億港幣
智通財經APP瞭解到,近日華潤電力發佈2021年度全年業績報告。報告顯示2021年公司實現營業收入898億港元,同比增長29.1%;歸母淨利潤15.9億港元,同比減少79%;全年派息0.295元,派息率達到89%。
按收入結構劃分來看,華潤電力的收入包括電力銷售和熱能供應。其中電力銷售約佔公司92%,熱能供應銷售收入佔比約8%。電力銷售又可進一步分為火力發電(包括燃煤電廠及燃氣電廠)和可再生能源(包括風力發電、光伏發電及水力發電)。從銷售收入佔比來看,火電銷售收入約佔總收入比例的69.67%,是華潤電力最大的收入來源。

但由於煤炭供給緊張,2021年秦皇島動力煤的平均市場價格為1028.5元/噸,同比增長78%。華潤電力平均標準煤單價和單位燃料成本均同比上漲60%至1022元/噸和305.8元/兆瓦時。因此,2021年公司火電板塊歸母淨虧損(不包括非現金匯兌損益)59.4億港幣。儘管火電業務大幅虧損,不過公司的可再生能源核心利潤大增85.4%至83.81億港元。
煤炭價格的大幅上漲導致火力發電的企業虧損嚴重,因此爲了穩定煤炭價格,2022年以來,國家穩定煤價政策層層加碼,發改委「四增一控」政策以及對煤炭中長期合同簽訂履約情況開展專項覈查。具體而言,「四增一控」政策為:(1)增產能:採取綜合措施增加3億噸的有效產能;(2)增產量:全國日產煤量要維持在1260萬噸/日;(3)增儲備:全國實現6.2億噸的儲備,中央政府7000萬噸、地方政府1.5億噸、發電企業2億噸、煤炭企業1億噸且必須做到7天儲備能力,其它大用户1億噸;(4)增長協:煤炭企業簽訂的中長期合同數量應達到自有資源量的80%以上,發電供熱企業年度用煤應實現中長期供需合同全覆蓋;(5)控價格:5500大卡長協價570-770元,基準價675元執行,坑口價不得超700元,港口不得超900元。
煤炭價格的下降,對於火力發電的企業將是重大利好。公司初步判斷2022年單位燃料成本同比約個位數下降;在電價方面,目前公司已經簽訂的長協電量70%-80%都按上浮20%來簽訂的,預計全年電價漲幅在15%-20%之間。
值得一提的是,儘管當前的煤炭價格較去年四季度有所下降,但下降幅度並未非常大,因此今年一季度各火力發電企業業績將繼續承壓。
火電靈活性改助力火電企業更快完成雙碳目標
在雙碳目標下,很多人認為火電的歷史使命已經完成,實則不然。2021年的拉閘限電讓大家意識到了火電的重要性。2021年中央經濟會議中提出:傳統能源逐步退出要建立在新能源安全可靠的替代基礎上,要立足以煤為主的基本國情,推動煤炭與新能源的優化組合。今年以來,火電靈活性改造更是被大量提及。
《2022年政府工作報告》便提出要推進煤電靈活性改造。近期發佈的《「十四五」現代能源體系規劃》也提出:全面實施煤電機組靈活性改造,優先提升30萬千瓦級煤電機組深度調峰能力,推進企業燃煤自備電廠參與系統調峰。同時還提出,力爭到2025年,煤電機組靈活性改造規模累計超過2億千瓦。
根據中電聯數據顯示,我國發電裝機以煤電為主,抽水蓄能、燃氣發電等靈活調節電源裝機佔比不到6%,「三北」地區新能源富集,風電、太陽能發電裝機分別佔全國的72%、61%,但靈活調節電源不足3%,調節能力先天不足。比較而言,歐美等國靈活電源比重較高,西班牙、德國、美國佔比分別為34%、18%、49%。
光有目標也是不行的,經濟賬也要落在實處。
3月24日,南方電網發佈《南方區域電力併網運行管理實施細則》《南方區域電力輔助服務管理實施細則》(徵求意見稿)(以下簡稱《意見稿》)。
《意見稿》進一步提高了深度調峰補償力度,並增加30%以下檔位。以廣東煤電為例(其他省區均有提高):第一檔:煤電機組出力40%-50%,補償標準由66元/兆瓦時提高至99元/兆瓦時;第二檔:煤電機組出力30%-40%,補償標準由132元/兆瓦時提高至792元/兆瓦時;第三檔(新增):煤電機組出力30%以下:補償標準1188元/兆瓦時。
從《意見稿》來看,補償標準大幅度的提升,也説明國家對火電靈活性改造的需求極大。而對於火電企業來説,一方面較高的補償標準可以增厚靈活性改造后火電企業的利潤,另一方面由於華潤電力的調峰能力提升,風電光伏的建設指標也更容易獲得,且獲得的風光資源也會相對好於行業。
年報顯示,華潤電力全年運營的風電場滿負荷平均利用小時為2464小時,較2020年上升228小時或10.2%,超出全國風電機組平均利用小時232小時。光伏電站滿負荷平均利用小時為1510小時,較2020年上升87小時或6.1%,超出全國光伏發電機組平均利用小時229小時。由於風電光伏價格採購全國基本一樣,所以利用小時數越長,毛利率越高。
補貼一次性發放完畢,新能源運營商迎來重大利好
相對於新能源運營商來説,除了調峰能力以外,另一個困擾他們的便是新能源補貼。近期,補貼或將一次性發放到位,這無疑對新能源運營商是極大的利好。
3月24日財政部網站公開中央政府性基金預算,其中2022年本級支出7183億元,較2021年增加4048億元。根據報道顯示,目前,主管部門正在就可再生能源補貼欠款事項進行系統性清查,3月底前將完成企業自查。預計最快一個季度,主管部門將對上述企業清查完畢,此后國家將一次性發放歷史拖欠補貼。

倘若補貼一次性發放完畢,對於新能源運營商來説,對於現金流不足的可以緩解現金流不足,資產負債率過高的可以償還債務減少利息支出,沒什麼問題的可以擴大再生產。假設按照25%本金:75%貸款的資金配比計算,有望撬動1.8萬億綠電投資,假設風電光伏開發資金分配1:1,可以撬動180GW風電+225GW光伏項目。
根據申萬宏源的預測,華潤電力累計補貼拖欠約138.4億元,約佔淨資產的18.4%;補貼收回約節省利息4.84億元。

另外,公司的風光資源儲備充裕。截至2021年底,公司已覈准或備案了約1.8GW風電和35GW光伏項目,獲得風電和光伏建設指標分別為6.36GW和5.95GW,並獲得70個整縣分佈式屋頂光伏項目的開發權。2022年公司計劃新增風電和光伏項目併網容量目標為6.3GW,資本開支預計約為376億港元,其中約305億港元用於風電、光伏電站的建設。十四五期間,公司目標新增40GW可再生能源裝機,預計2025年底,可再生能源裝機佔比超過50%。
隨着可再生能源裝機量的提升,公司的業績也將大幅擺脫煤炭的影響。