熱門資訊> 正文
2022-03-18 15:53
近日,澎湃新聞與公眾環境研究中心(IPE)聯合發佈中國上市公司環境績效行業分榜單「醫藥製造上市公司環境績效榜」,涉及298家上市公司,18177家關聯企業。榜單數據截止日期為2022年3月7日,排名比較的時間區間為2021年5月14日至2022年3月7日。
自2021年起,澎湃新聞與公眾環境研究中心(IPE)聯合發佈中國上市公司環境績效動態榜單和行業分榜單。此次發佈的「醫藥製造上市公司環境績效榜」旨在基於環境大數據,分析醫藥製造業環境污染問題,科學評估相關上市公司環境績效表現,推動醫藥製造業企業踐行環境責任,完善環境信息披露;同時也希望協助投資者發現綠色投資機會,完善ESG責任投資體系,以市場動力促進醫藥製造業企業綠色低碳發展。
醫藥行業生產品種多,生產工序長,使用原料種類多、數量大,原材料利用率低,導致行業生產過程產生的「三廢」量大,廢物成分複雜,如不能有效處理,有可能帶來較大危害。
在廢水層面,藥企的部分生產流程涉及的廢水成分複雜,有機物種類多、濃度高,色度深,可能帶有較大毒性。在廢氣層面,藥企的部分生產流程涉及的大氣污染物種類較多,除揮發性有機物(VOCs)外,還涉及氯化氫、氨、氰化物等有毒有害的無機污染物。
新華製藥及其關聯公司多次受到環境處罰
「醫藥製造上市公司環境績效榜」298家上市公司中,山東新華製藥股份有限公司(以下簡稱「新華製藥」)環境績效得分-79.10分,位列榜單排名倒數第二。新華製藥環境績效得分較上一期(2021年5月14日)下降73.71分,全A股排名下降1258位,在「醫藥製造上市公司環境績效榜」得分降幅最大。
新華製藥(000756)環境績效得分降幅如此之大的原因在於,上市公司自身及其全資子公司、控股子公司、聯營公司2021年以來多次因環境超標、違規問題被地方生態環境部門處以罰款。
澎湃新聞從蔚藍地圖數據庫獲悉,2022年1月和2月,新華製藥因「存在排污口未納入排污許可證管理的環境違法行為」、「存在污染物排放方式和排放去向與排污許可證不相符合的環境違法行為」被淄博市生態環境局處以罰款,分別涉及金額12.125萬元、13.25萬元。

淄環罰字〔2022〕第06號

淄環罰字﹝2022﹞第16號
同樣是在2022年1月和2月,新華製藥(000756)的全資子公司山東新華萬博化工有限公司因重污染天氣橙色預警期間、臭氧二級管控期間「未落實應急管控措施」,「存在污染物排放方式和排放去向與排污許可證不相符的環境違法行為」,被淄博市生態環境局處以罰款,分別涉及金額8.75萬元、8.1875萬元。

淄環罰字〔2022〕第05號

淄環罰字〔2022〕第14號
而控股子公司淄博新華-百利高製藥有限責任公司則因「存在污染物排放方式和排放去向與排污許可證不相符的環境違法行為」,在2022年2月被淄博市生態環境局處以罰款8.1875萬元。

淄環罰字〔2022〕第15號
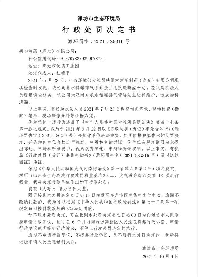
此外,新華製藥全資公司新華製藥(壽光)有限公司2021年因「未及時對氨水儲罐排氣管路法蘭進行維護,造成物料泄漏」被濰坊市生態環境局處以罰款6.5萬元。聯營公司燦盛製藥(淄博)有限公司2021年因「存在污染物排放口位置或者數量不符合排污許可證規定的環境違法行為」被淄博市生態環境局處以罰款9.3萬元。

濰環罰字﹝2021﹞SG316號

淄環罰字〔2021〕第35號
管理辦法明確了信披主體與時限,提示新華製藥做臨時性披露
生態環境部印發的《企業環境信息依法披露管理辦法》(以下簡稱《管理辦法》)和《企業環境信息依法披露格式準則》(以下簡稱《格式準則》),已於今年2月8日起施行,明確了依法披露環境信息的企業主體及企業環境信息依法披露規範要求。
根據《管理辦法》,重點排污單位被確定為應依法披露環境信息的企業主體之一。山東新華製藥股份有限公司及其前述子公司,聯營公司均為2021年度重點排污單位,屬於應依法披露環境信息的企業主體。
此外,《管理辦法》第三章還對披露內容和時限做出了相關規定,其中第十七條明確規定了五種臨時性信息披露要求,其中包括「因生態環境違法行為受到行政處罰的信息」。前述提及的新華製藥及其子公司部分處罰發生在《企業環境信息依法披露管理辦法》發生之后,提示相應作出臨時信息披露。
截至當前,澎湃新聞尚未通過公開渠道獲得新華製藥就前述環境違規問題進行的信息披露。我們提示新華製藥關注自身及其子公司環境表現,並儘快依據新規作出臨時性信息披露。
公開資料顯示,新華製藥(000756)作為華魯控股集團有限公司醫藥板塊的核心子公司,成立於1943年,是一家化學合成製藥企業,是全球重要的解熱鎮痛藥生產和出口基地,國內重要的心腦血管類、抗感染類、中樞神經類等生產企業。
作為理念體系的一部分,環境保護被新華製藥視為生存和發展的生命線。其在2021年中期報告中表示,「本集團一直嚴格遵守國家環保政策和法規要求,並將繼續加大環保投入力度,推進環保設施升級改造。積極開展安全環保培訓教育,強化企業內控標準,加強對重點排污點的監控,降低環保風險,做到達標排放」。
注:上市公司績效分值基於納入計算的關聯企業動態環境績效分值及其持股比例加權計算而得。企業動態環境績效分值是蔚藍地圖根據企業的環境監管記錄統計分析而獲得,是以環境合規為主、結合環境管理能力和節能減排表現等信息,對企業進行的量化環境績效評分。企業動態環境績效原始分值為0,當企業發生環境違規問題時,根據違規情節嚴重程度及發生時間扣減相應分值,根據違規問題整改進展等情況,扣減的績效可以得到相應修復。