熱門資訊> 正文
2022-02-05 14:00
原標題:預見2022:《2022年中國精細化工行業全景圖譜》(附市場規模、競爭格局和發展趨勢等) 來源:前瞻產業研究院
行業主要上市公司:萬華化學(600309)、齊翔騰達(002408)、迴天新材(300041)、聯化科技(002250)、宏達新材(002211)、巨化股份(600160)、永太科技(002326)、多氟多(002407)、新安股份(600596)、新宙邦(300037)、天賜材料(002709)
本文核心數據:市場規模、產能、產量、表觀消費量、進出口規模、進出口結構等
行業概況
1、定義
精細化工指生產精細化學品的工業,通稱精細化學工業。該行業產品指具有特定應用功能,技術密集,商業性強,產品附加值較高的化工產品。
精細化工產品種類較多,下游應用領域廣泛。由於部分化學產品具有穩定性、潤滑性、成膜性、增稠性、防腐性等多種化學特性,在很多行業的產業鏈上的某個環節具有不可替代的催化、輔助等作用。
目前,中國精細化學品大體可以分成:農藥、染料、顏料、試劑和化學藥品(原料藥)等在內的十一類細分產品。隨着國民經濟的發展,精細化工的開發和應用領域在不斷拓展,新的門類將會不斷增加。

2、產業鏈剖析:產業鏈長而複雜,當前下游應用場景較為單一
精細化工行業包括精細化學品與專用化學品,與通用及半通用化學品均為大宗產品不同,精細化工產品具有少量生產、目前應用領域相對較為專一、產業鏈長而複雜的特點,通過對基本化工原料進行一系列的化學反應制備而成,產品主要應用在醫藥、農藥、染料、液晶等領域。行業的上游產業主要是基礎化工行業,包含無機化工原料和有機化工原料;而行業的中游包含化學中間體和化工製劑兩大細分領域,前者包含精細化學品和專用化學品,而后者包含精細化學品製劑和專用化學品製劑;行業的下游應用場景主要包含醫藥、農藥、染料和日化等應用市場。
而精細化工行業上游以中國石化、恩捷股份、榮盛石化等傳統石化企業為主,市場集中度高,份額供給較為穩定;中游為精細化工製造企業,專業性強化,細分程度較高,比如新和成主營醫藥精細化工產品,聯化科技以農藥精細化工產品為主;下游行業主要是成品領域經營商,比如寶潔日化、浩業醫藥等。


行業發展歷程:行業正在轉向高端產品研發階段
精細化工是石化產業的重要組成部分。中國精細化工行業起步較晚,「八五」規劃提出重點發展精細化工,「九五」確立精細化學品為結構調整的重點領域,而「十二五」規劃期間,受到關鍵技術的制約,國內精細化工和新材料方面發展較為緩慢,基於此發展背景,「十二五」規劃明確指出,精細化工行業應積極技術創新,大力生產環境良好型產品和高附加值的化工新材料,以求縮短與發達國家在技術水平上的差距。而到了「十三五」期間,精細化工行業的發展主題變成圍繞石化工業轉型升級,依據各省市原有產業基礎因地制宜,以建設國家重要的戰略性石化產業基地為目標,進一步擴大油氣加工、乙烯生產、新型煤化工等生產規模,延伸產業鏈條,促進石油化工與煤化工產業耦合發展。
到當前的「十四五」期間,根據中國石油和化學工業聯合會副會長的發言,石化產業高質量發展、深化供給側結構性改革,還應在產業結構和產品結構調整與優化上狠下功夫,還應在產品的高端化、差異化上狠下功夫,還應繼續把精細化工作為石化產業高質量發展的重點領域和重要方向;而精細化工行業作為石化行業重要的細分領域,行業正處於由初、中級階段向精細化工過渡時期,傳統大宗通用級產品佔比將逐漸下降,發展高技術高質量的產品是行業的重要發展方向。

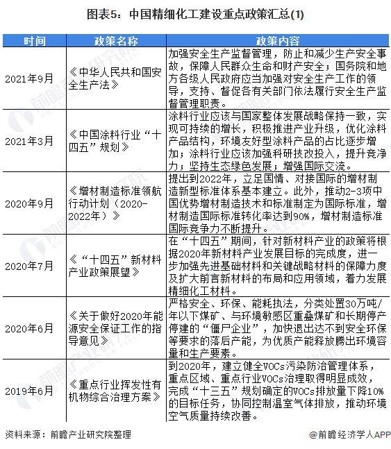
行業政策背景:政策指引行業兩大發展方向
2021年3月,《中國塗料行業「十四五」規劃》(以下簡稱《規劃》)發佈,《規劃》指明,塗料行業將與國家整體發展方向保持一致,實現可持續增長,積極推進產業升級和發展轉型;在「雙碳」大目標指引下,行業將向着節能減排的方向進行產業轉型升級;而塗料行業也需加強技術投入,以符合精細化工行業對於高端技術產品自主研發的發展趨勢。
而2016年以來,國家不斷提出精細化工行業節能降耗和增強研發力度,兩大發展要求;因此,行業應當在這兩個方向上進行重點發展。改造傳統產業,加快培育高新技術產品,建設一批具有hau較強國際影響力的知名品牌是精細化工行業現階段的發展要求。


行業發展現狀
---進出口狀況
1、進出口規模:目前整體規模較小,未來成長空間較大
進口規模方面。2016-2020年中國精細化工進口規模逐年上升,但增幅有所縮減。2020年受疫情影響,進出口貿易受阻,精細化工品規模達到4億元。2021年1-6月進口規模已經超過2.5億元,有望超過2020年規模恢復疫情前水平。
出口規模方面。2016-2020年中國精細化工行業出口規模逐年上升,但增幅有所縮窄。2018年后增速大幅放緩,2020年行業出口規模超過11億元。
綜合來看,近年來中國精細化工行業進出口規模呈現上升趨勢,但相較於整體化工品進出口市場,精細化工品整體進出口規模仍較小,未來仍有較大增長空間。當前中國精細化工品保持出超地位,但產品結構有待優化。

2、進出口結構:製成助劑佔比最高,其次是醫藥原藥
進口結構方面。製成助劑連續五年業內出口規模排名首位,其次是醫藥原劑和精油、香料及盥洗、光潔製品,細分領域佔比呈現波動變化。2020年製成助劑佔比超過60%,醫藥原劑佔比約為40%,精油、香料及盥洗、光潔製品佔比達到29.31%。

出口結構方面。製成助劑連續五年佔比位居前列,但整體幅度呈現上升趨勢;2020年佔比接近60%;醫藥原劑位列第二,整體也呈現上升趨勢,2020年佔比約為30%,較2016年增長約7個百分點。

---需求市場
1、醫藥子行業市場:需求市場波動上升,未來發展潛力較大
2013-2020年,中國化學藥品製劑行業銷售收入波動上升。2020年,化學藥品製劑行業銷售收入超過8800億元,同比增長約為3.0%。醫藥與人民生活息息相關,因此化學藥品製劑行業的需求市場只增不減。綜合來看,精細化工醫藥子行業的需求市場潛力較大且未來發展趨勢較好。

2、農藥子行業市場:國內市場趨於飽和,農藥試劑出口為主
2015-2020年,中國農藥製劑行業消費量逐年下降。2020年消費量達到215萬噸,同比上漲約1.5%,與2019年基本持平,從一定程度上説明,中國農藥製劑需求市場飽和,當前農藥製劑產能以出口為主。中國農藥工業協會的數據顯示,中國作為農藥出口大國,出口地區以亞洲和拉丁美洲為主。主要品種有草甘膦、百草枯、吡蟲啉、烯草酮、百菌清、莠去津、甲氨基阿維菌素、氟蟲腈、毒死蜱及阿維菌素等。

3、塗料子行業市場:疫情后需求正在復甦,市場有望進一步增長
2015-2020年,中國塗料染料行業表觀消費量波動下降。2020年,中國塗料染料表觀消費量超過19.5萬噸,同比增長2%。近兩年表觀消費量進一步下降的主要原因是各種隔離措施使市場消費出現斷崖式下滑,終端企業大量停產或開工推迟;而疫情過后,下游需求市場逐漸復甦,2020年塗染料的表觀消費量相應出現輕微上漲。

4、香精香料子行業市場:起步晚,行業未來市場有較大增長空間
2005-2020年,中國香精香料行業銷量逐年上升。2020年,中國香精香料銷量超過110萬噸,同比增長13%。由於國內市場發展較晚,供需遠未達到飽和狀態,因此,未來中國香精香料市場有較大上升空間。

5、製成助劑子行業:整體銷量高位放緩,未來成長空間較大
2015-2020年,中國製成助劑銷量波動上漲,且呈現整體銷量高位放緩的特徵。2020年銷量超過900萬噸,同比小幅增長0.67%。隨着后疫情時代的來臨,市場需求逐漸恢復,2021年增幅有望擴大,市場需求可能進一步增長。

---供給市場
1、醫藥子行業市場:投資額波動變化,未來市場空間較大
2015-2020年中國化學藥品製劑製造固定資產投資完成額呈現波動變化趨勢,且波動範圍為200-350億元。2020年固定投資完成額達到252萬元左右,同比增長約11%,結合化學制劑行業不斷上漲的需求空間來看,化學制劑行業處於上升周期,預計未來行業市場規模將進一步上升。

2、農藥子行業市場:行業趨於成熟,國際市場是主攻方向
當前農藥試劑行業發展較為成熟,由於國內市場趨於飽和,因此絕大部分產能用於出口,通過小型和大型公司銷往海外市場。以當前業內領先企業安道麥為例,2020年安道麥精化農藥業務主要產品產能利用率均達到79%及以上,其中除草劑產能利用率更是達到95%,公司的產能穩步且規模較大,業務成熟度高。

3、塗料子行業市場:疫情對行業影響較大,未來將有所恢復
2015-2020年,中國塗料染料產量波動下降。尤其是近兩年我國染料行業產量呈現萎縮的趨勢,這主要是受到疫情影響停工減產所造成的;2020年塗料染料產量接近77萬噸,同比下降約3%。結合塗料染料行業正在逐步復甦的需求市場來看,塗料染料供給市場在未來將有所恢復。

4、香精香料子行業市場:市場供給穩步增長,產量較為穩定
從近年來中國香精香料產量和銷售收入統計情況看,香精香料行業呈現穩步增長的態勢,香精的生產已基本滿足人民生活和工農業生產的需求,產量由2015年的88萬噸增長至2019年的113萬噸,結合2020新冠疫情對香精香料不同產品部門的影響差異,經過初步估算,2020產量將保持小幅增長,將達到115萬噸左右。

5、製成助劑子行業:市場供給趨於穩定,行業漲幅較為平穩
2010-2020年中國精化製成助劑子行業工業總產值逐年上升,增幅有所縮窄並穩定在12%-15%區間波動,2020年受到疫情影響,行業工業總產值達到13966億元,同比增長10.56%,較2019年增幅減少近5個百分點。綜合來看,製成助劑行業供給較為穩定。

---市場規模:2021年市場規模已經超過5.5萬億元
隨着時間推移,人們對電子、汽車、機械工業、建築新材料等需求將進一步上升,刺激醫藥、塗料染料、農藥等精細化工子行業進一步轉型升級,全球範圍內精細化學品市場規模將進一步擴大。
2015-2021年,中國精細化工行業市場規模逐年上升。根據中國化工協會2019年3月發佈的《2017-2025年精細化工行業發展的設想與對策》提出,我國精細化工產業2021年總產值將突破5萬億元,年均增長率超過15%,精細化率超過50%。結合中國各細分精化行業促進因素,經過初步估算,2021年,市場規模超過5.5萬億元,年複合增長率達到8%左右。

---企業規模:企業參與熱情下降,行業橫向整合趨勢明顯
2016-2020年,中國精細化工行業企業數量逐年下降。2020年企業數量進一步下降,規模達到21722家。表明近五年來受整體經濟環境下行與化工行業相關環保政策收緊的影響,中國精細化工行業參與熱情有所下降,行業內橫向整合趨勢明顯。

注:由於精細化工涉及多個行業,具體企業數量無法統計,以國家統計局發佈的化工、石油工程企業數量作為代表分析。
行業競爭格局
1、區域競爭:主要集中在沿海地區,廣東省分佈最多
從區域競爭格局來看,我國精細化工行業參與者主要集中在沿海地區,在這些地區形成了規模較大的精細化工產業羣。
根據2022年1月17日,企查查搜索關鍵詞「精細化工」,選擇存續在業的精細化工企業得到5643家註冊資本100萬以上的生產企業,其中廣東省分佈最多。

2、企業競爭:集中度低,行業內競爭程度十分激烈
根據《中國精細化工百強2020評選報告》數據對企業精細化工主營業務進行匯總分析,中國精細化工行業市場集中度低,CR10僅為約12%,其中浙江龍盛集團股份有限公司位居榜首,浙江新和成股份有限公司和河北誠信集團分列二三位,營收佔比分別約為4%和1%。表明中國精細化工行業整體市場集中度低,且從一定程度上説明,企業無法形成核心競爭力優勢,即產品同質化較為嚴重。結合上述細分子行業研究分析數據,初步判斷細分市場間競爭程度激烈且行業內產品同質化問題較嚴重。

行業發展前景及趨勢預測
1、「十四五」規劃影響:政策引導,進一步促進行業產能整合
根據「十四五」化工行業發展規劃,未來可以從兩大方面入手促進精細化工行業健康發展。其一,繼續推進產能整合,淘汰落后產能;其二,通過清潔生產、綠色發展以及技術創新來實現產業價值鏈提升。在這種行業發展趨勢驅使下,未來業內龍頭企業市佔率與高附加值產品比重有望繼續提升。

2、「碳中和」和「碳達峰」戰略規劃影響:行業將產生顛覆式影響
「雙碳」戰略實際上通過帶有約束條件的發展,不斷優化行業結構,提升行業技術水平,促進經濟朝更高質量和更可持續的方向發展。據2021石化產業發展大會發布的分析,未來「雙碳」戰略的提出將對精細化工行業的運營模式、產品結構等將產生顛覆式影響,也將推動業內細分市場景氣度提升。

3、未來市場規模預測:2027年市場規模有望超過11萬億元
根據Marketupdate發佈的《2021全球精細化工品市場報告》,Marketupdate預測全球精細化學品市場將以相當大的速度增長。亞太地區將在未來幾年佔據更多的市場份額,特別是在中國地區,預計未來行業年複合增長率將超過全球精化行業年複合增長率。且結合中國化工協會2019年對於精細化工行業2021年總產值的預測,初步估算,2022-2027年中國精細化工行業市場規模逐年上升,且2027年市場規模有望超過11萬億元。

以上數據參考前瞻產業研究院《中國精細化工行業市場前瞻與投資戰略規劃分析報告》,同時前瞻產業研究院還提供產業大數據、產業研究、產業鏈諮詢、產業圖譜、產業規劃、園區規劃、產業招商引資、IPO募投可研、IPO業務與技術撰寫、IPO工作底稿諮詢等解決方案。
更多深度行業分析盡在【前瞻經濟學人APP】,還可以與500+經濟學家/資深行業研究員交流互動。